

按上周五(9日)停牌时股价2.73元计算,私有化报价溢价约41.39%。
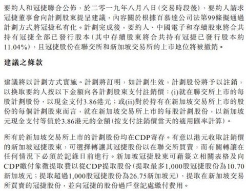
目前,冠捷科技在香港及新加坡同时挂牌。公告显示,在港上市的股份每股收购价为3.86元,而新加坡股份则以接近3.86元等值坡元收购。冠捷现时已发行股份约23.46亿股股份,其中中国电子及其他私有化计划发起人持有约50.96%股权。


要约人及其一致行动人士合共持该公司约11.5亿股或49.04%股份,计划和购股权要约最高现金代价约46.45亿元。
计划完成后,冠捷股份在港交所和新加坡交易所的上市地位将被撤销。
中国电子表示,提出私有化主要是希望扩大与冠捷科技业务上的合作,加上公司股价长期低迷,撤去上市地位将有助制定战略决策专注其长期增长,摆脱因公开上市公司身分而面临的市场预期和股价波动的压力,并将会减少与合规和维持冠捷上市地位相关的成本,同时亦可向股东提供机会,将股份套现。
公开资料显示,冠捷科技集团是一家大型高科技跨国企业,产品包括彩色显示器、液晶显示器、液晶电视与等离子电视。控股股东中国电子,提供电子信息技术产品与服务为主营业务,是中国最大的国有综合性IT企业集团。





