澎湃新闻记者 葛佳
由“千亿顶流”张坤管理的两只基金,将进一步提高申购上限。

张坤旗下两基金限额由1万元提高至5万元
3月8日晚间,易方达基金发布公布称,易方达蓝筹精选基金、易方达优质精选基金从3月9日起均调整在全部销售机构的大额申购、大额转换转入业务金额限制,由“单日单个基金账户累计申购(含定期定额投资及转换转入)该基金的金额不超过1万元”调整为“单日单个基金账户累计申购(含定期定额投资及转换转入)基金的金额不超过5万元”。
上述两只基金均由易方达基金副总经理张坤一人管理。
1月27日,易方达蓝筹精选基金刚刚宣布,从2月7日起调整易方达蓝筹精选混合型证券投资基金(以下简称“本基金”)在全部销售机构的大额申购、大额转换转入业务金额限制,由“单日单个基金账户累计申购(含定期定额投资及转换转入)该基金的金额不超过2千元” 调整为“单日单个基金账户累计申购(含定期定额投资及转换转入)该基金的金额不超过1万元”。

易方达中小盘混合型证券投资基金则是自2021年9月10日变更注册为易方达优质精选后,已在当日开放基金的赎回和转换转出业务。不过同样是在1月27日,该基金公告称,从2月7日起调整暂停该基金在全部销售机构的大额申购业务,单日单个基金账户在全部销售机构累计申购(含定期定额投资)该基金的金额不超过1万元。
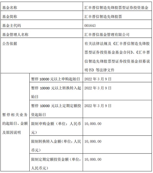
陆彬旗下两基金限额由1000元以上调高至1万元以上
无独有偶,3月8日收盘后,汇丰晋信基金发布公告称,汇丰晋信智造先锋基金(A类、C类)、核心成长基金(A类、C类)自2022年3月9日起,将申购、转换转入、定期定额投资业务限额由原本的1000元以上(不含1000元)调高至1万元以上(不含1万元)。

上述两只基金均由2020年股基冠军——汇丰晋信投资总监、基金经理陆彬管理。
此前,汇丰晋信智造先锋基金、核心成长基金分别自2020年12月28日起、2021年6月28日起暂停1000元以上(不含1000元)申购、转换转入、定期定额投资业务。
或是市场处于底部区域的信号
对此,有业内人士指出,易方达蓝筹精选基金、易方达优质精选基金和汇丰晋信智造先锋基金、(A类、C类)、核心成长基金(A类、C类)在2021年末仓位均超过93%,在此时点放开大额申购、扩容规模,或许是基金经理看好后市结构性机会,并准备加仓的信号。
“当前看好市场长期投资价值,希望助力投资者把握结构性机会。”汇丰晋信基金公司的态度也十分鲜明。
基煜研究向澎湃新闻记者表示,此前严重限额的明星基金开始放开大额申购说明基金经理已经看好当前A股的投资价值,可以认为是市场处于底部区域的一个信号,鼓励投资者在市场低位参与投资。
“从万得全A的估值水平来看,目前12个月滚动的市盈率为17.6倍,低于过去10年18倍的中位数水平,估值已经具有吸引力。”但基煜研究同时提醒道,在实际投资过程中也需要保持谨慎,当前美联储开启加息紧缩在即,叠加近期俄乌冲突,全球市场出现大幅度的波动和回撤,而且这些所带来的冲击可能短期难以平息,市场处于底部区域可能会持续很长一段时间。
基煜研究判断,目前进入市场,可能无法在短期获得赚钱效应,但站在中长期的视角,有一定理由认为是能在未来带来比较丰厚收益的一个底部区域。
陆彬表示,作为机构投资者,“敬畏市场”,“相信常识”,尽可能克服市场情绪带来的“恐惧和贪婪”始终是其不懈努力的方向。市场大部分时间是理性的,但往往也有一些时间在恐慌和非理性中,做好投资和研究,在合适的时机主动承担波动,往往是未来超额收益的来源。
年初至今两位明星基金经理业绩并不突出
值得注意的是,2022年开年以来的持续调整,也让明星基金经理的业绩表现持续疲软。
Wind数据显示,截至3月7日收盘,易方达蓝筹精选年初至今复权单位净值增长率为-16.03%,易方达优质精选表现为-15.59%,同类排名分别是4754/6089和43/72。即使是在A股市场全面反弹的2021年四季度,由张坤管理的4只公募基金均未能获得正收益。
不过,拉长统计周期,从张坤的任职回报来看,易方达蓝筹精选高达116.86%,年化回报24.70%;易方达优质精选前身易方达中小盘在张坤掌管的9年时间里任职回报高达631.8%,年化回报24.89%。截至2021年底,张坤在管规模为1019.35亿元,较2021年三季度末进一步缩水了38.13亿元,缩水幅度为3.61%。不过,他在管规模仍是“公募一哥”,仅次于中欧基金葛兰。

此外,Wind数据显示,被称为“新能源一哥”的陆彬,目前在管规模达349.21亿元。
截至3月7日,汇丰晋信智造先锋A、汇丰晋信核心成长价值A年初至今分别收跌16.66%、9.27%。不过,上述2只基金在2021年的表现较为喜人,汇丰晋信智造先锋A全年收获42.93%的涨幅,汇丰晋信核心成长价值A自2021年5月24日成立以来收益为12.16%。
陆彬代表作汇丰晋信智造先锋A、汇丰晋信低碳先锋A任职回报分别高达298.66%、296.61%,年化回报分别为63.63%、71.33%。
责任编辑:王杰 图片编辑:施佳慧
















