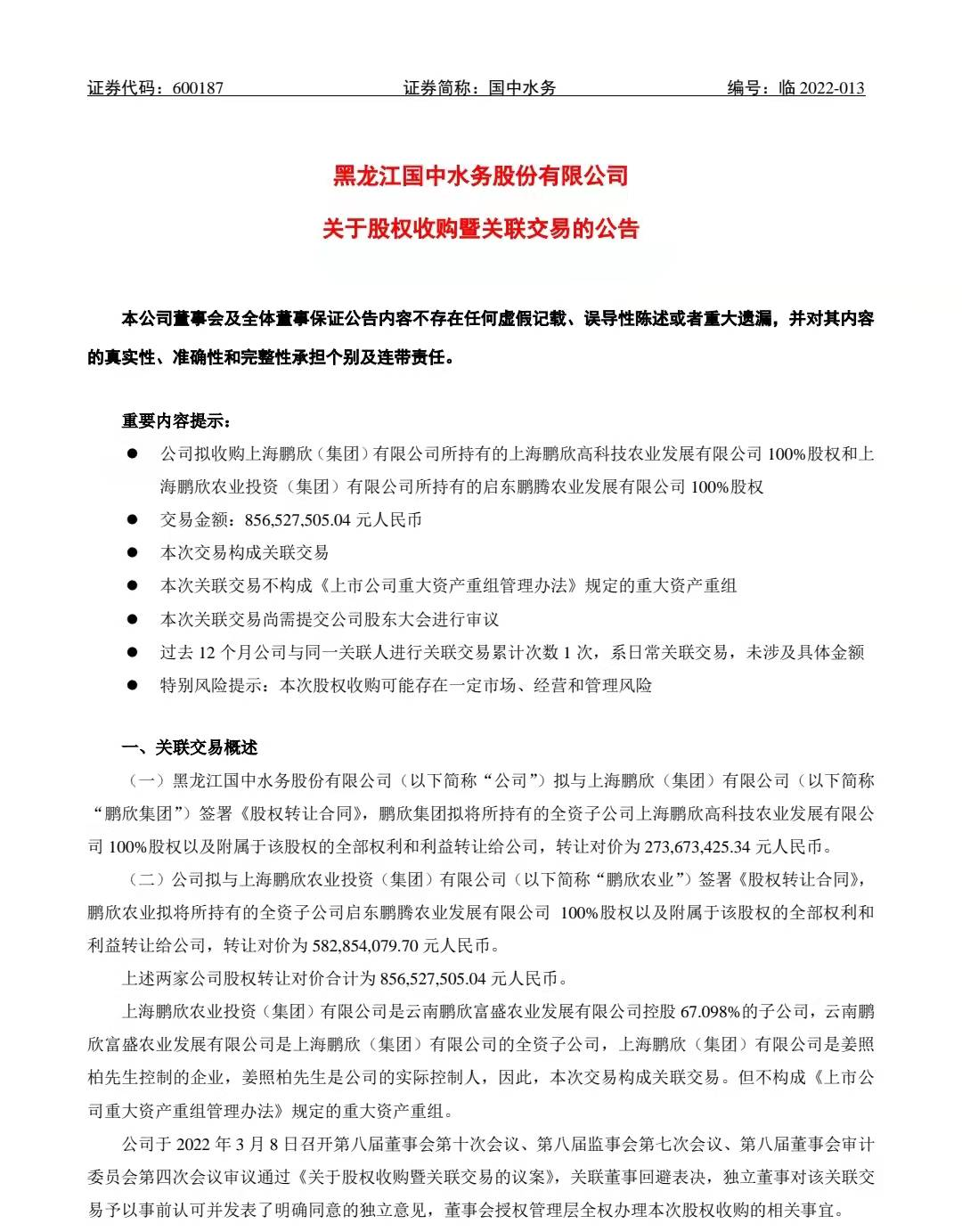
热点栏目 3月9日晚,国中水务发布公告称,拟斥资8.57亿元现金收购公司实控人控制的两家标的公司100%股权,转让对价分别为2.74亿元、5.83亿元,评估增值率分别为30倍、2.69万倍。
值得注意的是,两家标的公司2021年末净资产分别为-924万元、-4665万元,最近三年无任何营业收入。
当晚,上交所火速下发问询函,要求补充披露此次跨界收购的必要性及评估大幅增值的合理性等详细情况。
图片来源:公司公告跨界收购布局新兴农业
3月9日晚,国中水务发布公告称,拟现金收购公司实际控制人姜照柏控制的上海鹏欣高科技农业发展有限公司(简称鹏欣高科)100%股权、启东鹏腾农业发展有限公司(简称鹏腾农业)100%股权,转让对价分别为2.74亿元、5.83亿元,评估增值率分别为3,061.84%、2,695,610.83%。
此外,根据合同约定,国中水务应在合同生效后30个工作日内,一次性向转让方支付股权转让价款8.57亿元。
公告显示,鹏欣高科在上海崇明县拥有951亩农业用地,土地评估值约为每亩31.5万元。鹏腾农业拥有农业用地、其他商业服务用地合计5579.92亩,土地评估值约为每亩12万元。
公司表示,目前国内水务市场竞争激烈,此次股权收购是公司向新兴农业领域布局,实现环保和新兴农业领域多元化发展,符合公司战略转型。
图片来源:公司公告交易所紧急问询
3月9日晚,国中水务收到上交所问询函,要求补充说明此次收购的必要性及交易对价合理性等详细情况。
资料显示,国中水务目前主营业务为污水处理相关服务,与此次交易购置的农业相关资产与公司主营无关。对此,问询函要求国中水务充分说明,公司收购两家尚无营业收入的农业企业的商业合理性,跨行业并购的必要性。
公告显示,鹏欣高科和鹏腾农业两家标的公司2021年末净资产分别为-924万元、-4665万元,且2019-2021年均无任何营业收入。针对外界关注的评估增值较大的问题,公告解释称,主要是两家标的公司体内的土地使用权购置时间较早,出现较大增值。对于鹏腾农业,评估说明仅采用列举方式披露了个别土地评估过程。
对此,问询函要求补充披露鹏腾农业全部土地使用权的评估过程,并结合收购标的土地使用权周边土地价格、市场同类交易定价情况,说明本次交易作价是否审慎合理。
此外,对于一次性支付股权转让款的安排,上交所也要求公司说明一次性付清全部款项的必要性并评估风险。
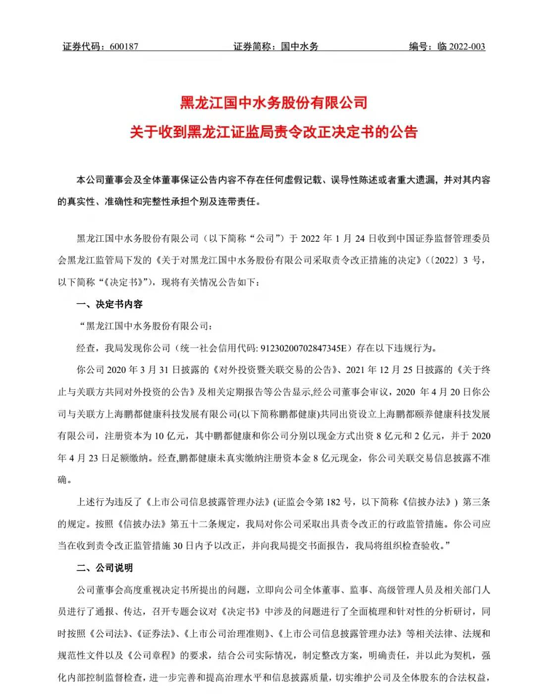
曾因关联交易信披违规被处罚
值得注意的是,在2020年,国中水务曾提出向大健康领域转型,并与实控人控制的上海鹏都健康科技发展有限公司(简称鹏都健康)共同出资设立合资公司,注册资本为10亿元,其中鹏都健康和国中水务分别以现金各自出资8亿元和2亿元。
但在国中水务足额缴纳2亿元后,鹏都健康却未真实缴纳注册资本8亿元现金。为此,公司因信息披露违规而被黑龙江证监局责令整改。截至目前,鹏都健康仍未退还上市公司1亿元投资款及利息。
图片来源:公司公告对此,上交所要求说明在控股股东及其关联方尚未按约定履行款项支付安排的情况下,公司筹划向实际控制人控制的公司现金收购资产的合理性。同时,要求说明本次交易是否存在与上述关联交易相关的潜在利益安排、款项支付安排。
编辑:于红波
投资避险工具看这里,低风险理财、7%+收益、灵活申赎>>















