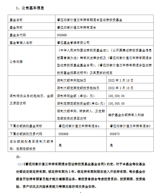
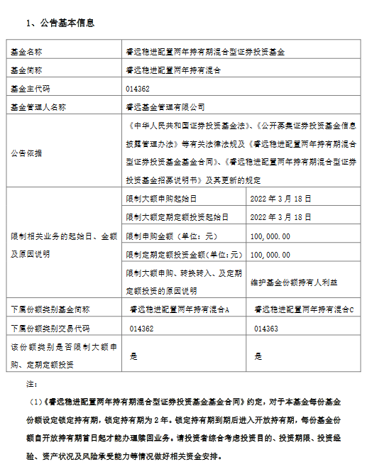
3月17日,睿远基金两只基金发布调整大额申购及定期定额投资业务限额公告,睿远稳进配置两年持有混合、睿远均衡价值三年持有混合两基金自3月18日起,限制申购及定期定额投资金额由2万元调高至10万元。





3月16日,睿远基金公告,将于3月18日(含)起10个交易日内使用固有资金申购旗下公募基金,拟申购金额合计不低于1.5亿元,持有时间不少于5年。这是睿远基金今年内第二次大手笔自购!

睿远基金致持有人的一封信:至暗此刻 不应让恐惧占据内心
尊敬的持有人:
见信如晤。
今年以来,受境外地缘政治、经济形势反复等多重因素影响,市场大幅调整,悲观情绪蔓延。最近一年里中概股指数从高点下跌80%,恒生科技指数下跌68%,下跌幅度堪比1997年亚洲金融危机和2008年全球金融危机。作为参与内地及香港市场的投资者,虽然我们取得了相对基准明显的超额收益,但我们无法避免产品净值的下跌,对此我们深表歉意。随后我们将加强在国际政治、经济和军事方面的研究力量,以增强我们对复杂国际形势的研究,更好地为投资服务。
此时此刻,我们特别感谢各位持有人对睿远基金的高度信任与支持,在此至暗时刻的不离不弃,更有众多持有人逆势投资。大家的信任也让我们更有十足的勇气和信心,坚守长期价值投资理念。公司将用自有资金再次申购旗下基金不低于1.5亿元,并承诺持有时间不少于5年。
本轮海外中国资产的大熊市特别是最近几个月超预期的下跌,核心原因是市场担忧中美金融脱钩,俄乌战争则进一步强化了这一预期,境外投资者担心中国海外上市公司也会成为制裁的对象,中国的经济形势也是境外投资者考虑的重要因素。
关于宏观经济包括房地产、消费、服务、投资的担忧,除了房地产是长期因素以外,其他都是偏短期因素。
比如,疫情的反复导致消费和服务的低迷。新冠疫情对人们生活和工作的影响已经进入第三年,回看100年前的西班牙大流感在没有疫苗和药物的情况下也逐步消失。现在伴随着社会科技水平的进步,在疫苗和治疗药物的帮助下,疫情不会一直困扰我们,中国也应该会有自己的MRNA疫苗和治疗药物,相信在不久的将来我们会恢复生活的常态。
关于投资,过往在铁路、公路、基础设施等方面的投资为经济发展发挥了重要的贡献。伴随着能源变革,我们认为新能源方面的投资量依然是非常大的,还有其他的一些新基建。我们不需要对投资有过度的担忧。
房地产的长期需求值得担忧,但相对合理的刚需还存在,城市化进程仍在进行,改善性需求也还存在,加之市场已有共识,目前很多房地产企业的市值极低,已经在市场价格上得到了充分的体现。
宏观经济方面,国家制定了年内5.5%的经济增长目标,很多海外投资者对此特别关心,有些投资者认为实现有一定难度。我们认为,制定经济增长目标的意义是确定了要以经济建设为中心,这也是去年中央经济工作会议的主基调,做好经济建设,才能满足人民对美好生活的向往,才更有底气应对国际复杂的环境。
目标是行动的方向。围绕经济建设的发展目标,不利于经济长期良性发展的因素将逐步减弱,政府相关部门已做了积极表态。基于此,我们认为,各行各业都将迎来新的发展机会,但不少海外投资者仍缺乏足够信心,相对后知后觉,相信随着实质性稳增长的政策出台,将对大家的投资信心带来巨大的改变。
关于俄乌战争的影响,虽然地缘政治有其现实性和复杂性,但我们国家和人民一直是和平爱好者,非常希望劝和促谈。以美国为代表的西方社会对俄罗斯采取了极限制裁,引发担忧。美国监管机构对中国在美上市公司的摘牌警告,对海外上市的中资企业投资信心带来巨大影响。
世界和平是所有人的希望。我们相信,在主要国家的共同努力下,俄乌冲突应该在不久的将来就能看到和平的曙光,这一点,从欧洲的资本市场和油价的走势上也得到了验证。
对于美国PCAOB审计底稿的谈判一直在持续,即使做最悲观的假设,现有海外上市的中资企业都回归香港交易所上市,根据目前市值规模测算,伴随着市场中长期的发展,也具有足够的融资能力,所以过度恐慌是没有必要的。现在香港市场出现如此恐慌的抛售是非理性的。
伴随着A股和港股市场的连续下跌,悲观情绪蔓延,下跌成为继续下跌的理由,但是我们始终认为,简单线性外推地对市场走势进行预测是难以持续的,越是悲观的时候,越应该多一些信心,下面和大家汇报一下我们的投资理念和想法。
首先,价值投资之所以长期有效的原因就是因为市场的非理性特征,市场先生的出价不合理,股票价格短期可能大幅偏离企业的内在价值。如果市场非常理性非常有效,价格和内在价值基本接近,那么价值投资就没有用武之地了,当然这种情况在现实中不存在。从长期看,股票价格短期的大幅波动,正是价值投资主要的超额回报来源。
价值投资之所以长期有效的更深层次原因是企业内在价值由上市公司经营产生的自由现金流决定,而绝大多数公司创造自由现金流的能力一般不受公司股价的影响,当然和股价有反身性的公司除外。内在价值是你得到的,而价格是你付出的,为同样内在价值的公司,买入价格越低,意味着付出的成本越低,未来可能实现的回报就越高,这是真理。而优秀的企业长期可能会创造更多的自由现金流,这也意味着企业长期内在价值会越来越大,未来的投资回报也会更高。
其次,价值投资的原理非常简单,但是实践起来却是知易行难,因为它是反人性的。
比如很多人认为,为什么要长期持有,现在下跌趋势那么明显,为什么不卖了等跌到更低的时候买回来,市场非常热的时候亦然。这种想法极具吸引力,但在真正操作中却不具备可行性,因为预测短期市场是一种超乎寻常的能力,绝大多数人都不具备,即使有些投资人能够一两次成功,但长期不可持续。股票价格的波动,市场先生不断出价,对短期走势判断的倾向,都是价值投资知易行难的主要原因。
另外市场好的时候和坏的时候都有各自的理由,但是股票市场都会反映这些事实,所以需要第二层次的思维,这个价格反映多少悲观的因素和乐观因素。现实情况是大多数事情不是非黑即白,更多的是量变到质变。
最后,价值投资对专业性的要求越来越高,如果没有内在价值的评估能力,做价值投资就成为空中楼阁。
就企业长期价值而言,当股价调整远超过内在价值调整时,意味着未来预期的潜在回报率的显著上升,但实现的前提是投资者能相对准确地判断企业的内在价值。
选择优秀上市公司,牢记估值,不预测短期市场,感受周期,是我们对长期价值投资的理解。
在巨大的压力和诱惑面前,优秀的价值投资者必须能够克服贪婪和恐惧,否则就会陷入“懂得无数的道理但依然过不好人生”的困境,而克服人性弱点的最佳方式是以史为鉴和长期视角。
此时此刻,我们特别想和大家说,即使市场非理性的时间和程度超过很多人的想象,但我们不应该让恐惧占据我们的内心,应该相信我们的国家和人民,可以想想未来的星辰大海。
再次感谢!祝好!
睿远基金管理有限公司
2022年3月15日
以上可见,睿远基金坚定看好A股市场,正如给投资人信中所说,此时此刻,我们特别想和大家说,即使市场非理性的时间和程度超过很多人的想象,但我们不应该让恐惧占据我们的内心,应该相信我们的国家和人民,可以想想未来的星辰大海。
福利来了!低位布局良机,送你十大金股!点击查看>>






