来源 董秘一家人
“不过包退”“0元入学”,一度在公务员考试培训行业稳坐头把交椅的中公教育(维权)科技股份有限公司(以下称中公教育),4月25日发布公告称,因隐瞒关联交易被证监会罚款400万元,相关责任人也受到牵连,累计处罚金额达1000万元。
从借壳上市成为“公考第一股”,到陷入退费难、业绩亏损的舆论漩涡,2018年上市后,中公教育因财报数据波动异常被深交所下发2次关注函,直至被证监会立案调查。从2020年市值最高点的2687亿元,到目前总市值281.85亿元。钱去哪了?在证监会发布的处罚公告中,股民们找到了答案。
5月16日,上游新闻记者从索赔代理律师处了解到,已有股民向法院提起诉讼索赔,律师已向北京金融法院提交了起诉材料。

▲中公教育外景。图片来源/受访者供图

“公考第一股”上市2年市值超2000亿
对于参加公务员考试的考生来说,打开浏览器输入“公务员考试”,中公教育的排名始终靠前。据第三方机构数据统计,2019年,中公教育在公考试场的占比率达33%,超过第二名两倍以上。在事业编制考试和各类资格证书考试的培训市场中,中公教育也拥有较大的市场份额。
2018年,中公教育借壳在安徽上市,成为“公考第一股”。上市后,中公教育的业绩一路飙升,收入从2017年的40亿元增长至2020年的112亿元,到2020年鼎峰时市值高达2687亿元。其中,2020年三季度,中公教育实现净利润15.5亿元,同比增幅达234%。企业公开数据显示,仅2020年第一季度,培训人数就接近110万人,稳坐公务员培训市场的头把交椅。
多名参加过中公教育培训的学员表示,选择中公教育,一方面是看重了它的业界口碑,另一方面是中公教育给出“不过包退”承诺和“0元入学”的贷款项目。
中公教育课前对接老师向上游新闻记者介绍,在中国教育购买协议课程就可以享受“不过包退”的承诺。以公务员考试为例,线上课程全程收费1.68万元,签订协议后笔试不过可以退1.3万元,面试不过可以退1.2万元。非协议课程授课内容相同,价格为8800元,但不承诺“不过包退”。
公考培训市场业内人士称,中公教育制定的协议课程更像是对赌协议,加上可以使用各类支付平台分期付款功能。据中公教育财报显示,近年来协议班模式占据了中公教育75%的收入,让其很快占领了市场,也引得其它各类培训机构纷纷效仿。“一般学生都要提前半年到1年进行备考,即使不过,中公教育也可以无息占有一年的资金流,这就为其提供了大量的资金支持。”业内人士说,但这也为后期退费和企业长期发展埋下了隐患。

▲被曝信披违规后,中公教育股票价格持续下跌。图片来源/受访者供图
业绩大幅跳水引发退费难
据公开报道,当大量资金进入账户后,中公教育开始进行理财投资。2019年到2020年,中公教育的理财类资产占资产总额的20%以上,最高曾达到70%,除购买理财产品和定期存款外,大量置办土地、房产,也是其资金的主要流向。
2021年,中公教育在面对退费潮时出现业绩跳水。据其发布公告显示,2021年前三季度退费率达到65.8%,金额为124亿元,比2020年增加24亿元,接近2019年的两倍,第三季度首次出现了现金流负数。
现金流负数也引发了退费难问题。参加过中公教育的学生表示,因看重了“不过包退”的承诺,其曾报名公务员考试课程,但笔试未过。在退费期间,客服人员多次与其沟通希望可以用退费的钱改报其它课程,或者享受二次报名的优惠服务。如果坚持退款,周期在30到45天。
上游新闻记者注意到,因遭遇退费难,在多个消费维权【进入黑猫投诉】平台都能看到学员投诉的信息。2022年3月13日,福建省消费者权益保护委员会发布了10个消费维权典型案例,其中就包括中公教育的协议课程退费难问题,因培训机构一拖再拖,学员向消协投诉,终获退款。早在2020年,北京海淀市场监管官方微博也发布《海淀区市场监督管理局关于谨慎选择教育培训机构的消费警示》,中公教育因投诉数量较大榜上有名。
退费率不断攀升带来的直接影响,还有业绩亏损。财报显示2021年,中公教育2021年营收为69.12亿元,较上年同期的112亿元下降38.3%,净亏损为23.7亿元。

▲中公教育因违规披露被罚款400万元。图片来源/受访者供图

未如实披露关联交易被罚款400万
公司业绩的大起大落,引起了证监会的注意。2021年10月和12月,中公教育两次收到深圳证券交易所的问询。对此,中公教育回复称,退费率高、季节性波动和培训人员的减少,是造成业绩波动的主要原因。但业界认为,大量理财和房产投资也是主要原因。
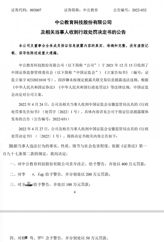
2021年11月30日晚,中公教育发布《关于收到安徽证监局警示函的公告》。安徽证监局查明,中公教育存在以下违规行为:2019至2020年,公司与关联方北京创晟建筑装饰工程有限公司、上海贝丁网络科技有限公司、吉安市井开区理享学金融信息服务有限公司、陕西冠诚实业有限公司等之间存在业务合作,相关交易金额达到应披露标准,但未按规定履行董事会、股东大会审批程序及信息披露义务,违反了《上市公司信息披露管理办法》相关规定。同年12月15日,因涉嫌未按规定披露关联交易信息披露违法违规,证监会决定对中公教育立案。
4月27日,中公教育发布了证监会作出的《行政处罚决定书》,揭开了中公教育业绩大幅缩水的原因。上游新闻记者注意到,在未披露的关联交易中主要以房产投资和理财为主,这也印证了业界的猜想。
证监会调查发现,中公教育与陕西冠诚实业有限公司(简称陕西冠诚)等5家公司构成关联方,公司披露的报告存在虚假记载、重大遗漏。其中,中公教育及其子公司北京中公教育科技有限公司、辽宁中成置地发展有限公司与关联方陕西冠诚等5家公司之间关联交易涉及金额共计12亿多元,其中2019年1.9亿多元,2020年10亿元,分别占中公教育最近一期净资产的6.65%和30.19%。根据规定,中公教育应在其2019年度、2020年半年度、2020年年度报告中如实披露其与陕西冠诚等5家公司之间的关联关系及关联交易,但中公教育未按规定对上述情况进行披露,存在重大遗漏。
针对该行为,证监会对中公教育作出责令改正,给予警告,并处以400万元罚款的处罚;相关责任人也相继被给予警告和并处罚金,累计处罚金额1000万元。
据5月16日股票信息显示,中公教育股票以4.63元/股开盘,到中午11点25分,股票价格下跌0.87%,为4.57元/股,总市值为281.85亿元。
因未如实披露关联交易,中公教育的违规行为也给股民利益带来了损害。5月16日,股民王女士向北京金融法院提交了起诉材料,索赔金额约2.6万元。
代理律师、浙江裕丰律师事务所厉健表示,“目前,我们正在分批审核索赔资料、办理委托手续。根据司法解释,暂定在2020年2月26日至2021年11月30日期间买入中公教育股票,并在2021年11月30日收盘仍继续持有该股票的受损投资者,可以索赔。投资者索赔应提供证券开户信息查询单原件、股票对账单原件(2020年2月1日至今)等证据材料。”
股民福利来了!十大金股送给你,带你掘金“黄金坑”!点击查看>>











