
借着冬奥的“风口”,冰墩墩、数字人民币等相关概念上市公司被带火了甚至出现“过热”状态。13日晚间,不少相关概念发布风险提示,提醒投资者需谨慎投资。
其中,已经“五连板”的北京冬奥会特许生产商元隆雅图再次发布股票交易异常波动公告称,公司所获特许生产和销售资质并非独家,冬奥相关业务对业绩的影响具有不确定性;
此外,“六连板”的数字人民币概念恒宝股份也表态,公司仅产生少量与数字人民币相关的业务收入,尚未形成规模,对公司业绩影响较小。
数据显示,虎年开市以来,恒宝股份、元隆雅图区间涨幅分别达61.10%和61.09%,位列A股第一、二名。
冬奥概念股连发两次风险提示公告
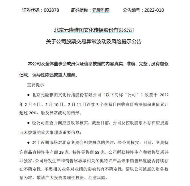
2月13日晚间,北京冬奥会特许生产商元隆雅图发布关于公司股票交易异常波动及风险提示公告。值得注意的是,继2月9日后,这是公司近期第二次发布股票交易异常波动公告。

对于近期市场对北京冬奥会相关概念的关注,元隆雅图回应称,目前,冬奥特许商品有特许生产商29家,特许零售商58家,公司所获特许生产和销售资质并非独家,公司研发生产和销售冰墩墩相关冬奥特许产品未来销售热度能否持续存在不确定性。冬奥相关业务对业绩的影响具有不确定性,请以公司披露的财务数据为准,敬请广大投资者理性投资,注意风险。
截至目前,元隆雅图设计、研发、生产的北京2022年冬奥会和冬残奥会特许商品合计600余款,其中包含吉祥物“冰墩墩”“雪容融”形象的商品:毛绒玩具类产品近10款,各类造型手办、玩具摆件类(盲盒)、水晶球类玩具产品10余款,各类造型徽章、钥匙扣、杯壶等产品50余款,贵金属产品近30款(注:以上数据不含赞助商或合作伙伴定制款)。
据元隆雅图披露,2021年上半年,元隆雅图北京冬奥会特许纪念品和贵金属实现收入7073.84万元,占营业收入比重7.59%。
元隆雅图从2月7日至2月11日已经连续收出5个涨停板。截至2月11日,公司股价报29.77元,最近5个交易日累计涨幅已经达到61.09%,是虎年以来A股涨幅第二大的股票。公告指出,2月9日、2月10日、2月11日,元隆雅图股票连续3个交易日内收盘价格涨幅偏离值累计超过20%,触及异常波动的情形。

A股新年涨幅冠军提示:数字人民币业务对业绩影响较小
叠加政策利好以及冬奥热,A股上市公司恒宝股份近期走出10天8板的行情。
2月13日晚间,针对股票交易异常波动的情况,恒宝股份发布公告称,公司围绕数字人民币产品及解决方案进行了系列布局及技术、产品储备,并积极配合客户开展试点场景建设,实现了场景落地和少量供货,但由于目前数字人民币仍处于试点阶段,公司仅产生少量与数字人民币相关的业务收入,尚未形成规模,对公司业绩影响较小。

恒宝股份透露,其数字人民币相关业务的市场推广进度将严格遵照国家规划与主管部门部署逐步展开,且公司的数字人民币业务还处于初步开展阶段,尚不能准确预测本项业务的成长性与收入规模。
资料显示,近日,中国人民银行、市场监督总局、银保监会、证监会四部门印发《金融标准化“十四五”发展规划》,提出“稳妥推进法定数字货币标准研制”,稳步推进金融科技标准建设。而此次《金融标准化“十四五”发展规划》出台,对数字人民币的标准研制提出了新的要求。央行营业管理部举行2022年工作会议指出,数字人民币冬奥会场景试点实现七大场景全覆盖稳妥推进,落地场景约40.3万个。
与此同时,冬奥会举行以来,每天都有不少民众下载数字人民币APP并申领卡式、手环硬钱包,此外不少参与冬奥会的外籍人士也参与其中。冬奥会正成为数字人民币普及推广的新契机。
在政策利好之下,恒宝股份股价屡创新高,虎年至今累计涨幅已经达61.10%,是A股同期累计涨幅最大的个股。

业绩方面,恒宝股份此前披露的业绩预告显示,公司预计2021年归属于上市公司股东的净利润4500万元~6750万元,同比增长2509.6%~3814.41%。
业绩大幅增长,公司指出主要有三大原因: 1、对于联营企业上海恒毓投资中心(有限合伙)的投资收益同比增加。2、上年同期公司对收购深圳一卡易科技股份有限公司时确认的商誉和无形资产分别计提了减值5,251.45万元和5,619.83万元。本报告期深圳一卡易科技股份有限公司不再纳入合并报表范围。3、公司理财收益同比增加,此项目属于非经常性损益,对净利润的影响约为1,200.00万元。
已有概念股“熄火了”
截至目前,北京2022冬奥会已经过半,相关个股的热度又会维持多久呢?
时报君发现,实际上已经有相关概念股出现“熄火”现象。
同样担任北京冬奥会特许生产商的文投控股,公司股价再上周已经出现回落。

2月7日起,文投控股连续三日一字板。周四,公司股价高开低走,周五盘中一度跌停。周五当天,公司股价收跌9.74%,股价报3.52元/股,最新市值65.29亿元。
资料显示,文投控股成立于1993年,1997年登陆上交所上市,主营影城运营管理、影视投资开发、游戏研发运营、“文化+”等业务。
2月10日,文投控股发布《股票交易风险提示公告》,公司于2021年6月签约成为北京2022冬奥会和冬残奥会特许经营生产商和销售商,但目前,冬奥衍生产品有特许生产商29家,特许零售商58家,公司所获特许生产、销售权益并非独家授权,且冬奥衍生品销售非公司主要业务,未来销售热度能否持续,存在不确定性。
在业绩方面,文投控股也并非十分乐观,今年1月29日,文投控股发布了《2021年年度业绩预亏公告》,预计归属公司股东净利润为-4.2亿元至-5亿元,上年同期亏损-34.63亿元。
除此以外,部分个股股东也发出了减持公告。其中,元隆雅图在2月9日披露2则减持相关公告,股东元隆投资通过大宗交易,累计减持股份约441.96万股,套现超7800万元;公司部分董监高则因个人资金需要拟减持合计不超过69.8万股。信达证券在研报中表示,元隆雅图存在包括股东减持不可控、热度下降过快、销售不及预期、疫情影响销售等风险因素。
责编:杨喻程
集虎卡,开鸿运!最高拆522元惊喜福袋!












