新年伊始,创业板指数就按下了核按钮。
年初至今,创业板最大跌幅18.4%。上证指数、沪深300也跟随创业板一路下跌。

虽然A股的表现很差,但有一种资产却持续出圈,2022年涨超20%,它就是REITS。
REITS的国际市场规模很大,但是对于中国来说,还是一个颇为新鲜的产品。
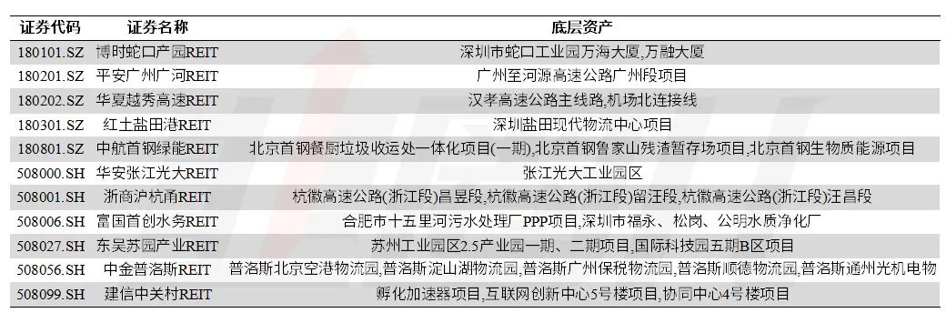
2021年6月,第一批试点REITS 的9只产品正式发布,算上后续的两只产品,目前市场上共11只REITS产品。
目前REITS的底层资产,基本集中在仓储物流、产业园、收费公路、机场港口这些基础设施及污水处理这些有稳定现金流的市政项目。而高风险的住宅、写字楼、公寓、商场和酒店都在试点阶段禁止了。

与股票类资产不同,REITS的底层资产可以提供较为稳定的现金流,所以从本质上说,REITS是一个偏向于固收类的产品。
固收类产品普遍具有避险属性,比如说农历年前卖到脱销的同业存单基金及最近规模一直在增长的债券型基金。
所以作为少数可以从场内购买的固收类产品,REITS有这种表现也可以理解。
同样,在股市中也能找到一些现金流相对稳定自带避险属性的行业,比如昨天文章中我们提到的银行、非银金融、食品等板块。
除了避险属性之外,较低的流动性也是REITS产品能够不断新高的重要原因。

REITS的发售方式包括三种,战略配售、网下发售、公众投资者发售。
从目前11只REITS产品的销售情况看,只有一只产品战略配售比例低于60%,其余产品全部超过60%。
除购买主体是机构外,战略配售还有一个重要的特点:存在锁定期。
战略投资者持有份额的锁定期最短为一年,这意味着,在产品发行的头一年,REITS产品的流通比例平均只有35%。
流通值最小的REITS产品为富国首创水务REIT,仅有4.44亿元的流通盘。
对于这个数字,大家可能没有概念,我们与A股做一个比较。
A股流通市值少于4.44亿元的公司共43家,刨除北交所上市的公司,仅有9家。
而且这些REITS产品还有一个有意思的现象,流通值越低的产品,表现越好。
做股票的朋友们应该略有耳闻,有些股在经过长期的上涨后,在没有任何利空的情况下,突然暴跌,这些股简称庄股,特点是市值低,流动性差。
流通市值小的REITS产品同样有被坐庄控盘的可能性。

在经过了几轮上涨后,REITS产品的最新的现金市值分派率已经明显缩水。
红土盐田港REIT的现金市值分派率已经低至2.31%,目前这个收益率水平仅仅高于货币基金收益水平。
对于REITS产品的疯狂上涨,基金公司们坐不住了,纷纷发出风险提示。
2月9日盘前,红土盐田港REIT、富国首创水务REIT发布停复牌及交易风险提示公告。2022年以来,红土盐田港REIT已经连发四条溢价风险提示公告。
2月12日,中航首钢绿能REIT发布溢价风险提示,提醒投资者密切关注二级市场交易价格,注意投资风险。
2月14日盘前,建信中关村REIT、博时蛇口产园REIT、华安张江光大REIT三只公募REITs齐发公告称,早盘9点30分至10点30分停牌1小时。
基金公司的频繁预警也并非空穴来风,与REITS产品具有相似风险特点的可转债产品这两天就遭遇了暴跌。
2月14-15日,中证转债指数两天累计下跌4.5%。
对于REITS、可转债这样的小规模产品,资金流动对产品价格的影响更加明显。

从上图中,我们可以直观地看到,相对于正股,可转债指数的短期波动更大。
所以,当我们溢价买入这类产品时,面临的回撤风险也将更高。
虽然REITS产品不是标准意义上的固收产品,有些产品的底层资产也具备一定的成长性。
但就现价而言,REITS产品已经出现了较为明显的溢价。
目前这个价格,我是不敢买了,你们呢?











