来源:证基风云
截至5月13日,年内公募基金业共有百余位高管变更,涉及54家基金公司。其中,年内副总经理变动人数最多,为34人。
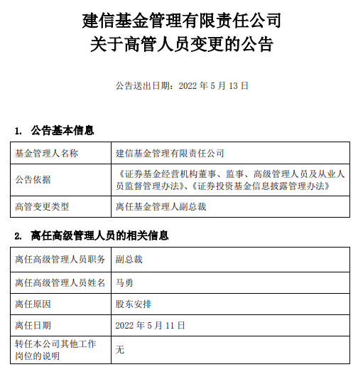
5月13日,建信基金连发两则高管变更公告称,董事长孙志晨和副总裁马勇离任。这次两位高管的离任原因并不是常见的“个人原因”,而是因股东安排离任。
今年以来,公募基金“换帅”频繁。截至5月13日,年内公募基金业共有百余位高管变更,涉及54家基金公司。其中,年内副总经理变动人数最多,为34人。
建信基金两位高管因股东安排离任
5月13日,建信基金连发两则高管变更公告称,董事长孙志晨和副总裁马勇离任。这次两位高管的离任原因并不是常见的“个人原因”,而是因股东安排离任,离任日期均为2022年5月11日。
公开资料显示,建信基金原董事长孙志晨为东北财经大学经济学学士,长江商学院EMBA。1985年7月加入中国建设银行,1994年10月起历任中国建设银行总行筹资部证券处副处长,筹资处、零售业务部证券处处长,个人银行业务部副总经理,个人金融业务部副总经理,2005年9月起任建信基金管理有限责任公司总裁。自2018年4月孙志晨离任总裁,并接替许会斌担任公司董事长和法定代表人。
建信基金于5月13日发布的董事长变更公告显示,孙志晨离任后,将由张军红代任董事长,任职日期为2022年5月11日。

张军红于1992年9月加入中国建设银行,历任中国建设银行总行个人银行业务部高级副经理、行长办公室高级经理、建信基金管理公司首席运营官、中国建设银行总行投资托管部总经理助理、投资托管部副总经理等职务,2017年3月至2018 年4月任建信基金监事会主席,2018年4月起任执行董事、总裁。
除了原董事长孙志晨,建信基金原副总裁马勇也同样因为股东安排于同一天离任副总裁职位,不转任本公司其他工作岗位。

公开资料显示,马勇于1998年7月加入建行,曾任建总行高端客户部总经理助理,财富管理与私人银行部总经理助理、副总经理,建行黑龙江省分行副行长等职务。2018年8月30日加入建信基金,2018年11月1日起兼任建信资本董事。2018年11月-2022年5月,担任建信基金副总裁。
建信基金成立于2005年9月,控股股东为中国建设银行股份有限公司,持股比例65%,信安金融服务公司、中国华电集团资本控股有限公司持股比例分别为25%、10%。
同花顺iFinD数据显示,截至5月13日,建信基金共有151只基金,资产净值合计7186.7亿元。其中,非货币基金145只,资产净值合计1776.45亿元。
银河基金迎来新任董事长
5月12日,银河基金发布公告称,宋卫刚新任公司董事长,任职日期为2022年5月11日。
宋卫刚现任中国银河金融控股有限责任公司党委委员、副总经理、工会主任,银河基金管理有限公司党委书记。

公开资料显示,宋卫刚历任财政部办公厅副处长级秘书、正处长级秘书、经济建设司粮食处调研员、处长、副司长级干部;中国证券投资者保护基金有限责任公司副董事长、党委委员;中国银河投资管理有限公司党委书记、董事长。
2022年1月,银河金控发布公告称,公开市场化选聘银河基金总经理。
公告显示,为充分发挥市场一线优势,切实遵循市场规律和银河基金经营发展用人需求,本次选聘采取公开招聘、委托推荐等公开选聘方式面向社会开展。
今年3月,银河基金刚迎来新任总经理、代任董事长于东升。随着新任董事长宋卫刚的到任,丁东升不再代任董事长。
公开资料显示,丁东升历任泰达宏利基金管理有限公司总经理助理兼市场业务总监;汇添富基金管理有限公司副总经理;申万菱信基金管理有限公司总经理;上海尚阳投资管理有限公司总经理;华宝基金管理有限公司常务副总经理;诺安基金管理有限公司副总经理。2022年3月起加入银河基金管理有限公司。
银河基金成立于2002年6月,注册资本2亿元,中国银河金融控股有限责任公司持股比例50%,首都机场集团有限公司、湖南广电传媒股份有限公司、上海城投(集团)有限公司、中国石油天然气集团有限公司分别持股12.5%。
同花顺iFinD数据显示,截至5月13日,银河基金共有78只基金,资产净值合计1078.29亿元。其中,非货币型基金76只,资产净值合计771.48亿元。
年内公募频“换帅”
Wind数据显示,截至5月13日,年内公募基金业共有106位高管变更,涉及54家基金公司。
其中,年内副总经理变动人数最多,为34人。总经理和董事长变动人数分别为28人、19人。
记者梳理发现,3月份为年内公募基金高管离任的高峰期,共有36位高管离任。
3月25日,宝盈基金发布公告称,因股东单位工作分工调整,董事长(法定代表人)马永红离任,严震担任董事长(法定代表人)。
严震历任中铁信托有限责任公司董事会办公室主任、资产经营部副总经理、风险管理部总经理、法律合规部总经理、总法律顾问、副总经理等职务,曾兼任宝盈基金管理有限公司董事。
同日,民生加银基金原总经理、首席信息官李操纲因个人原因离任,由公司董事长张焕南代任总经理职务。
由于外方股东的实际控制人变更,3月23日,信达澳银基金发布公告称已更名为信达澳亚基金管理有限公司。并于同日发布了一则法人代表变更公告称,公司法定代表人已于2022年3月21日变更为朱永强。年内信达澳亚基金已经有多位高级管理人员变更。
在2月份信达澳亚基金新任了鲁力、李淑彦两位副总经理。鲁力分管产品创新部、智能量化与全球投资部。李淑彦分管专户投资部,同时兼任权益投资部研究咨询部总监。
“频繁的高管变动一方面有利于公司不断地注入新鲜血液,保持公司的活力,同时,高管的频繁变动又有可能会导致公司的价值观或者投资策略出现飘忽不定(因为每个高管都会有自己的投资风格,而高管的风格和行为会影响到公司),从而有可能会令投资者对于公司产生一种不信任感。”财经评论员张雪峰对《国际金融报》记者表示。
中国CFO百人论坛理事、高级经济师邓之东对《国际金融报》记者坦言,公募基金行业竞争激烈,基金高管任务重,业绩压力大,又普遍存在权责不统一、收入不公平、价值理念难融合、派系内卷消耗等情况。同时,公募基金行业发展迅猛,基金机构数量爆增,市场人才缺口较大,优质基金高管人才有了更多的选择空间。




![又一个市场崩了!市场温度与指数估值[5月13日]](https://n.sinaimg.cn/spider20220513/759/w1080h479/20220513/900f-f7c310088b112c8b31965c160cbb966b.png)



