有一家问题A股公司,市值才60亿,突然爆出巨亏超100亿!
7月5日晚间,这家是“A股区块链第一股”,名字叫易见股份(维权)(600093.SH),现在才披露2020年的年报和2021年一季报,而年报显示,2020年亏损115.24亿元,上年同期实现净利润8.85亿元。
其还披露原控股股东通过四家子公司占用上市公司资金42.53亿元,其中三家公司曾在《每日经济新闻》记者深度调查报道(《区块链第一股”年报难产:5年数十亿收入是否真实?原实控人“蹊跷”为多家大客户担保》)中被提及,2020年,这三家公司占用上市公司资金合计37.1亿元。有两家公司在2020年12月31日~2021年6月30日新增占用近1亿元。当时,《每日经济新闻》记者在调查中发现,有三家公司与冷天辉控制企业存在纵横交错的联系,有持股方的交集,亦有高管的重合,个别公司还有冷天辉及九天控股做债务担保。
针对资金占用问题,上交所对易见股份火速下发监管函,要求进一步自查资金占用情况。公司股票于7月6日继续停牌1天,于7月7日起复牌并实施退市风险警示。
A股再爆出大雷,这家公司巨亏超110亿
前任控股股东占用资金被证实
易见股份的2020年年报和一季报姗姗来迟,2020年亏损115.24亿元,上年同期实现净利润8.85亿元。公司股票于7月6日继续停牌1天,于7月7日起复牌并实施退市风险警示,简称变更为“*ST易见”。

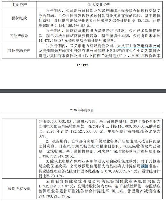
报告期内,易见股份计提118.99亿信用和资产减值,涉及多项业务和多名客户,是公司亏损的主要原因。
值得注意的是,最新数据显示,易见股份的市值才66亿,这一把操作,直接把公司亏没了。

针对公司存在的问题,易见股份首次在年报中发表了致股东信,董事会全体成员向全体股东致歉之余,坦言公司目前遇到了前所未有的困难,也明确表示“不畏困难、主动作为”,“将带领管理团队,坚定不移地以保护投资者利益为根本出发点,千方百计化解风险、挽回损失,让公司走向正轨”。

易见股份主要业务为供应链管理、商业保理以及数字科技服务,2020年,公司实现营业收入90.94亿元,其中四季度单季度实现营业收入25.16亿元,全年净利润为-115.24亿元。
2020年,易见股份计提各项信用减值准备合计116.25亿元,计提资产减值准备合计2.73亿元,两项共计118.99亿元。根据易见股份年报,公司的减值计提涉及多个会计科目,包括预付款项、长期股权投资、应收保理款,多项业务多个客户牵扯其中,其中金额最大的是逾期的房地产保理业务,计提金额达53.36亿元。

审计机构天圆全会计师事务所(特殊普通合伙)(以下简称天圆全)对易见股份2020年年报出具无法表示意见的审计报告。
天圆全出具无法表示意见的审计报告的原因,包括与持续经营能力相关的重大不确定性、中国证监会立案调查、审计范围受限等。

《每日经济新闻》记者注意到,天圆全重点提到云南九天投资控股集团有限公司(以下简称九天控股)日前向易见股份出具函件确认,截至2021年6月30日,通过易见股份的4家客户对易见股份及其子公司构成共计42.53亿元资金占用,并承诺还款及提供担保,天圆全无法执行有效的审计程序,获取充分适当的审计证据证明上述陈述是否真实、准确、完整。
根据易见股份2020年年报,截至2021年6月20日,前任控股股东九天控股2020年末资金占用金额41.56亿元,2021年1月1日至6月30日新增资金占用0.97亿元。
九天控股来函中自查确认通过公司的四家客户(云南富源县宏丰铁路货运有限公司、曲靖市沾益区三鑫煤业有限责任公司、宣威市众泰能源有限公司及曲靖市图鑫商贸有限公司)对公司及公司子公司构成共计42.53亿元资金占用。
值得一提的是,每日经济新闻在6月7日发布深度调查报道《“区块链第一股”年报难产:5年数十亿收入是否真实?原实控人“蹊跷”为多家大客户担保》,记者彼时曾奔赴云南多地调查曲靖市沾益区三鑫煤业有限责任公司、宣威市众泰能源有限公司及曲靖市图鑫商贸有限公司三家公司。
据披露,这三家公司占用上市公司资金合计37.1亿元。有两家公司在2020年12月31日~2021年6月30日新增占用近1亿元。
《每日经济新闻》记者在调查中发现,上述客户有同冷天辉控制企业存在纵横交错的联系,或股权以及人员交集。
记者在曲靖市沾益区三鑫煤业有限责任公司实地调查发现,有两处不同的交叉信源透露该公司由冷天辉控制。此外,冷天辉与九天控股曾为三鑫煤业做债务担保。
记者奔赴宣威市众泰能源有限公司所在地,未能找到公司办公地址,同时发现众泰能源历史股东持有冷天辉控制动力配煤股权。
至于曲靖市图鑫商贸有限公司,记者调查发现,图鑫商贸和易见股份子公司合作承包项目,其年报历史登记电话为易见股份员工。此外,图鑫商贸的联络员又关联到冷天辉控制企业。
前任控股股东资金占用被关注
《每日经济新闻》记者调查发现易见股份背后疑似关联交易问题,并就此采访易见股份。
“针对采访稿提出的问题,公司高度重视并梳理检查。目前,证券监管部门也已经对公司立案调查,公司将配合监管部门调查,并基于监管部门调查结果和公司梳理情况,依法履行信息披露义务。”易见股份有关人士当时表示。
而在7月5日晚间,针对巨额损失追偿、大额减值、资金占用、内控重大缺陷等问题,上交所对易见股份火速下发监管函,要求公司及时整改。

上交所提到,九天控股自查占用公司资金余额高达42.53亿元。九天控股承诺在2023年6月30日以前,分笔偿还占用资金及对应资金占用费,并以资产抵押、个人无限连带责任保证等方式提供担保。上交所要求易见股份应当督促九天控股尽快偿还占用资金,并采取有效措施保障资金足额、及时清偿。
此外,上交所要求易见股份及九天控股应当尽快明确资金占用的具体情况、归还安排、资产保障是否充足等,并自查出现资金占用的责任人、资金去向,是否存在其他未披露的违规担保、资金占用、关联交易等侵占上市公司利益的情形。
值得一提的是,易见股份2020年业绩巨额亏损主要系报告期内保理业务和供应链业务等计提大额减值损失合计118.85亿元。上交所要求易见股份及年审会计师应当全面自查计提大额减值的原因以及对应业务是否具备真实业务实质,大额减值是否涉及其他未披露的股东实质性资金占用情况,是否涉及以前年度会计差错更正。
2021年4月30日,易见股份披露公告称,因业务形成的资产、负债及权利义务等需进一步梳理清查,部分重大事项有待进一步落实,无法在法定期限内披露2020年年度报告和2021年第一季度报告。
5月18日晚,对于易见股份迟迟不披露相关报告,上交所终于出手,对于时任易见股份董事长杨复兴、时任公司董事兼总裁的史顺在内的18位董监高予以公开谴责。

上交所称,易见股份已经停牌,若其在一定期间内仍无法披露2020年年度报告,上交所将依规对其实施退市等相关处理。
易见股份在面临年报、季报难产之时,还要面对公司高管的集体出走。
4月27日,易见股份公告称,近日收到公司财务总监肖琨文提交的辞职书,因个人原因,肖琨文向公司董事会申请辞去财务总监的职务,辞职后肖琨文将不再担任公司任何职务。同时,当日公司监事会收到公司监事吴育提交的辞职书,因个人原因,吴育申请辞去公司第八届监事会监事职务。
而在此之前,阚友钢辞去公司董事、董事长及战略委员会主任委员、薪酬与考核委员会委员的职务;吴江辞去公司非独立董事、战略委员会委员,以及公司总裁的职务;冷天晴辞去公司董事会非独立董事职务。
除了今年以来的“辞职潮”,易见股份此前的第一大股东云南九天投资控股集团有限公司(简称“云南九天”)更是有大幅减持动作,目前控股东已经变身国资接盘。
易见股份变更股份简称前为禾嘉股份,作为昔日的“区块链龙头”,易见股份曾拥有过无限风光。在2018年初的加密货币关注度最高点时,易见股份曾因拥有区块链业务,连续斩获5个涨停,股价冲上18.44元/股的高点。
2019年,因区块链行业再迎利好消息,易见股份股价再次冲高,5个交易日收获4个涨停,股价也冲上近年来的最高点20.81元/股。但随着被蒙上财务造假的疑云,公司股价一路大跌。截至目前,股价报5.93元/股,为近7年来新低,较2019年创下的高点跌去71.5%。

易见股份公布的数据显示,最新股东户数有5.36万户。

(声明:本文内容仅供参考,不作为投资依据。投资者据此操作,风险自担。)
牛市来了?如何快速上车,金牌投顾服务免费送>>















