专精特新企业往往能够解决产业链中的核心问题。锂电池行业中,专精特新“小巨人”通过自主研发,在细分领域拥有领先技术及特色产品,具备较高市占率。我们认为,行业冠军的集中效应与国产替代的替代效应,将为专精特新企业的业绩带来巨大的新增空间。
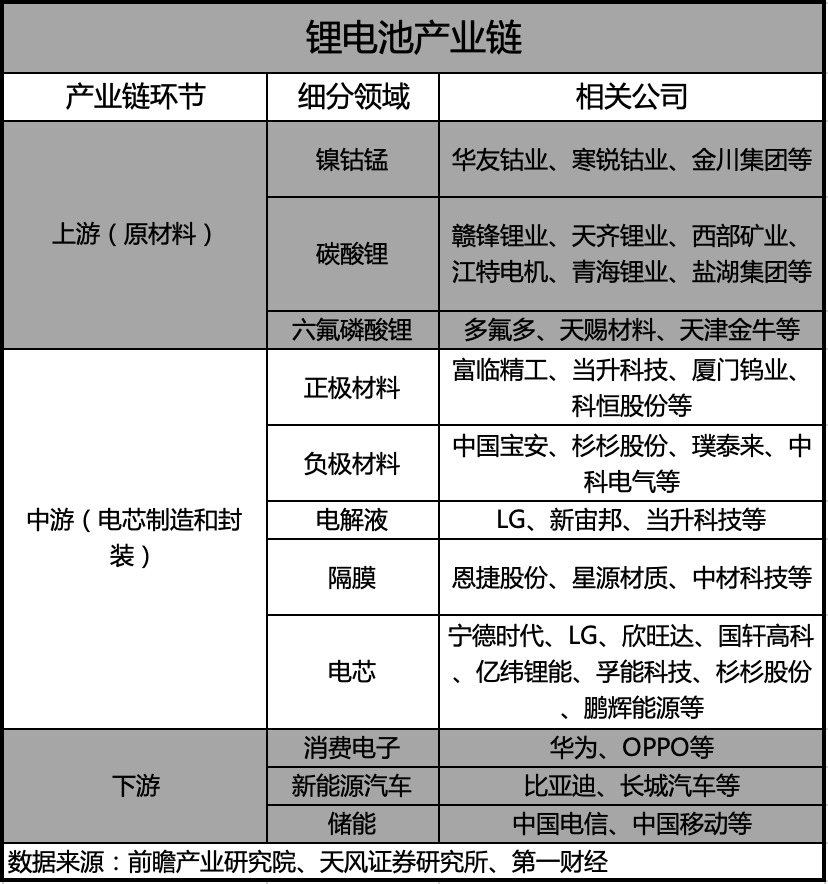
中国工业和信息化部于2019-2021年公布了三批专精特新“小巨人”企业名单。我们对锂电池行业分析后发现,截至发稿,A股锂电池板块专精特新“小巨人”企业共17家,涉及化学制品、专业设备、电源设备等。
这17家锂电池专精特新“小巨人”企业中,恩捷股份(002812.SZ)市值破2000亿元,另有华友钴业(603799.SH)、璞泰来(603659.SH)2家企业市值超千亿;机构持股比例方面,杉杉股份(600884.SH)、华友钴业(603799.SH)、远东股份(600869.SH)的机构持股比例超六成。

专精特新企业往往能够解决产业链中的核心问题。锂电池行业中,专精特新“小巨人”通过自主研发,在细分领域拥有领先技术及特色产品,具备较高市占率。我们认为,行业冠军的集中效应与国产替代的替代效应,将为专精特新企业的业绩带来巨大的新增空间。
一、行业概述:下游3大应用需求量齐升
锂电池的三大应用板块包括动力电池、消费电池以及储能电池。
2020年受疫情影响,新能源汽车销量不降反增,全球销量达319万辆,同比大增44%,预计2025年全球新能源汽车销量为1615万辆,2020-2025年CAGR38.3%。动力电池装机量也将随之增长,预计2025年全球新能源汽车需要动力电池1050GWh,是2020年的7.35倍,2020-2025年CAGR49%。
在动力电池普及之前,消费电子电池是锂电池的主要需求端。5G、新兴消费电子的兴起一转此前锂电池在传统消费领域的颓势,带来了新的增长空间,预计2025年全球消费电子锂电池出货量为171GWh,2021-2025年平均复合增速为11.6%。
“双碳”背景下储能成长性确定,配储环节对锂电池需求显著增加,预计2025年全球储能用锂电池需求有望增至181.05GWh。

我们认为,锂电池行业正处于“加速期”,也是高成长性的持续兑现阶段,产业链中的电解液、隔膜、导电剂、各段工艺核心设备等国产化率显著提升。近几年国产电解液出货量占全球的比重越来越高,从2014年的55%提高到2020年的81%;设备方面,化成、分容、检测已基本实现国产替代,卷绕机国产沪铝高于90%,涂布机国产化率高于80%。
上述环节中,星云股份、璞泰来等专精特新企业在各自领域起到了领头羊的作用,这些公司聚焦优势业务,不断挖掘行业机会,它们将持续受益于锂电池的蓬勃发展,获得更高的营收和利润。
二、行业生产:产业链安全受重视,电池厂商已瞄准上游原料市场
当前,上游原材料价格连创新高。据央视报道,江西宜春一家碳酸锂生产企业负责人表示,今年以来一直处于超负荷生产状态。截至9月底,碳酸锂价格已接近19万元/吨,较年初价格涨幅已高达233%。
碳酸锂作为六氟磷酸锂原材料之一,再加上六氟磷酸锂需求端旺盛但扩产周期长达1-2年,天赐材料2万吨产能预计2021年底到2022年初才能投放,六氟磷酸锂价格也被拉升。
六氟磷酸锂龙头天赐材料2021年三季度预告显示,公司前三季度归属于上市公司股东的净利润变动区间为140000万-160000万元,同比增长170.08%-208.66%。
由于锂电池上游原材料价格始终维持高位,为保障产业链安全,多家中游厂商开启了上游资源争夺战。
9月13日,锂电池龙头宁德时代宣布拟投资不超过135亿元在江西省宜春市投资建设宁德时代新型锂电池生产制造基地(宜春)项目。
合作项目提到,与宜春矿业公司在宜春建设碳酸锂等上游材料生产基地。宜春被称为“亚洲锂都”,据宜春市政府公开信息,江西宜春已探明可用氧化锂储量260万吨,占全国储量的37.6%,折合碳酸锂约642万吨。与此同时,锂电池的另一龙头国轩高科也瞄准了宜春市丰富的上游资源。
赣锋锂业的控股子公司赣锋锂电拟投资84亿元,在江西新余和重庆两江新区两地,建设年产15GWh新型锂电池项目。

方正证券电新行业首席分析师申建国认为,上下游整合程度的不断加深意味着锂电池产业的马太效应将为加剧,龙头企业的优势会更加明显。
贯穿锂电池全产业链的设备环节,由于每个环节都需要不同的设备类型,叠加产能扩张及更新换代带来的设备需求,2020年,我国锂电设备市场规模达到267亿元,同比增长26.9%。
当前,我国锂电池设备国产化率较高。其中,中后端设备门槛较低,国产设备已达国际先进水平;前端设备对整条生产线质量具有重要影响,技术壁垒高,部分核心设备已经达到或接近国际先进水平,且具备明显的价格优势。
三、企业成长力画像
我们结合第一财经成长力评级指标,对专精特新锂电池企业在行业空间、竞争优势、经营能力、研发创新、管理层能力、责任与治理等6个维度进行分析比对,对三家成长力较为突出的公司进行了成长力评级。
入选的三家公司分别为厦钨新能、先惠技术以及可达制造。正极材料的绝对龙头厦钨新能市占率领先第二名超两倍;先惠技术是锂电后段设备龙头,已获得下游客户大众、宁德时代等认可;中科电气2020年负极材料收入同比大增153.35%,产能4.2万吨,有望快速跻身第一梯队。

厦钨新能评级要点:
1、公司是国内最大的正极材料企业,公司钴酸锂业务2020年国内市占率高达40%,是第二名的两倍以上。9月6日,公司发布公告,公司与雅安经开区签署《锂离子正极材料项目投资意向书》,本次投资6万吨三元材料产能,是迄今国内三元正极材料企业已披露的产能规划中最高的。
2、原料保供优势较强。2019年3月,公司引入盛屯矿业、天齐锂业上游资源品生产企业作为战略投资者,同时,公司还是腾远钴业第三大股东。母公司厦门钨业另一家子公司赣州豪鹏不仅是公司回收业务的平台,也为公司提供氯化钴、硫酸钴等原料或委托加工服务。
3、高电压正极技术领先。公司在行业内率先开发并量产的4.45V+高电压钴酸锂产品,2020年4.45V+高电压钴酸锂产品销售占比接近70%,4.48V钴酸锂产品已于2020年实现量产。厦钨新能公告显示目前全球范围内4.45V+高电压钴酸锂占全球钴酸锂产品总产出比例不足10%,公司有望维持行业较高的市占率和稳定的盈利水平。竞争对手长远锂科2019年安排生产线进行高电压产品生产调试但尚未形成有效产量,产量大幅降低。

先惠技术评级要点:
1、自动化水平高于同行。模组方面,公司产线自动化率最高达到95%,行业平均水平在70%左右;PACK线方面,公司生产的MEB PACK整线自动化率89%,同行业的平均自动化率较模组产线更低。自动化率越高市场空间越大,低自动化率假设下,2021-2024年模组线+PACK线市场空间约为155亿元,而高自动化率假设下市场空间高达951亿元。
2、模块化开发能力使得公司产能爬坡过程快于一般的制造企业,从订单到确认收入的周期为半年左右。
3、公司是目前少数直接为欧洲当地主要汽车品牌(大众斯柯达(捷克))提供动力电池包(PACK)生产线的中国企业。
4、2020年公司研发人员数量占比高达41.59%,研发支出占营业收入的10.56%,在锂电池专精特新企业中处于绝对领先地位。

中科电气评级要点:
1、自协比例优势突出,预计公司2023年将具备石墨化产能11万吨的水平,届时公司自协比例将达到77.5%。自协比例提升有助于降低成本,公司在同行可比公司中毛利率较为领先,具备较强的议价能力。
2、石墨化加工技术行业领先。据公司半年报,公司子公司格瑞特自行设计建造的新型艾奇逊石墨化炉,相较于传统石墨化加工产线具备电耗成本低、炉芯耗材费用少、自动化程度高等优势。
北京证券交易所来了,如何开户>>












