热点栏目 每经编辑 杜宇
4月22日,光线传媒(300251)股价低开低走,截至午间收盘,光线传媒报6.82元/股,跌幅11.54%,成交金额3.63亿元,最新市值200.1亿元。值得注意的是,半个交易日,26亿市值蒸发。
光线传媒股价为何突发大跌?
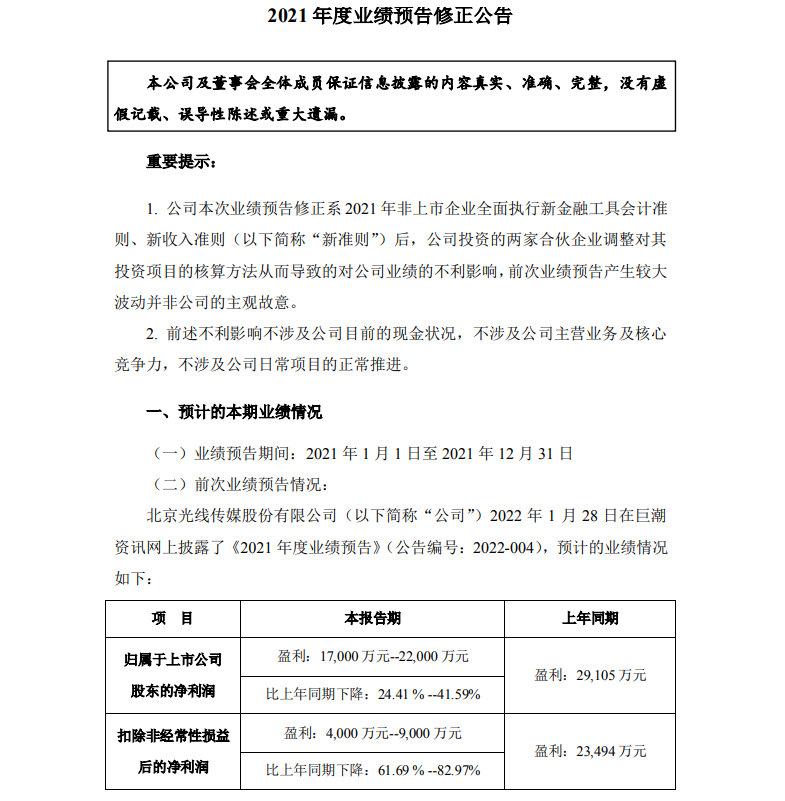
4月22日,午间收盘后,光线传媒发布2021年度业绩预告修正公告。公告显示,2021年光线传媒预计实现归母净亏损3.1亿元-3.6亿元,同比(较上年同期)下降206.51%-223.69%。而此前预期净利1.7亿元-2.2亿元。
光线传媒表示,本次业绩预告修正系2021年非上市企业全面执行新准则后,公司投资的两家合伙企业调整对其投资项目的核算方法从而导致的对公司业绩的不利影响,前次业绩预告产生较大波动并非公司的主观故意。
光线传媒进一步表示,目前,公司经营正常平稳,公司2022年已定档、待上映的影片包括《我是真的讨厌异地恋》将于4月29日上映,《我们的样子像极了爱情》将于8月4日上映,此外《深海》也已送审,同时公司尚有多部影片已制作完成,已储备及正在推进的项目类型丰富、题材多样、数量充足,其他各业务板块也在持续推进及布局中。


突发利空消息,股民们炸锅了:




据数据显示,截至2021年9月30日,光线传媒有56767户股东。
值得注意的是,光线传媒今年以来股价表现差强人意,从今年1月5日以来,截至目前,其股价跌幅近50%。

每日经济新闻综合公开资料(免责声明:本文内容与数据仅供参考,不构成投资建议,使用前核实。据此操作,风险自担。)
封面图片来源:摄图网-401696359
你的专属投资礼包!更有百元京东卡、188元现金红包等你拿,100%中奖>>















