来源:策略研究

1、三重压力。12月中央经济工作会议首次提出“需求收缩、供给冲击以及预期转弱”的三重压力,2022年稳增长、稳预期必要性凸显。“需求收缩”主要体现为当前内需疲弱,其中消费服务受疫情扰动表现仍相对偏弱,基建与地产投资持续偏弱。“供给冲击”在大宗商品价格回落之后有所缓解,但依然面临全球范围的缺芯以及国内阶段性电力供应紧张的扰动。“预期转弱”体现为明年完成经济增长目标压力较大。其中,中小企业经营压力值得重点关注。
2、PPI-CPI收敛。11月PPI增速从上月的历史新高位置有所回落,CPI明显反弹,本轮PPI-CPI剪刀差的顶部基本确认,后续将继续收敛。PPI-CPI收敛的过程往往伴随着中下游利润占比的明显回升,今年10月之后中下游利润占比开始从底部抬升。PPI-CPI收敛的环境对于大类资产配置有一定的指引作用,体现为大宗商品价格逐渐见顶回落,中长期维度而言,股票和债券开始显现出配置价值。
3、外紧内松。2022年流动性环境外紧内松,中美经济周期的错位决定了政策周期的反向。明年美国财政货币双紧的方向确定,财政端的政府部门去杠杆和货币端的加息缩表将并行而至。国内流动性环境仍是稳中偏松的格局,宽松契机在明年一季度, MLF利率是否调降取决于当前已落地政策对宽信用的实际效果。以史为鉴,明年同2014年底-2015年底中美政策周期出现背离时的情形较类似,美联储步入加息周期会对我国降息造成明显制约,降准仍会发生,但频率不会太高。
4、结构性宽信用。宽信用是2022年货币政策的重要目标,在实体流动性整体回暖的环境下,量充裕、价下调、结构分化将是主要特征,结构性宽信用可期。宽信用需要自上而下的政策驱动和自下而上的载体支撑,央行可以通过放松利率、流动性、资本三大约束来实现对商业银行进行货币创造的鼓励。载体方面,明年宽信用的路径大概率会依靠绿色贷款,但规模有限,地产需关注政策的放松程度,预计本轮信用扩张幅度将相对克制。明年宏观杠杆率企稳乃至小幅抬升符合预期,从分子端被动去杠杆向分子端主动加杠杆的切换有望演绎。
5、稳字当头。12月政治局会议明确指出“明年经济工作要稳字当头”,随后中央经济工作会议通稿中共出现25个“稳”字,明确 “稳字当头”为贯穿明年政策调控的主线。从总量政策来看,“稳字当头”思路下,总量政策进一步宽松可期,一季度央行再次降准甚至降息可期,财政政策支出强度提升趋势确定。从抓手来看,扩大内需将成2022年“稳字当头”的首要抓手,一方面在巩固汽车、家电等大宗消费重点的同时,线上消费、绿色循环消费等新型消费支持力度或加大,另一方面基建投资进度加快。此外,在谨慎出台具有收缩效应政策的指导思路下,2022年房地产行业势必成为凸显“稳字当头”的重要领域,行业调控政策或继续边际转松,个别房企的风险处置工作更以稳为主。
6、适度超前。在2022年经济或呈现前低后高的背景下,“适度超前”将成为2022年政策调控的关键词。货币政策方面,随着市场对美联储加息时间的预期不断前移,国内货币政策已行至窗口期,预计明年总量政策将被用于配合逆周期调节政策,超前发力以稳定宏观经济大盘,明年两会前后全面降息落地与否值得关注。财政政策方面,基建项目提前发力趋势确定。一方面投资进度加快,地方政府专项债发行节奏前倾;另一方面,项目安排及项目建设均适当提前,新老基建两端发力。
7、估值驱动。单纯业绩驱动的行情均发生在名义GDP增长最好的年份,和2010、2013、2017年类似,2021年为典型的业绩驱动的结构性行情。2022年业绩的驱动力将下降,估值的变化更为重要。2009年以来A股共出现三次系统性的提估值行情,系统性提估值的核心驱动力是流动性宽松及政策稳定,2022年估值提升不具备系统性,但阶段性提估值可期。2022年在业绩增速一般,估值驱动为主的情形之下,指数波动率和振幅将有所加大。
8、风格切换。今年市场振幅不大,但风格之间的分化显著,明年宏观环境和微观交易结构的变化将驱动风格切换。从大小盘风格来看,中小盘长周期占优的格局下,明年有望迎来大小盘风格的再平衡,核心是稳增长政策的强度以及经济能否企稳复苏。从行业风格来看,周期向消费的切换较为明确,成长向金融的切换取决于经济趋势与利率的共振,明年消费有望迎来量价齐升,确定性较强。
9、消费接力周期。2021年周期风格演绎了量价齐升的复苏行情,展望2022年,社零与CPI同比同步抬升,消费有望接力周期迎来量价齐升。通货膨胀持续向下游传导,消费板块上市公司涨价潮持续扩散,酒企、药企继食品加工提价后相继提价,打开行业利润提升空间,产业链上下游利润格局迎来再分配,2022年消费板块业绩预期整体优于周期板块。消费板块行业配置上,关注具有涨价预期的食品饮料、农林牧渔,以及受益于上游原材料价格回落的汽车和不受地产影响的小家电。
10、金融起舞。2022年国内经济趋势前低后高,下半年随着国内经济的企稳以及海外加息周期的开启,利率走势有望回升,经济与利率将迎来共振上行。回顾历史,在经济与利率同步上行时期,金融股均有较优表现,当前金融板块的估值与景气度均处于底部,明年下半年有望回升。金融板块行业配置上,建议关注权益发展大时代下具备长期配置价值的券商,以及宏观经济企稳后银行、保险行业的景气反转机会。
风险提示:流动性收紧超预期,经济失速下行,中美摩擦加剧,疫情超预期恶化等。

1、三重压力
12月中央经济工作会议首次提出“需求收缩、供给冲击以及预期转弱”的三重压力,2022年稳增长、稳预期必要性凸显。此前多次重要会议及讲话对于我国经济形势的定调为“面临新的下行压力”,新的下行压力体现为国内经济复苏动能不足和国外环境制约两个方面。12月的中央经济工作会议并未过多叙述国外环境的制约因素,而是将国内经济压力进一步表述为“需求收缩、供给冲击以及预期转弱”三个方面,后续稳增长、稳预期必要性凸显。
“需求收缩”主要体现为当前内需疲弱,其中消费服务受疫情扰动表现仍相对偏弱,基建与地产投资持续偏弱。11月社会消费品零售总额两年同比增速较上月有所下滑,剔除价格因素的影响后,社会消费品零售的实际增长与10月大体相当。从细项数据来看,在剔除了基数效应之后,虽然商品零售增速略有回升,但是餐饮收入增速明显下降,且两者远弱于去年四季度末疫情后经济复苏最好时候的水平,总体表现较为疲弱。投资方面,虽然11月制造业投资的明显改善对固定资产投资的增长起到了提振作用,但是基建投资的再度下滑以及地产投资的持续低迷均对投资构成了一定拖累。地产产业链上商品房销售面积、房屋新开工面积、以及土地购置面积都保持了之前数月明显的负增长水平。出口方面,今年外需是经济的重要支撑,虽然当前出口数据仍维持强劲,但进一步抬升的可能性不大,稳增长依然需要依靠拉动内需。
“供给冲击”在大宗商品价格回落之后有所缓解,但依然面临全球范围的缺芯以及国内阶段性电力供应紧张的扰动。一方面,从全球范围来看,由于疫情反复、供应链紊乱等因素冲击,部分中间商品如芯片等短缺严重,给制造业企业的有序生产带来了较大的压力。另一方面,从国内的情况来看,工业企业阶段性面临电力供应受限的压力。限电冲击来源于能耗双控指标完成的压力和煤炭供应受限两大因素。目前来看,在一系列保供措施的发力下,缺煤问题已不再是电力供应的掣肘,大宗商品价格出现明显回落,但是新旧能源交替、节能减排长期化的背景下,对于工业企业而言,电力供应的压力仍然存在。
“预期转弱”体现为明年完成经济增长目标压力较大。其中,中小企业经营压力值得重点关注。今年初,政府工作报告中提出,将2021年GDP增速目标定在6%以上,同时今年3月央行工作论文也指出,预计“十四五”期间,我国潜在产出增速将保持在5.1%-5.7%之间。但今年前三季度经济两年平均增速分别为5.0%、5.5%、4.9%,不仅低于年度增速目标,还有两个季度跌出了潜在经济增速的区间,明年完成5%-5.5%的经济增长目标压力较大。从经济的结构上来看。自4月以来,PMI呈整体下行趋势,9、10月甚至跌至收缩区间。其中,小型企业预期尤其低迷,小型企业PMI自5月以来持续处于收缩区间,表明制造业企业对于未来经营状况仍较为悲观。



2、PPI-CPI收敛
11月PPI增速从上月的历史新高位置有所回落,CPI明显反弹,本轮PPI-CPI剪刀差的顶部基本确认,后续将继续收敛。一方面,随着全球运输效率提升,供应链紊乱问题逐步改善,叠加一系列保供措施的落地,大宗商品价格开始回落,带动PPI趋于回落。根据市场一致预期,2022年 PPI将逐季回落,明年四季度降至1%左右,全年平均增速约为3.6%;另一方面,伴随PPI向CPI部分领域的传导、猪肉等重点消费品价格的筑底回升,CPI增速将较今年有所上行,根据市场一致预期,2022年CPI平均增速约为2.2%左右,PPI-CPI剪刀差的收窄将是未来一段时间的主旋律。
PPI-CPI收敛的过程往往伴随着中下游利润占比的明显回升,今年10月之后中下游利润占比开始从底部抬升。2010年以来,我国出现过两次典型的PPI-CPI收敛,分别开始于在2010年5月和2017年3月。其中,2010年PPI-CPI剪刀差见顶的核心驱动因素在于国内通胀的迅速抬头,剪刀差收敛区间内中下游利润占比出现明显抬升。2017年PPI-CPI剪刀差的收敛主要受需求走弱的影响,在这期间工业企业利润增速整体回落,但从产业链结构上看,中下游企业利润明显改善。从最新公布的工业企业利润数据来看,伴随着PPI见顶回落,11月上下游行业利润分化趋于收敛。其中,11月上游工业企业利润累计占比为24.94%,环比有所下降;而中游层面,受益于成本压力回落,设备制造板块利润占比整体回升;下游的消费品制造板块利润占比降幅收窄,其中农副食品加工、食品制造、纺织服装等行业利润占比均逐步回升。
PPI-CPI收敛的环境对于大类资产配置有一定的指引作用,体现为大宗商品价格逐渐见顶回落,中长期维度而言,股票和债券开始显现出配置价值。从本轮PPI-CPI收敛的后续演绎来看,伴随着国内外需求先后走弱,不管是国内定价还是海外定价的商品价格依次见顶回落,大类资产中股票与债券开始显现出配置价值。股票方面,考虑到PPI-CPI收敛期间利润分配向中下游迁移,货币宽松的约束逐渐消失,股票市场的驱动力由业绩转向估值,成长、消费有望轮番表现。债券方面,经济下行压力较大、高通胀逐步缓解的背景下,利率债具备阶段性配置价值。



3、外紧内松
2022年流动性环境外紧内松,中美经济周期的错位决定了政策周期的反向。今年12月以来中美货币政策取向发生明显背离,中国央行年内第二次降准和LPR降息标志着国内流动性正式转向宽松,而美联储Taper加速和预期加息起点的不断前提意味着紧缩周期的开启,2022年流动性环境外紧内松的格局确定。当前中美政策周期的反向是由经济周期的错位所决定的,今年以来中美经济由一季度的共振上行逐步走向分化,二季度后中国经济进入下行通道且通胀相对温和,而美国经济依旧保持较快修复且高通胀压力逐步显现,在此环境下中国更聚焦于抑“滞”,通过政策宽松刺激有效需求以实现托底经济;而美国更着眼于防“胀”,通过退坡2020年以来的超常规政策以解决当前的经济过热和高通胀问题。展望2022年,上半年国内在经济下行压力进一步加大、PPI带来的通胀约束缓解、美联储加息周期尚未开启之前仍存宽松契机,降准与MLF降息均可期待,而同期美国在缩减QE完成后加息预期渐浓,Taper完成至加息开启的时间间隔长度取决于2022年美国通胀压力是否会继续升级。下半年美联储加息周期开启已成定局,2-3次加息符合市场预期。结合历史经验,即使中美货币政策处于背离阶段,当美联储步入加息周期时,我国央行政策宽松的空间仍会受到制约,在此背景下明年下半年我国货币信用环境大概率将回归中性。
明年美国财政货币双紧的方向确定,财政端的政府部门去杠杆和货币端的加息缩表将并行而至。2021年美国政策基调是财政货币的双宽,一方面货币端的政策利率长期维持在历史最低位,另一方面财政端发力的特征显著,这也是美国本轮复苏周期同金融危机后的复苏周期最大不同,一个是财政发力,另一个是货币驱动。财政发力可以直接通过刺激有效需求以实现经济的V型反转,但同时会带来恶性通货膨胀、债务负担飙升等负面效果,且长期经济活力将受到抑制。当前美国财政货币双宽造成的后遗症均已开始显现,一方面美国通胀创下近40年新高且拐点未现,近9个月CPI同比增速均超过2%的政策目标;另一方面疫情后美国政府部门加杠杆幅度位居发达经济体前列,债务上限的困扰如影随形。在此背景下,2022年美国财政货币双紧的方向确定,财政端方面,在减少支出的前提下依靠高通胀和杠杆转移,美国政府已经从今年下半年开始进入去杠杆周期。货币端方面,增量缩减(Taper)→加息→存量缩减(缩表)是上一轮美联储政策紧缩的三个阶段。在12月FOMC会议明确Taper加速的背景下,2022年加息周期的开启已成定局,关键不在于方向而在于节奏。根据联邦利率期货和FOMC点阵图的暗示,美联储大概率将在明年6月开启加息周期,随后在9月、12月各加息两次。此外,缩表作为货币政策紧缩的另一重要途径,除抑制通胀外更多可起到减少过剩流动性的作用,明年两大紧缩工具大概率将交叉进行。
2022年国内流动性环境仍是稳中偏松的格局,宽松契机在明年一季度,MLF利率的调降取决于已落地政策的实际效果。2010年以后我国经济起落与政策进退总体呈现“交谊舞”的态势,在经济回落压力较大时政策端合理运用逆周期与跨周期调节以实现托底。今年7月以来在经济出现失速下行的迹象后,我国货币信用环境已发生明显转向,无论是7月的全面降准、8月央行信贷形势分析会上提出“保持信贷平稳增长”,还是进入12月后的年内第二次降准、LPR降息,以及中央经济工作会议定调的政策发力适度超前,均表明2022年的宽松空间正逐步打开,货币信用双宽的方向确定。其中宽松的契机在明年一季度,在经济下行压力进一步加大、PPI带来的通胀约束缓解、美联储加息周期尚未开启之前,降准与MLF降息均可期待。在当前“MLF利率-LPR-贷款实际利率”的传导机制下,调降MLF利率作为宽松信号最强烈、政策效果最显著的措施,央行的使用也是相对谨慎的。已落地政策的实际效果决定了央行何时会调降MLF利率,如果LPR降息对实体融资环境的改善相对有限,央行将加快调降MLF利率的节奏。结合当前票据利率持续走低反映出实体融资意愿较差的现状,明年一季度调降MLF利率可期。在下半年我国经济增长企稳回升、美联储加息周期开启背景下,货币信用环境大概率将回归中性。
明年同2014年底-2015年底中美政策周期出现背离时的情形较类似,当美联储步入加息周期时,我国央行政策宽松的空间会受到制约。近十年来我国流动性环境出现外紧内松的情形共有两次,一是2014年底至2015年底,二是2018年Q3-Q4。由于2018年下半年美国正处于一轮加息周期的高潮,而我国经济则是刚进入新一轮下行区间,稳增长政策只是试探性发力,与当前相似性较小,所以明年同2014年底至2015年底中美政策周期出现背离时的情形较类似,一方面美国处于Taper结束后至首次加息前的时间窗口,另一方面国内经济在陷入通缩后宽松力度较大。从上一轮中美政策周期出现反向的经验来看,美联储步入加息周期会对我国降息造成明显制约,2014-2015年的6次降息均在2015年12月美联储开始加息之前完成。降准由于宽松信号的指示意义相对较弱,美联储正式加息后降准仍会发生,但频率也不会太高。从利率端来看,尽管中长期维度中美十债利率很难出现方向上的背离,但阶段性走势分化难以避免。在2014年底至2015年底美联储加息前,我国十债利率一直处于单边下行的状态,而美债利率保持高位波动,在正式加息前两个月受到预期先行的影响利率小幅攀升。在美联储首次加息后,随着政策落地美债利率先拐头向下后震荡向上,而我国十债利率底部位置确定,随着同期经济企稳开启了新一轮上行周期,预计明年中美两国十债利率的演绎同2014年底-2015年底时期类似。







4、结构性宽松
宽信用是2022年货币政策的重要目标,在实体流动性整体回暖的环境下,量充裕、价下调、结构分化将是主要特征,结构性宽信用可期。今年下半年以来,国内地产回落和海外宽松政策逐步退出的负面影响开始显现,明年内外需共振下行确定,这将对我国经济和就业造成较大的负面冲击,央行通过宽信用的方式托底实体势在必行。无论是8月信贷形势分析会上首次提出“保持信贷平稳增长”、11月的三季度货政报告中删除“管好货币总闸门”、12月的四季度例会明确“增强信贷总量增长的稳定性”,均是央行在通过多个场合向市场传递出宽信用的预期信号。在2022年实体流动性整体回暖的环境下,量充裕、价下调、结构分化将是主要特征。量的维度看,量的核心是社融增量,今年前11个月社融增量29.0万亿,略低于去年同期水平。预计明年社融仍会以名义GDP增速为主要锚定且保持匹配,四大分项中最主要的信贷将有保有压,其中房地产贷款难有较大起色,碳减排等绿色贷款将成为主要支撑;政府债规模将小幅回升但难为信用扩张带来增量,直接融资将保持平稳,非标压降幅度或略有放缓,社融整体将呈现前高后低、相对充裕但不泛滥的情形。价的维度看,碳减排支持工具的推出、调低支农支小再贷款均可以起到局部降息的作用,在当前LPR利率已经松动的背景下,后续MLF利率的调降可能性较大,实体融资利率存在稳步下行的空间。结构的维度看,在地产仅能边际好转但难困境反转的背景下,信用端全面扩张存在制约,依靠碳减排等绿色贷款的放量实现结构性宽信用是确定性事件。
宽信用的政策方式是什么?根据孙国峰司长《现代货币理论的逻辑错误》中的论述,央行可以通过放松利率、流动性、资本三大约束来实现对商业银行进行货币创造的鼓励。孙国峰司长在《现代货币理论的逻辑错误》一文中指出,中央银行可以影响资本、流动性和利率这三大外部约束,对商业银行的货币创造进行限制。那么当央行希望商业银行增加货币创造、扩大实体融资需求时,同样需要按照这三个政策途径来实现宽信用,在2018-2019年的宽信用周期,央行就是遵循这三条政策方式来实现的。在放松利率约束方面,央行通过建立“MLF利率-LPR-贷款实际利率”传导机制、调降MLF利率等方式降低实体融资成本;在放松流动性约束方面,这一轮宽信用周期内央行六次降准释放超额存款准备金,并通过MLF、TMLF等工具为商业银行提供超额流动性;在放松资本约束方面,央行通过创设CBS、鼓励发行永续债的方式为中小银行补充资本金提供便利。在明年的宽信用周期内,央行大概率仍会沿着这一政策思路来扩大实体融资需求。一是通过MLF降息来放松利率约束,二是通过进一步降准来缓解流动性约束,三是通过专项债、永续债等多种手段为中小银行补充资本金,甚至调整宏观审慎政策框架来降低资本约束。
宽信用需要载体和抓手,2008年以来的五轮宽信用周期主要依靠地产、非标、专项债驱动,明年宽信用的路径大概率会依靠绿色贷款,但规模有限,地产需关注政策的放松程度,预计本轮信用扩张幅度将相对克制。央行通过放松利率、流动性、资本三大约束,解决的是自上而下角度,即政策层面对宽信用的限制,但一轮宽信用周期的顺利开启,还需要实体贷款需求的自下而上支撑,即信用扩张需要载体和抓手。2008年以来我国共经历五轮宽信用周期,主要依靠地产、非标和专项债(基建)驱动,其中地产、非标对宽信用的支持力度较强,专项债的支持力度一般。具体来看,房地产是我国宽信用的最主要抓手,过去五轮宽信用周期中有四轮都主要依靠地产驱动,2008年以后的四轮地产周期与四轮宽信用周期高度重合。2013年、2016年是非标融资的大年,较好推动了当时两轮宽信用周期的演绎,2016年前基建投资更多依靠非标融资的方式,之后更多依靠专项债。从2019年起,专项债逐渐成为宽信用的一大抓手,财政发力推动信用扩张的特征显著。本轮宽信用的主要抓手是什么?一方面绿色贷款作为明年宽信用主要抓手之一的方向确定,碳减排支持工具的推出、2000亿元支持煤炭清洁高效利用专项再贷款的设立有望实现结构性的宽信用,但总体来看绿色贷款的规模相对有限,很难支撑起信用的全面扩张。另一方面地产融资的边际回暖将助力社融企稳回升,但幅度取决于地产政策的放松程度,“房住不炒”总基调下地产融资很难出现系统性全面好转,预计本轮信用扩张幅度将相对克制。
明年宏观杠杆率将结束2020年Q4以来的单边下行,企稳乃至小幅抬升符合预期,从分子端被动去杠杆向分子端主动加杠杆的切换有望演绎。从2020年Q4至2021年Q3,我国宏观杠杆率呈现单边下行的趋势,四个季度累计下降6.4个百分点。按照分子端被动去杠杆、分母端主动去杠杆、分子端主动加杠杆、分母端被动去杠杆四个维度看,2020年Q4至2021年Q2属于分母端主动去杠杆,依靠经济的高增速消化高杠杆,而2021年Q3由于地产失速下行、能耗双控背景下生产扩张受限,属于分子端被动去杠杆,实体经济受困于需求疲软而被动放弃扩大融资。明年在宽信用预期不断发酵、稳增长政策持续加码的背景下,宏观杠杆率有望企稳乃至小幅回升,从分子端被动去杠杆向分子端主动加杠杆的切换有望演绎,核心在于宽信用的政策驱动与载体支撑均可实现。






5、稳字当头
在需求收缩、供给冲击、预期转弱三重压力下,“稳字当头”成为贯穿2022年政策调控的主线。从政策脉络来看,随着四季度经济下行趋势的确认,稳增长的必要性逐步提升,12月中央经济工作会议通稿出现25个“稳”字,奠定了明年政府工作的主线。具体来看,以12月政治局会议为重要分界线,前期高层会议及重要领导人讲话中多次提及“保持经济平稳运行”,表明在国内经济增长动能衰弱的背景之下,稳的重要性在提升。12月政治局会议明确指出“明年经济工作要稳字当头”,随后中央经济工作会议通稿中共出现25个“稳”字,明确了2022年首要任务为稳增长,“稳字当头”是贯穿明年政策调控的主线。
“稳字当头”思路下,总量政策进一步宽松可期。回顾2021年的政策调节思路,跨周期调节是贯穿始终的主线。货币政策方面,上半年货币政策在维护市场合理流动性需求的背景下逐步回归中性,下半年货币政策频繁释放边际宽松信号。其一,三季度货政报告中删除货币“总闸门”表述,打开货币政策宽松空间;其二,12月以来央行先后实施年内第二次全面降准、定向降息、下调LPR利率,宽松信号频繁释放。央行2022年工作会议明确提出“主动推出有利于经济稳定的货币金融政策”,预计明年一季度无论是总量政策还是结构性政策,均存在进一步宽松的空间。总量方面,随着价格压力缓解及工业企业利润转负,明年一季度再次降准甚至降息可期。结构性政策方面,四季度货政例会明确提出要做好“加法”,结构性政策精准发力,明年重点关注三个方面,第一,碳减排支持工具与煤炭清洁高效利用专项再贷款政政策的落地;第二,转换两项直达实体经济政策工具为支持普惠小微企业及个体工商户的市场化政策工具;第三,进一步提高再贷款再贴现额度,支持普惠金融与区域均衡发展。财政政策方面,在稳增长压力不大的上半年,财政政策重点在于政府杠杆的处置,下半年财政政策明显发力,政府专项债发行进度明显加快。12月27日全国财政工作会议中明确表示保持财政政策的支出强度,更大力度减税降费、推进重点项目建设,在“稳字当头”的政策思路下首先兜住保民生保市场主体的底线。
扩大内需将成2022年“稳字当头”的首要抓手,消费投资齐头并进。12月中央经济工作会议将“实施好扩大内需战略”置于重要地位,12月21日国家发展改革委副主任宁吉喆进一步表示扩大内需战略纲要即将落地。从扩大内需的必要性来看,我国面临“需求收缩”的现实性。消费方面,受疫情反复的影响,线下消费场景全面修复仍道阻且长,2021年前11个月,社零总额的两年平均增长速度4%,低于2019年全年8%的水平。基建方面,2021年前11个月,基建投资两年平均增长速度为1.5%,远低于2019年末3.8%的水平。随着明年我国出口景气度逐步筑顶,内需势必将接力为稳增长的重要支撑点,消费不足、投资乏力问题将制约我国内循环战略的实施。从扩大内需的举措来看,2022年重点关注四个方面。消费方面,在巩固汽车、家电等大宗消费重点的同时,线上消费、绿色循环消费等新型消费支持力度或加大;基建方面,新老基建实现共振,保障性安居工程、交通水利等老基建项目进度加快,新能源充电桩、人工智能、工业互联网等新基建规模扩大;地产投资方面,保障性租赁住房建设为主要发力点。制造业投资方面,作为当下强链补链的重要力量,“专精特新”仍为明年政策支持的重点。
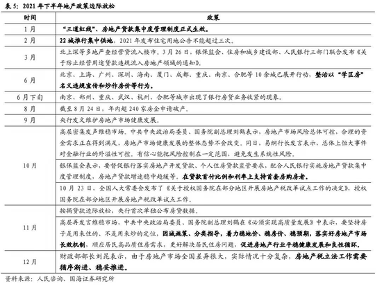
在谨慎出台具有收缩效应政策的指导思路下,2022年房地产行业势必成为凸显“稳字当头”的重要领域。2021年地产行业在“三道红线”、房贷集中管理、“两集中”供地等紧缩性政策约束下,下半年房企销售、融资、土拍等指标全面回落,个别房企债务暴雷。在此背景下,央行三季度例会首次提及房地产市场“两维护”,四季度货政例会提及“促进房地产行业的良性循环和健康发展”,同时部分城市房贷利率下调,部分银行房贷额度有所松动,地产调控政策边际转松。考虑到房地产行业对于经济金融稳定和风险防范具有重要的系统性影响,2022年房地产行业势必成为凸显“稳字当头”的重要领域,在“房住不炒”的主基调下,“因城施策”拓宽政策调整的边界,不发生系统性风险的底线预示个别房企的处置工作更以稳为主。具体来看,调控政策方面,11月以来超过17个省市陆续出台了购房补贴新措施,其中,安徽芜湖、吉林等地的补贴政策将延续至明年;11月下旬以来,保利、招商等部分国企在银行间市场新发地产债资金用途拓宽至偿还银行贷款,考虑到2022年一季度为偿债高峰期,预计相关融资政策仍将继续边际改善,优质民企将受益。房企风险处置方面,12月9日恒大风险化解委员会正式成立,在保交付的底线思维下,预计在明年第六次全国金融工作会议召开之前,部分房企风险化解工作将有序落地。





6、适度超前
在2022年经济或呈现前低后高的背景下,“适度超前”将成为2022年政策调控的关键词。随着下半年经济增长动能放缓,宏观政策发力提速,12月中央经济工作会议指出,各地区各部门要担负起稳定宏观经济的责任,各方面要积极推出有利于经济稳定的政策,政策发力适当靠前。随后全国财政视频会议强调,适度超前开展基础设施投资,明确了2022年政策发力节奏前倾。整体来看,“适度超前”的政策节奏下,货币政策在一季度的窗口期或有所作为,财政政策提前发力趋势确定,十四五产业规划和重大项目加快落地。
货币政策行至窗口期,重点关注明年两会前后全面降息是否落地。随着市场对美联储加息时间的预期不断前移,国内货币政策已行至窗口期。从政策脉络来看,12月24日央行四季度货政例会表述提及“发挥好货币政策工具的总量和结构双重功能”,相较于以往货币政策的重心更偏向“结构工具”,总量政策的重要性有所提升,加之近期高层多次强调逆周期调节,预计明年总量政策将被用于配合逆周期调节政策,以稳定宏观经济大盘。从政策工具来看,明年结构性工具做“加法”,总量性工具托底经济。其一,结构性政策加快落地,12月28日央行行长易纲表示支持碳达峰碳中和的专项工具于年底前落地,明年更多结构性工具值得期待。其二,12月以来央行先后实施全面降准、下调LPR利率,政策宽松信号持续释放。在“适度超前”的政策指引下,随着价格压力有所缓解以及工业企业利润转负,明年两会前后全面降息落地与否值得关注。
财政政策成为“适度超前”重要领域,基建项目提前发力趋势确定。在当前散点疫情复发冲击消费复苏、出口景气度逐步触顶、“房住不炒”思路未变及制造业投资同盈利下行转弱的背景下,“稳字当头”离不开基建发力,明年财政政策重点发力新旧基建,以托底经济的确定性较强。12月中央经济工作会议明确提及“适度超前开展基础设施投资”。这里的“超前”可以从投资进度和投资规模两个维度进行理解。
投资进度方面,适度超前表明资金下达提前,地方政府专项债发行节奏加快。从专项债的发行规模来看,在跨周期调节思路指导下,2021年新增专项债发行偏慢,1月-7月共发行1.35万亿元,发行进度为39%,低于2019年和2020年同期的78%和60%。下半年在经济下行压力增大的背景下,财政发力提速。目前财政政策的“适度超前”已有迹可循:其一,政策基调明确。四季度以来高层多次提及加快落地“十四五”规划中的102项重大工程;12月16日,财政部副部长许宏才在国务院例行吹风会上明确表示,专项债券发行准备工作要“早”,资金使用要“快”;12月27日全国财政工作视频会议再次强调“拉动有效投资”,预计2022年新增专项债的发行进度大概率将延续2021年下半年的趋势,加快形成实物工作量。其二,对比2020年并未提前下达专项债额度,今年年末财政部已向各地提前下达2022年新增专项债务限额1.46万亿元。其三,地方政策专项债计划额度显著提高。当前厦门、浙江、河北等11个省市提前披露的2022年一季度新增专项债计划额度已经达到4449亿元,超出2021年前4个月之和。考虑到2021年下半年以来发行的专项债中部分资金将于2022年初使用,叠加年初发行的专项债支出,2022年投资进度提前趋势确定。
投资规模方面,新老基建两端发力,项目安排及基础设施建设均适当提前。老基建方面,12月16日财政部明确2022年新增专项债的九大方向,包括交通基础设施、能源、农林水利、生态环保、社会事业、城乡冷链等物流基础设施、市政和产业园区基础设施、国家重大战略项目及保障性安居工程。考虑到10月财政部已提前下达2022年部分中央财政城镇保障性安居工程补助资金526亿元, 12月中央经济工作会议期间,习主席明确指出加快城市管道老化更新改造;此外,11-12月交通运输在专项债发行占比明显提升,预计保障性安居工程和交通运输建设有望率先成为明年一季度托底经济的主要抓手。新基建方面,考虑到2022年是“碳达峰”政策落地和建设大年,在基础设施投资适度超前展开的背景下,预计明年新能源电力建设等方面将成为“新基建”重要发力点。其中,新能源汽车充电桩、蓄能储能、特高压、智能电网建设等领域投资规模将扩大。





7、外紧内松
单纯业绩驱动的行情均发生在名义GDP增长最好的年份,和2010、2013、2017年类似,2021年为典型的业绩驱动的结构性行情。2010年至今A股共出现四年单纯的业绩驱动行情,分别为2010年、2013年、2017年和2021年,均发生在名义GDP增长较好、政策维持中性的年份。具体来看,2010年经济处于典型的恢复后的过热阶段,流动性在通胀高企的背景下三率齐发式收紧;2013年属于快速下行中的稳定阶段,年中年末的两次钱荒造成流动性也呈现偏紧的格局;2017年属于全球经济共振复苏的阶段,流动性在金融去杠杆的环境下从紧;2021年属于疫后政策效果的集中体现期,流动性环境相较去年保持中性。从市场特征来看,四次业绩驱动的行情,指数均为个位数波动,一方面业绩呈现两位数增长,另一方面估值收缩显著,为典型的业绩高增长消化估值的结构性行情。业绩高增长体现为经济周期处于上行或者稳定阶段,估值的调整则体现为流动性的边际收紧或者宏观政策偏紧。
2022年业绩的驱动力将下降,估值的变化更为重要。从2010年以来,业绩增速连续2年保持两位数增长的年份仅有2010和2011年,这两年名义GDP增速均处于高位,其他年份在业绩高增长之后业绩增速回落至个位数波动,2022年名义GDP比2021年将明显下降,对应着上市公司业绩增速将回落,业绩对于股票市场的驱动下降。我们假设2022年GDP增速为5.1%,PPI为3.5%,CPI为2.2%,M2增速为8%左右,在此基础上预计2022年全部A股的业绩增速为6%左右,同今年相比将明显回落。在业绩驱动下降的背景下,估值的变化尤为重要。今年A股估值的消化并不充分,从万得全A滚动市盈率来看,截止12月底为19.85倍,其波动区间在12-22倍,当前处于中值略偏高的位置,这一轮估值的消化并不充分;从万得全A的估值分位数来看,当前处于2010年初以来的67%的分位数,同样处于中值偏上的位置。但当前并不具备系统性杀估值的条件,从历史复盘来看,估值调整除了业绩高增被动消化之外,2008年的次贷危机、2011年的政策持续收紧以及2018年金融去杠杆都是典型的杀估值行情,在业绩增速一般的情况之下,估值的变化对于市场涨跌尤为重要。
2009年以来A股共出现三次系统性的提估值行情,系统性提估值的核心驱动力是流动性宽松及政策稳定,2022年估值提升不具备系统性,但阶段性提估值可期。以史为鉴,2009年以来A股共出现三次系统性的提估值行情,第一次发生在2009年至2010年初,在金融危机的冲击下流动性快速转向宽松,四万亿的投资刺激导致信用扩张明显;第二次发生在2014-2015年,为对抗经济陷入通缩,央行六次降息、五次降准以应对;第三次发生在2019-2020年,疫情冲击下经济陷入短暂衰退,央行两次降息、一次降准来托底经济。从三轮系统性估值提升的行情来看,基本要素有两点,一是具备宽松的基础,无论是次贷危机、对抗通缩还是疫情冲击,经济失速下行是关键;二是政策保持稳定,打压某些行业或者产业并不明显。2022年估值提升不具备系统性,但阶段性提估值可期。由于物价仍处于相对高位,经济有新的下行压力,政策阶段性会出现宽松但持续性一般。产业政策在政治大年基本稳定,四梁八柱的产业框架基本搭建完毕,总体来看2022年阶段性提估值可期。
2022年在业绩增速一般,估值驱动为主的情形之下,指数波动率和振幅将有所加大。典型的业绩驱动行情,市场波动率相对较小,而且趋势上在不断收敛,2010和2013年万得全A指数波动率分别为23.2和21.6,而2017和2021年波动率不到20,分别为11.4和16.2。而估值驱动的行情,市场波动率有所加大。一般来说,市场估值的波动比业绩变化更为剧烈,估值受到多重因素的影响,业绩受到的影响则更小一些。从2011年以来估值驱动的年份万得全A指数波动率来看,整体趋势体现为波动率加大。2022年业绩增速波动为个位数,业绩对于指数的驱动明显减少,估值的驱动为主,预计指数波动率和振幅将加大。





8、风格切换
今年市场振幅不大,但风格之间的分化显著,明年宏观环境和微观交易结构的变化将驱动风格切换。2021年股票市场的一大特点是指数振幅创出新低,但风格之间分化程度较大,进而导致行业之间收益水平离散程度较高,其中上证指数振幅为12.06%,创出所有年份新低,但主要风格之间的收益率差值达到34.7%,领涨行业与领跌行业的收益率差值超过65%。展望明年,一方面,稳增长政策发力,市场由今年的业绩驱动转为估值驱动,与此同时海外流动性将进入收紧周期,内外部宏观环境的变化将驱动风格的变化;另一方面,2019年以来的牛市结构性特征显著,普涨的时间仅存在于牛市的前3个月,随后进入长时间的分化阶段,交易拥挤与无人问津并存,风格之间的分化极大,部分滞涨的行业具备边际改善的契机,部分领涨的行业则存在阶段性修整的可能,微观交易结构也将驱动风格的变化。
中小盘长周期占优的格局下,明年有望迎来大小盘风格的再平衡。大小盘长周期的风格变化较为稳定,今年以来处于新一轮长周期中小盘占优的格局之中,核心在于经济在2020年Q4见顶之后处于持续的回落趋势,中小盘由于独立的科技以及双碳产业周期的加成,业绩相对大盘占优。此外,政策的导向也在向中小盘领域倾斜,包括疫情之后中小企业的支持不退坡、专精特新的系列政策等。在长周期中小盘占优的格局之中,我们需要关注的是大小盘风格的再平衡,可能的情形有两种,一是明年上半年稳增长政策阶段性发力期背景下的大小盘再平衡,由于经济仍处于惯性下行的阶段,大盘风格持续性可能较为一般;二是明年下半年在稳增长政策见效的背景下,地产下行放缓,对经济的拖累减轻,经济迎来企稳复苏,大盘风格有可能迎来相对持续的行情,大盘跑赢的幅度取决于经济复苏的持续时间与斜率。
周期向消费的切换较为明确,成长向金融的切换取决于经济趋势与利率的共振。从累计超额收益的角度来看,消费和周期,成长和金融的超额收益互为镜像,具有显著的跷跷板效应。今年周期明显跑赢消费,核心在于价格维度上PPI持续上行,PPI-CPI持续走阔,而从明年来看PPI-CPI收敛是主旋律,利润分配会向中下游倾斜,消费大概率将跑赢周期;从量的维度来看,今年8月去除价格因素的社零两年同比增速仅为-0.11%,基本确立底部位置,当前修复至3%左右的增速,距离疫情前6%左右的增速仍有一定的修复空间。从成长和金融两种风格来看,决定其相对优势的核心是经济与利率趋势,今年成长跑赢金融,原因在于经济和利率趋势共振向下,有利于成长股估值的扩张。明年如果出现经济复苏和利率向上的共振,需要关注的是成长到金融的切换。



9、消费接力周期
2021年周期风格演绎了量价齐升的复苏行情,展望2022年,社零与CPI同比同步抬升,消费有望接力周期迎来量价齐升。2021年的周期行情一方受益于经济复苏后工业增加值的触底复苏,另一方面受益于能耗双控背景下的PPI同比大幅提高。当前随着经济环境见顶回落,以及保供稳价的持续见效,周期行情或将告一段落,消费板块有望接力成为量价齐升的行业。从量上看,今年以来疫情防控有效,隔离人数占全国人口的比重很小,且重症病例持续维持在个位数,疫情点状爆发以及防控措施对消费的挫伤逐渐弱化。2021年1月社零同比已位于绝对底部,8月以来持续回暖,尽管11月社零两年同比数据受到疫情点状爆发的扰动,相较10月小幅回落,但相较同样受疫情影响的8月数据来看,11月降幅明显缩小,表明疫情对消费的压制逐渐减弱,企稳态势延续,叠加后续冬奥会对消费带来的刺激作用,消费回暖的长期趋势确定。从价上看,CPI同比10月以来加速上行,国内鸡肉、水果、牛奶等价格持续提升,叠加本轮猪周期进入底部区域,后续猪肉涨价有望进一步推升通胀,此外能源涨价较易传导至粮食涨价,CPI同比上行趋势明确。
当前PPI向CPI收敛,通货膨胀持续向下游传导,产业链上下游利润格局迎来再分配。以史为鉴,历次PPI-CPI剪刀差收敛后,中下游行业利润占比均出现了显著的提升。从最近两次来看,2010年5月PPI-CPI剪刀差见顶,主要原因在于CPI快速爬升,在通胀持续抬头下,上下游利润分配逐渐调整,随着居民工资持续上涨,居民消费能力提升下终端需求扩张,前期囿于原材料成本上升的中下游企业利润逐渐回升,在PPI-CPI剪刀差逐步收敛的时间范围内,下游利润占比由24.87%抬升至28.76%,期间消费风格市场表现占优;2017年PPI-CPI收敛,主要在于经济运行偏弱背景下PPI回落,中游企业利润占比先行提升,下游企业利润率企稳回升,这一背景下消费风格ROE明显走强,超额收益明显,特别是食品饮料、家用电器在这一阶段走出了一波结构性行情,此外,消费白马股盈利相对稳定,龙头享受了更高溢价。展望明年,下游行业将持续享受剪刀差收敛带来的利润再分配红利,从行业和其前十大市值成分股中位数的业绩预期来看,周期板块中除公用事业和交运行业,其余业绩预测相较今年普遍出现下调,消费板块中,食品饮料、家用电器、商贸零售、社会服务和美容护理业绩预期相对今年出现一定改善,且预测增速普遍高于周期板块,因此对估值的消化幅度更高,叠加年末市场表现来看,消费接力周期的趋势已初步形成。
消费板块上市公司涨价潮持续扩散,酒企、药企继食品加工提价后相继提价,打开行业利润提升空间。自10月迎来以食品加工和啤酒为主的提价行情过后,新一轮提价潮在白酒和中药行业中持续演绎。白酒方面,自11月底三家酒企提价后,12月又有三家酒企陆续宣布提高出厂价格或建议终端零售价,主要包括黄酒龙头古越龙山,白酒企业中的泸州老窖和舍得酒业,酒企控量提价预期不断发酵;医药方面,近期药企集体提高药品申报价格。根据12月21日辽宁省药品和医用耗材集中采购网发布的《关于对药品挂网价格动态调整情况进行公示的通知》显示,拟提高136个药品的挂网价格,其中有9个药品涨幅超1000%,最高涨幅达到3707.69%。此次涨价品种涉及100多个化药和中成药,涨幅从0.04%到3000%多不等,催化中药行情持续演绎。整体来看,9月以来提价的公司包括34家食品加工行业公司、10家酒企、9家药企以及11家轻工行业,海外也有15家日常消费类公司宣布提价,当前下游消费品公司密集提价将催化消费行业业绩在明年的集中改善,打开消费板块整体利润提升空间。
消费板块行业配置上,关注宏观线索下价格提升的食品饮料、农林牧渔,以及上游原材料价格回落的汽车和不受地产影响的小家电。食品饮料方面,2021年的种种不利因素迎来边际改善,一是经济复苏后期居民收入提升,叠加年底减税政策催化,2022年居民消费意愿有望增强,二是提价落地+成本缓解以及直播电商“去中心化”对零售渠道和利润空间形成实质性的改善;农林牧渔方面,全球“早餐通胀”预期加强,糖、燕麦和咖啡豆等价格持续创新高,全球农产品价格有望实现共振抬升,此外,能源涨价较易传导至粮食涨价,农林牧渔景气度有望迎来改善;汽车方面,受东南亚地区疫情反复影响,全球缺芯短缺使汽车产销持续承压,三季度以来缺芯压力逐步缓解,有望提振产销数据与释放积压需求,此外,汽车电气智能化加速推动换购浪潮,造车新势力景气延续,国产品牌顺应新消费趋势,近些年推出多款年轻化、女性化产品,加速国产替代趋势;小家电方面,大宗原材料主要为钢板、铜管、铝箔和塑胶原料等,通常占据家电成本的20%以上,当前上游原材料价格见顶回落,将有效缓解家电原材料成本,实现产业链利润格局再分配,同时,扩张速度加快,“全屋智能”的概念催化小家电市场快速增长。





10、金融起舞
2022年国内经济趋势前低后高,下半年利率走势有望回升。对于明年国内经济的判断,我们认为压力将在上半年,下半年经济有望触底回升。一方面,今年受PPI超预期上行的影响,名义GDP增速上行幅度大于实际GDP,随着大宗商品价格的快速回落,后续名义GDP下行的速度也将更快,因而明年上半年企业业绩将承受较大下行压力。另一方面,从历史经验来看,社融领先经济趋势6个月左右,四季度以来社融增速进入底部,意味着明年下半年经济有望企稳回升。在此经济环境下,明年利率大概率呈先下后上走势。国内方面,今年12月以来全面降准、定向降息、LPR降息等稳增长政策接连推出,货币政策宽松加码,明年上半年在经济增速回落、货币信用“双宽”的形势下,利率仍存下行空间,下半年经济见底后的企稳回升有望拉动利率拐头向上。海外方面,疫情后全球超常规货币政策正逐步退坡,当前美联储、英国央行等多个发达经济体央行已经明显转向,加速Taper、加息将主导2022的全球流动性环境。从历史上看,2011年以来美债收益率和中国国债收益率走势基本保持同步,很难出现方向上的大背离,明年3月美联储在完成Taper后大概率于年中启动加息,国内利率在明年下半年易上难下。整体来看,2022年下半年,随着国内经济周期的企稳以及海外加息周期的开启,国内有望出现经济与利率同升的情形。
回顾历史,在经济与利率同步上行时期,金融板块表现占优,2022年下半年有望迎来金融股行情。经济与利率同步上行的情形通常出现于经济回稳和复苏阶段,在这一时期经济周期走出底部,稳增长政策在见效后逐步退坡,位于景气周期底部且具备顺周期属性的金融板块投资价值提升。回顾2010年以来三段主要的经济与利率同升期,金融股均有较优表现。一是2012年8月至2013年3月,在经历降准降息、财政基建、地产放松等一系列刺激政策后,经济于2012年四季度企稳,10年期国债利率同步回升,在此时期金融板块超额收益显著,银行板块于2012年12月单月上涨23.6%,大幅跑赢大盘;二是2016年6月至2018年2月,在经历了2015年通货紧缩危机后,2016年二季度经济企稳回暖,随后供给侧改革初见成效,2017年全年经济运行稳定,货币政策转向紧平衡状态,流动性收缩与经济偏强组合带来了利率水平的上行。在此期间,金融风格持续占优,保险板块大幅上涨94.72%;三是2020年5月至11月,新冠疫情爆发后,稳增长政策发力刺激经济,2020年二季度国内经济走向复苏,10年期国债利率触底回升,在此之后的半年时间内,保险、证券表现亮眼,在牛市行情中分别获得了6.39%和8.61%的超额收益。展望明年,国内经济大概率也将进入稳增长政策发力后的经济触底回升周期,下半年经济与利率或共振上行,在此环境下,市场有望迎来金融股行情。
市场层面,当前金融板块估值已处于历史低位,明年将具备修复动力。从估值变化来看,目前金融板块估值已回落至低位,2021年以来金融估值分位数由40%持续回落至12月底的1%左右,而成长、周期估值分位数均维持在50%以上,消费估值分位数超90%,在目前风格背离较明显的情况下,金融板块具备较高的估值安全边际。从金融板块内部来看,受宏观经济下行及地产债务违约等因素影响,银行及保险行业估值水平已回落至近10年来底部,2022年具备修复动力。一方面,12月LPR利率的下调进一步释放了“宽信用”的政策信号,考虑到中央经济工作会议要求的“政策发力适当靠前”,明年上半年货币政策进一步加码可期,信贷环境的回暖将驱动银行板块的估值修复。另一方面,明年专项债发行预计前置,海外货币政策转向明确,在内外因素共同影响下,明年下半年利率走势大概率出现回升,保险行业资产端将得到改善。最后,明年第六次全国金融工作会议的召开或成为金融行情催化剂之一。近三次金融工作会议分别于2007、2012和2017召开,每次的召开年份均存在金融股行情,明年金融工作会议将于年中召开,大概率将延续稳发展、防风险基调,或对金融股行情形成催化。
行业配置方面,关注权益发展大时代下券商行业的长期配置价值,以及宏观经济企稳后银行、保险行业的景气反转机会。随着资本市场深化改革,中国正迎来权益发展大时代,权益化与机构化是两大发展趋势,券商行业景气长期向好。一方面,随着注册制改革的持续推进,我国股权融资规模将进一步提升,权益市场持续扩容。截至12月28日,2021年以来整体股权融资规模加速增长,其中IPO融资额为5435亿元,上市新股数量合计达523家,分别同比增长13.12%和19.68%,均创下历史新高,预计2022年在北交所以及全面注册制预期下国内股权融资占比将持续提升。另一方面,在“房住不炒”与资管新规的影响下,居民资产配置正加速通过机构渠道向权益资产迁移,近两年以来权益性基金份额增加近1.3倍,未来公募基金仍将处于快速发展期,具有公募业务优势的券商将持续受益。与此同时,在资本市场改革催化下,2021年全年A股成交额超过254.5万亿元,再创历史新高,未来活跃的市场交投将带动券商经纪业务收入提升。此外,明年经济将呈前低后高趋势,伴随地产违约风险的缓释与利率走势的回升,当前处在景气周期底部的银行和保险有望迎来景气反转。整体来看,在金融板块中券商行业景气度长期向好,银行、保险行业有望于明年迎来景气反转。








11、风险提示
流动性收紧超预期,经济失速下行,中美摩擦加剧,疫情超预期恶化等。
瓜分6666元现金红包!领取8%+理财券,每日限额3000份!











