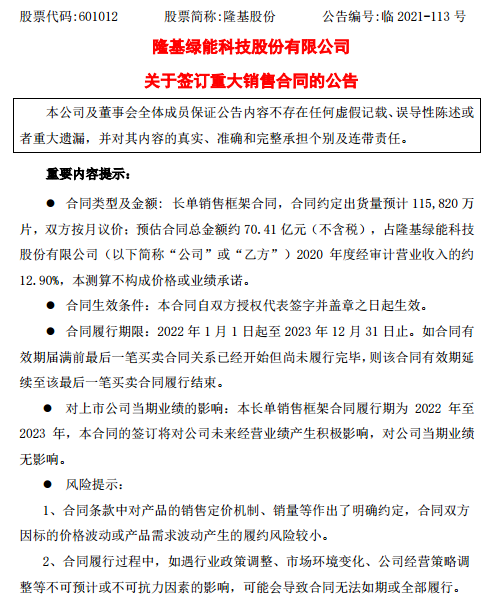
11月23日盘后,光伏龙头隆基股份发布重大合同公告,根据公司战略规划与经营计划,公司与一道新能源科技(衢州)有限公司(以下简称“一道新能源”)于2021年11月23日在西安签订了硅片销售框架合同,就2022年-2023年公司向一道新能源供应硅片事宜达成合作。根据PVInfoLink于2021年11月17日公告的光伏产品市场平均价格测算(单晶硅片182mm 6.87元/片),预估本次合同总金额约70.41亿元(不含税),占公司2020年度经审计营业收入的约12.90%,本合同不属于特别重大销售合同, 无需提交公司董事会和股东大会审议批准。

隆基股份称,本长单销售框架合同履行期为2022年至2023年,本合同的签订将对公司未来经营业绩产生积极影响,对公司当期业绩无影响。
隆基股份同时提醒,合同履行过程中,如遇行业政策调整、市场环境变化、公司经营策略调 整等不可预计或不可抗力因素的影响,可能会导致合同无法如期或全部履行。此外,上述预估合同总金额为根据单晶硅片182mm现行的市场平均价格进行的测算,本次签订的长单销售框架合同采取单价月议的定价方式,实际价格会根据市场情况和产品规格进行调整,上述预估合同总金额不构成价格或业绩承诺,敬请广大投资者注意投资风险。

二级市场上,隆基股份在11月初突破100元后迅速回落,一度跌破90元,近期有所反弹,今日收涨0.65%,报92.78元,总市值高达5022亿元。
8.××%理财券,额度有限先购先得,每位用户限购一次>>










