热点栏目 来源:中国基金报
26日晚间,有两件事情值得关注。
第一件事情,据多家媒体报道,上周,上海警方披露了一起侦破的非法经营场外配资、操纵证券市场、非国家工作人员受贿的复合型案件。据了解,上海警方披露的“李某”,正是一年前史上“最强绞肉机”仁东控股(维权)的庄家李跃宗。
第二件事情,据深交所披露,富祥药业在1月20日至1月26日(五个交易日)累计下跌46%,跌幅严重异常期间,获自然人累计买入101.57亿元,占比86.59%;其中,中小投资者累计买入49.94亿元,占比42.57%。

换句通俗点的话说,庄家出逃,散户接盘了。
蹭上”新冠特效药概念“
6天上涨50% 5天腰斩
先看看富祥药业的走势,就知道什么是暴涨暴跌。

回顾一下历史行情。从1月12日起,一直在16元附近徘徊的富祥药业进入上升通道,到1月19日封死涨停板,富祥药业在6个交易日内合计上涨了49.39%。
然而到了1月20日,风云突变,富祥药业早盘20CM一字板涨停开盘后,不到3分钟就被大单砸开,当日大跌7.31%,盘中振幅达到28.45%,换手率达到42.59%。
随后四个交易日,富祥药业股价连续下挫。短短的5个交易日,该股跌幅就超过55%,截至26日收盘,富祥药业股价创近5个月新低。
在这波上涨中,公司在互动平台上一次次披露的信息,让富祥药业成功地成为“新冠特效药”的原料供应商,助推股价上涨,也成为接盘侠们主动接盘的主要理由。
1月13日,有投资者在互动平台上问:“贵公司是否和全球知名药企合作开发供应新冠药物中间体和原料药?”
随后的1月14日,富祥药业回答称,公司凭借凌富药物研究院的研发基础,已经向客户供应公斤级样品,并通过客户验证。

1月15日,有投资者追问富祥药业,“公司的药物中间体和原料药领域是否有供货于辉瑞?”
富祥药业给出了一个较为明确的答复,“公司目前生产部门提供的部分医药中间体产品有供应给辉瑞,但不是用于生产治疗新冠的药物”。
同日富祥药业还称,公司供应的医药中间体产品为莫匹拉韦、瑞德西韦的核心中间体,因公司与客户签署了严格的保密协议,不便公开具体客户信息。
1月17日,又投资者追问,“莫匹拉韦是否为美国默沙东的新冠口服特效药抗病毒口服药物Molnupiravir (莫纳匹拉韦)?瑞德西韦是否为吉利德科学(GILD.O)研发的新冠特效药?”对此,富祥药业依旧表示不便公开。
1月18日,一份网传的会议纪要被疯传。根据这份《富祥药业董事长交流纪要》显示,富祥药业董事长称,公司目前明确已经在新冠药物领域供货辉瑞。

但是在1月19日盘中,富祥药业又在互动平台表示,“现已具备新冠治疗药物中间体研发生产能力,并希望进入辉瑞供应链”。

虽然,这个富祥药业的中间体到底有没有进入辉瑞供应链,已经把投资者绕晕了,但是并不妨碍炒作资金的涌入。
1月19日午盘,富祥药业开盘迅速拉升,随后封死涨停板。盘中富祥药业再度回复投资者,表示“公司目前供应的是莫匹拉韦、瑞德西韦的核心中间体,是可以用于治疗新冠肺炎,但因公司与客户签署了严格的保密协议,不便公开具体客户信息。”
游资大佬、散户均被埋
1月19日盘后,富祥药业龙虎榜显示,上海游资表现活跃。
除了因九安医疗而声名大噪的东亚前海证券深圳分公司1亿元的买入外,买二到买四清一色是上海席位的资金,参与金额在4000万元~6000万元之间,合计买入约1.8亿元。

而同样来自上海的席位五矿证券有限公司上海汉口路证券营业部,于1月19日和20日两天完成1.67亿资金的撤退,是这两日最大的“空头”。

最惨的是20日的买入前五席位中,申港证券浙江分公司、财信证券杭州西湖路国贸中心证券营业部、华福证券厦门嘉禾路证券营业部等5个席位合计净买入超3.5亿元,买入当日就面临巨亏。
1月21日龙虎榜数据显示,20日的买入前五席位有4个出现在21日的卖出前五席位中,合计卖出2.19亿元。而21日,富祥药业直接跳空低开,这让前一日无论是以多么低的价格买入的投资者均难逃被“闷杀”的命运,上述4家机构自然也未能幸免。

但是事实上,散户才是这次围剿行动中最大的受害者。
据深交所披露的数据,富祥药业在1月20日至1月26日累计下跌46%,跌幅严重异常期间,获自然人累计买入101.57亿元,占比86.59%;其中,中小投资者累计买入49.94亿元,占比42.57%。机构累计买入13.05亿元,占比11.12%。
大跌前
股东精准套现2个亿
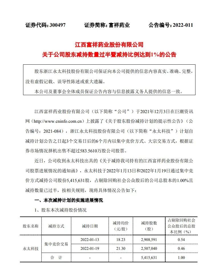
值得一提的是,本轮下跌开始前,1 月 19 日,富祥药业公告称,公司收到股东永太科技出具的《关于减持我司持有的江西富祥药业股份有限公司股票进展情况的通知函》。
通知称,永太科技于 2022 年 1 月 13 日和 2022 年 1 月 19 日通过集中竞价方式减持公司股份 541.56 万股,占剔除回购社会公众股后的公司总股本的 1.00%且减持数量已过半。
通知称,1 月 13 日,永太科技减持 2908591 股,约 5302 万元;1 月 19 日,减持 2507040 股,约 5340 万元,两次累计减持超过一亿元。

不过,在26日的公告中显示,公司实控人、董事长包建华的夫人柯丹在1月25日以15.82元/股的均价增持了126.54万股。以前后五次增持的均价15.05元/股计算,柯丹增持部分目前浮亏超12%。

截至目前,柯丹累计增持超3800万元。
此前富祥药业发出的增持公告显示,包建华及配偶拟增持金额为不低于5000万元,不超过1亿元。
游资、散户都怒了
配合释放利好、拉升股价、股东精准减持,大股东低位增持……一系列操作让股民们感觉备受欺骗。
在市值风云投资者交流平台上,已有游资表示亏了上亿,要维权上诉发假纪要,或者操纵市场的。

在股吧里,中小投资者们也怒了,建议亏钱的实名举报
集虎卡,开鸿运!最高拆522元惊喜福袋!










