来源 董秘一家人
崔班长导读
如何保护投资者尤其中小投资者利益,一直困扰着中国资本市场健康发展。随着上市公司数量与日俱增,能够得到投资者普遍关注的比例越来越少。但很多公司对如何做好投资者关系非常困惑,还立足于媒体宣传、业绩说明会等传统模式。
4月15日,证监会发布《上市公司投资者关系管理工作指引》,该《指引》将于5月15日起施行。
本指引一方面体现了与时俱进,一方面来源于实践中的成功经验。相信能够确实帮助上市公司规范、有效地来开展投资者关系管理。这是证监会自2005年上版指引发布后,时隔了17年发布的新指引,体现了监管层对市场需求的回应,也意味着上市公司和投资者之间的关系上,将迈入一个新的阶段。
本文根据新版指引新增或修订内容,结合专家解读,提炼了十大要点,供大家参考。
要点一:牢牢把握“保护投资者”这一出发点和落脚点
解读:“保护投资者”立意贯穿《指引》全文,对保障投资者的知情权、保障投资者的参与权、配合投资者行权维权等方面予以规定。
对应原文:
第三条 投资者关系管理是指上市公司通过便利股东权利行使、信息披露、互动交流和诉求处理等工作,加强与投资者及潜在投资者之间的沟通,增进投资者对上市公司的了解和认同,以提升上市公司治理水平和企业整体价值,实现尊重投资者、回报投资者、保护投资者目的的相关活动。
(标红为新版《指引》新增内容,下同)
要点二:全面贯彻注册制下提高上市公司质量的要求
解读:上市公司及其他信息披露义务人披露的信息应当真实、准确、完整,简明清晰,通俗易懂,不得有虚假记载、误导性陈述或者重大遗漏。
“以信息披露为核心”是注册制配套制度设计的底层逻辑,做好信息披露是上市公司投资者关系管理的起点。
对应原文:
第四条 上市公司投资者关系管理的基本原则是:
(一)合规性原则。上市公司投资者关系管理应当在依法履行信息披露义务的基础上开展,符合法律、法规、规章及规范性文件、行业规范和自律规则、公司内部规章制度,以及行业普遍遵守的道德规范和行为准则。
(二)平等性原则。上市公司开展投资者关系管理活动,应当平等对待所有投资者,尤其为中小投资者参与活动创造机会、提供便利。
(三)主动性原则。上市公司应当主动开展投资者关系管理活动,听取投资者意见建议,及时回应投资者诉求。
(四)诚实守信原则。上市公司在投资者关系管理活动中应当注重诚信、坚守底线、规范运作、担当责任,营造健康良好的市场生态。
要点三:呼应多层次资本市场建设和制度型开放要求
解读:《指引》明确界定了相关规则的适用范围,包括上交所、深交所、北交所等三家交易所上市的公司,并包括境外企业在境内发行股票或者存托凭证。
对应原文:
第二条 本指引适用于依照《中华人民共和国公司法》设立且股票在中国境内证券交易所上市交易的股份有限公司。
境外企业在境内发行股票或者存托凭证并上市的,除适用境外注册地、上市地法律法规的事项外,对境内的投资者关系管理工作参照本指引执行。法律、行政法规或者中国证监会另有规定的,从其规定。
要点四:强化“关键少数”在投资者关系管理中的责任
解读:《指引》明确了上市公司控股股东、实际控制人以及董事、监事和高级管理人员应当高度重视、积极参与和支持投资者关系管理工作。特别强调,一般情况下董事长或者总经理应当出席投资者说明会,不能出席的应当公开说明原因。
对应原文:
第五条 本指引是上市公司投资者关系管理的基本行为指南。上市公司应当按照本指引的精神和要求开展投资者关系管理工作。
上市公司控股股东、实际控制人以及董事、监事和高级管理人员应当高度重视、积极参与和支持投资者关系管理工作。
第十五条 除依法履行信息披露义务外,上市公司应当按照中国证监会、证券交易所的规定积极召开投资者说明会,向投资者介绍情况、回答问题、听取建议。投资者说明会包括业绩说明会、现金分红说明会、重大事项说明会等情形。一般情况下董事长或者总经理应当出席投资者说明会,不能出席的应当公开说明原因。
要点五:对上市公司召开投资者说明会做出专门规定
解读:投资者说明会是上市公司与投资者沟通的重要载体,能够让投资者更全面地了解上市公司,有利于形成上市公司与投资者坦诚沟通、良性互动的市场文化氛围。
对应原文:
第十六条 存在下列情形的,上市公司应当按照中国证监会、证券交易所的规定召开投资者说明会:
(一)公司当年现金分红水平未达相关规定,需要说明原因;
(二)公司在披露重组预案或重组报告书后终止重组;
(三)公司证券交易出现相关规则规定的异常波动,公司核查后发现存在未披露重大事件;
(四)公司相关重大事件受到市场高度关注或质疑;
(五)其他应当召开投资者说明会的情形。
要点六:对投资者关系管理的监督管理采用“硬手段”和“软约束”
解读:《指引》明确,中国证监会及其派出机构依法对上市公司投资者关系管理进行监督管理,对上市公司和相关责任主体违法违规行为可以采取监督管理措施。同时明确中国证监会及其派出机构、自律组织和投资者保护机构都可以对上市公司投资者关系管理进行评估评价,发布良好实践案例,以促进上市公司不断提升投资者关系管理水平。
对应原文:
第二十九条 中国证监会及其派出机构依法对上市公司投资者关系管理及相关主体的行为进行监督管理,对存在重大问题的,督促其采取有效措施予以改善;对违法违规的,依据《证券法》等法律法规的相关规定采取监督管理措施或实施行政处罚。
第三十条 证券交易所、上市公司协会等自律组织,可以依照本指引规定,制定相关自律规则,对上市公司投资者关系管理进行自律管理。
第三十一条 中国证监会及其派出机构,证券交易所、上市公司协会等自律组织和投资者保护机构,可以对上市公司投资者关系管理状况进行评估评价,发布投资者关系管理的良好实践案例和经验,促进上市公司不断提升投资者关系管理水平。
要点七:将ESG信息纳入上市公司与投资者沟通的范畴
解读:强调公司新发展理念,提升我国资本市场的国际竞争力,投资者对公司ESG表现的日益重视。《指引》在上市公司与投资者沟通的主要内容中增加公司的环境、社会和公司治理(ESG)信息。
对应原文:
第七条 投资者关系管理中上市公司与投资者沟通的内容主要包括:
(一)公司的发展战略;
(二)法定信息披露内容;
(三)公司的经营管理信息;
(四)公司的环境、社会和治理信息;
(五)公司的文化建设;
(六)股东权利行使的方式、途径和程序等;
(七)投资者诉求处理信息;
(八)公司正在或者可能面临的风险和挑战;
(九)公司的其他相关信息。
要点八:进一步明确投资者关系管理的组织与实施
解读:《指引》规定了上市公司投资者关系管理制度应当包括的内容,明确投资者关系管理的责任主体、部门设置及主要职责、人员要求、培训要求及存档要求。明确上市公司投资者关系管理工作的执行问题,提升了规则的可操作性。
对应原文:
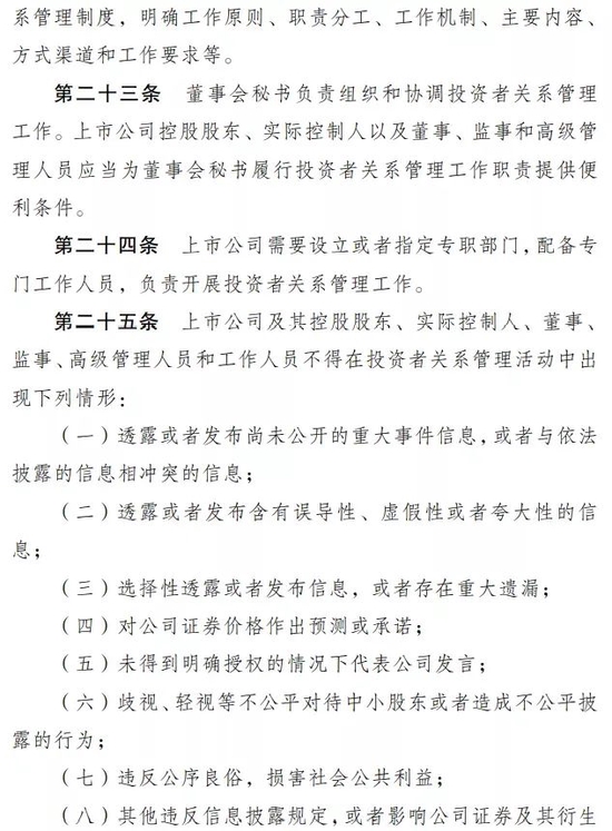
第二十二条 上市公司应当结合本公司实际制定投资者关系管理制度,明确工作原则、职责分工、工作机制、主要内容、方式渠道和工作要求等。
第二十三条 董事会秘书负责组织和协调投资者关系管理工作。上市公司控股股东、实际控制人以及董事、监事和高级管理人员应当为董事会秘书履行投资者关系管理工作职责提供便利条件。
第二十四条 上市公司需要设立或者指定专职部门,配备专门工作人员,负责开展投资者关系管理工作。
要点九:多管齐下推动投资者关系管理数字化转型
解读:适应互联网、新媒体等新时代发展形势,在电话、传真等投资者关系管理传统沟通渠道基础上,《指引》新增了对上市公司与投资者沟通的新兴渠道。特别是对于上证e互动、深交所互动易等线上平台,规定“上市公司应当积极利用中国投资者网、证券交易所投资者关系互动平台等公益性网络基础设施开展投资者关系管理活动”。
对应原文:
第八条 上市公司应当多渠道、多平台、多方式开展投资者关系管理工作。通过公司官网、新媒体平台、电话、传真、电子邮箱、投资者教育基地等渠道,利用中国投资者网和证券交易所、证券登记结算机构等的网络基础设施平台,采取股东大会、投资者说明会、路演、分析师会议、接待来访、座谈交流等方式,与投资者进行沟通交流。沟通交流的方式应当方便投资者参与,上市公司应当及时发现并清除影响沟通交流的障碍性条件。
第十条 上市公司应当加强投资者网络沟通渠道的建设和运维,在公司官网开设投资者关系专栏,收集和答复投资者的咨询、投诉和建议等诉求,及时发布和更新投资者关系管理相关信息。
上市公司应当积极利用中国投资者网、证券交易所投资者关系互动平台等公益性网络基础设施开展投资者关系管理活动。
鼓励上市公司通过新媒体平台开展投资者关系管理活动。已开设的新媒体平台及其访问地址,应当在上市公司官网投资者关系专栏公示,及时更新。
要点十:倡导理性成熟的投资文化
解读:成熟理性的投资者队伍是资本市场生态中重要的组成部分,也是构建上市公司投资者关系管理的良性循环的有机主体。《指引》倡导投资者坚持理性投资、价值投资和长期投资的理念,形成理性成熟的投资文化。
对应原文:
第六条 倡导投资者提升股东意识,积极参与上市公司开展的投资者关系管理活动,依法行使股东权利,理性维护自身合法权益。
倡导投资者坚持理性投资、价值投资和长期投资的理念,形成理性成熟的投资文化。









你的专属投资礼包!更有百元京东卡、188元现金红包等你拿,100%中奖>>













