来源:财通社
无风不起浪,经过1月份的传闻后,有最新消息称,近期京东已经完成对德邦快递的收购。
截至发稿,德邦方面回应称,目前还没有确认,以正式公告为准。
京东完成收购德邦快递
3月1日,有多家媒体报道称,一份流传的截图显示:德邦内部已经官宣了收购消息,德邦快递董事长兼总经理崔维星将退出,京东将委派高层接手。
财通社注意到,作为德邦快递的上市主体,德邦股份(603056)于2月28日公布停牌,3月2日公告称将继续停牌。停牌原因为控股股东德邦控股正在筹划与股权结构变动相关的重大事项,该事项存在重大不确定性。停牌前一个交易日,德邦股份放量涨停,三日累计上涨19.55%。

此前德邦股份发布的2021年业绩预减公告显示,公司2021年年度归母净利润为0.73~1.86亿元,与上年同期相比,预计减少3.78~4.91亿元,同比下降 67.00% 到 87.00%。
德邦股份称,一方面,宏观环境整体景气度有所下降以及大件运输领域竞争加剧使得公司收入增速放缓,且全年油价处于高位对利润产生不利影响。另一方面,公司基于长期布局持续加大资源投入,成本、费用阶段性承压。
公开资料显示,德邦快递成立于1996年,创始人崔维星通过“储备经理人”培训及校招解决了直营模式的管理难题,避免了像华宇、佳宇等物流公司,通过转卖退出历史舞台的唏嘘。在2010年,德邦的营收达到26亿。随后,通过合伙人制轮值CEO制,崔维星带领德邦于2018年登陆A股。
作为大件快递开创者,同年,德邦物流改名为德邦快递,全面发力大件快递业务,但转型之路并不顺畅。2018年到2021年,德邦的“快运业务”连年收入下滑,“快递业务”收入增长缓慢。
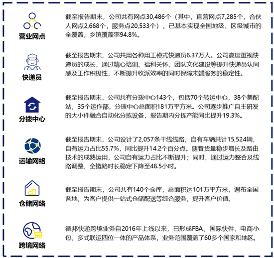
截至2021年6月末,公司拥有末端网点30486 个,乡镇覆盖率 94.8%;拥有快递员6.37万人,分拔中心143个;干线线路2057条,自有车辆共计11524辆,自有运力占比55.7%;仓库140个,面积达101万平方米。

早在1月,市场就有传闻德邦快递将被收购。传闻的收购方包括行业头部的京东物流、德邦股份的第二大股东韵达快递、以及急需补全物流短板的互联网电商企业如抖音电商等。
2月28日,有媒体分别向字节跳动、京东集团、德邦股份询问。抖音电商回应称,没有收购德邦快递的计划;京东方面则不予置评;德邦股份称,一切以公告为准。
“京邦达”正式形成
事实上,京东集团一直在通过并购强化其“三驾马车”之一的物流板块。据了解,一位京东物流人士表示,京东和德邦在2019年前后就在接触,但最终的结果是京东以30亿元总对价收购了跨越速运,后者专门从事“限时速运服务”。
去年2月,京东物流提交招股书,并于三个月后成功登陆港交所。随后,京东物流开始迅速扩张。数据显示,在过去一年时间里,京东物流新增仓库数量达450个,相当于2007年至2017年10年间的建仓数量。截至2021年三季度,京东物流已运营约1300个仓库,41座亚洲一号智能物流园区,运营的仓储总面积约2300万平方米。
今年2月25日,京东集团公布将以现金5.46亿美元认购达达普通股,完成后,京东集团持有达达的股权从原有的46.46%上升至约52%。该交易将于2022年2月底前完成,并预计将达达的财务业绩并入其合并财务报表中。
值得一提的是,2012年8月,北京京邦达贸易有限公司注册,法人为陈岩磊。而陈岩磊是京东体系内培养成长起来的管理人才,去年5月底,原京东物流-京喜达快递事业部负责人陈岩磊,接替郑宏彦成为京喜事业群的业务负责人。
对此,有网友戏称:收购完德邦后,京邦达(京东、德邦和达达)正式形成了。这意味着京东补齐了小时达和重货运输领域,运力资源大幅提升。
除了京东大动作不断外,2020年9月,阿里增持圆通快递12%的股份,进一步布局快递业。2021年10月,极兔宣布以68亿元收购百世集团国内快递业务。顺丰则凭借强大的直营体系雄踞一方,2021年12月,顺丰同城登陆港交所。
这也表明,后疫情时代,物流业已成为巨头的猎场,行业内跑马圈地、兼并整合加速。
股民福利来了!送您十大金股!点击查看>>












