热点栏目 中国基金报记者 吴羽
近期,上海一小区 居民发诉求信,表示小区一天测出13个“假阳性”,怀疑核酸检测数据的准确性。
据报道,这与上市公司润达医疗旗下检测机构有关。消息一出,10日,润达医疗一度跌停,最终收跌近4%。值得注意的是,此前,概股已连收3个涨停。
晚间 ,#中科润达核酸检测结果准确性遭质疑#更是冲上微博热搜。

究竟是什么情况?
同一小区一天测出13个“假阳性”中科润达核酸检测结果准确性遭质疑
事情是这样的。据第一财经,近日,上海市黄浦区五里桥街道融创滨江壹号院小区小区在一天之内测出13个新冠核酸“阳性”案例,而后续的方舱或医院核酸复核中这些案例无一例外全部为“阴性”。
小区部分居民发诉求信,表示怀疑核酸检测数据的准确性,“强烈要求撤换上海中科润达医学检验实验室(异地或黄浦)对五里桥街道的检测工作”。
在黄浦区五里桥街道海悦花园居委会的微信公号里,有居民留言:“我们现在不相信中科润达实验室,街道怎么说?”居委会回复称:“五里桥街道的核酸检测机构已更换为核子华曦。”

上海市卫建委:已开展对相关第三方检测机构的调查
如果发现违法违规问题,将依法依规从严查处,绝不姑息
值得注意是的,5月10日上午上海市新冠肺炎疫情防控工作新闻发布会上,上海市卫健委副主任赵丹丹表示, 针对网上部分市民对核酸检测结果的情况反映,已开展对相关第三方检测机构的调查,如果发现违法违规问题,将依法依规从严查处,绝不姑息。
同日,北京新冠肺炎疫情防控工作领导小组检疫检测工作组副组长,北京市卫生健康委员会副主任、新闻发言人李昂也表示:“近期的飞行监督检查中发现,个别核酸检测机构存在送检不及时、报告不准确、实验室管理不严格等问题,应及时查纠整改,做到立行立改、严肃查处。”
然而,截至发稿,润达医疗尚未对“假阳性”事件作出回应。
但在网上,一份 盖有中科润达医学检验实验室有限公司红头印章的文件在流传 , 该文件表示,回顾实验室整个检测过程,严格符合上海市临检中心相关检测要求。每版随样本检测5个质控品(2个弱阳性和3个阴性),质控结果均在控,实验室操作规范,结果可靠。

该检测实验室于刚搭建完成投入使用
据专业人士介绍, , 核酸检测是否出现假阳性问题 , 这与实验室操作是否规范相关,任何一个步骤出现问题都会导致最后结果偏差,如实验室污染,样本污染等,都有可能带来假阳问题的出现。
值得注意的是,检测出13名假阳性的上海中科润达气膜实验室(黄浦),是在不久前才刚刚搭建完成投入使用的。
据5月8日媒体报道,近日,上海市黄浦区首个核酸检测气膜实验室正式启用并开始接单,当日便完成2万管样本检测工作。该气膜实验室初期设计产能每天10万管,并为后期预留约5万管的储备产能,这大大提升了黄浦区的核酸筛查能力,为接下来常态化疫情防控提供检测保障。该气膜实验室由黄浦区区政府牵头,由润达医疗旗下的第三方实验室中科润达等企业完成投建。
而据第一财经,除了黄浦区,中科润达还布局了上海市各区政府及街道筹建全市常态化核酸采样点,首批近300个“核酸检测便民采样点分布在虹口区、黄浦区、浦东新区、宝山区。
是 润达医疗旗下实验室
股价一度跌停
据天眼查,上海中科润达医学检验实验室系上市公司润达医疗旗下的第三方实验室。

资料显示, 润达医疗是一家立足华东、辐射全国的医学实验室综合服务商,主营业务为通过自有综合服务体系向各类医学实验室提供体外诊断产品及专业技术支持的综合服务。目前的主营业务包括:商业综合服务板块(IVD传统供应链业务、集约化业务/区域检验中心业务、第三方实验室检测业务)和工业板块(IVD产品研发生产业务、数字化检验信息系统业务)。
在“假阳性”风波后,润达医疗10日盘中股价一度跌停,最终收跌近4%。

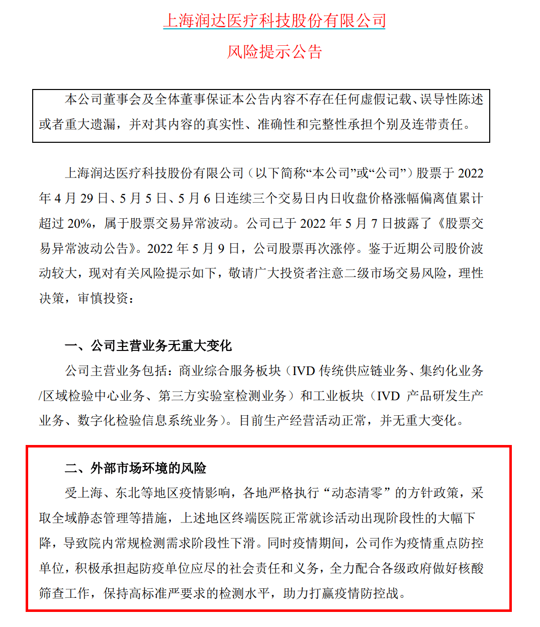
值得注意的是,该股此前连续三日涨停。9日晚甚至发布风险提示公告,提醒投资者注意风险。
在公告中,公司还特别指出: “受上海、东北等地区疫情影响,各地严格执行“动态清零”的方针政策,采取全域静态管理等措施,上述地区终端医院正常就诊活动出现阶段性的大幅下降,导致院内常规检测需求阶段性下滑。同时疫情期间,公司作为疫情重点防控单位,积极承担起防疫单位应尽的社会责任和义务,全力配合各级政府做好核酸筛查工作,保持高标准严要求的检测水平,助力打赢疫情防控战。”

去年新冠检测业务带来3.53亿收入
一季度净利润同比下滑53.96%
年报显示 ,公司旗下共有两家第三方实验室,上海中科润达精准医学检验有限公司和黑龙江龙卫精准检验中心。2021年,这两家实验室收入3.53亿元,较上年同期增长125.60%,主要系新冠检测业务带来的业绩增量和常规检测业务的逐步恢复。
至此,2021年润达医疗实现营业收入88.6亿元,同比增长25.33%,相较2016年的21.65亿元翻了4倍;实现归属于上市公司股东的净利润3.8亿元,同比增长15.23%,较2016年1.16亿元翻3倍。
然而2022年一季度,润达医疗实现收入21.69亿元,同比增长7.34%;归属于上市公司股东的净利润4132.59万元,同比下降53.96%。对于业绩下滑,该公司解释称,一季度以来,疫情呈现多点爆发,东北地区、华东地区 等区域相继出现较严重的疫情,上述地区终端医院正常就诊活动出现阶段性的大幅下降,导致院内常规检测需求未达预期。
wind数据显示,截至一季末,该股股东户数2.7万户。

“再也不想创业了”!分析师“下海”一年不到失败告终,重新杀回券商:加倍努力服务!东航150亿定增:引进38架飞机及补充流动资金
反弹行情下的专属投资礼包!投资VIP权益、188元现金红包,100%中奖>>












