热点栏目 德林社
文 | 金卫
曾经的千亿疫苗龙头,一跌再跌,跌跌不休,股价不断创历史新低,如今又遭遇暴击。
5月17日,康泰生物开盘大跌,盘中一度大跌14%,股价创新低,截止午间收盘,康泰生物报收于57元,跌幅为13.2%,总市值为401亿。目前,康泰生物跌幅位列两市倒数第二,成交量放大到11亿。

康泰生物今天大跌,或与控股股东杜伟民的500多万股遭司法拍卖有关,虽然股份数不多,但是对市场的冲击巨大。半个交易日即缩水60亿,按当前6万股东数计算,相当于人均亏损10万。
不少投资者质疑:杜伟民董事长作为控股股东,对公司信息全面了解,可以减持、可以补充质押,却通过司法强制拍卖,引发市场恐慌和踩踏行为,导致股民利益严重受损,请杜伟民给广大投资者一个解释!

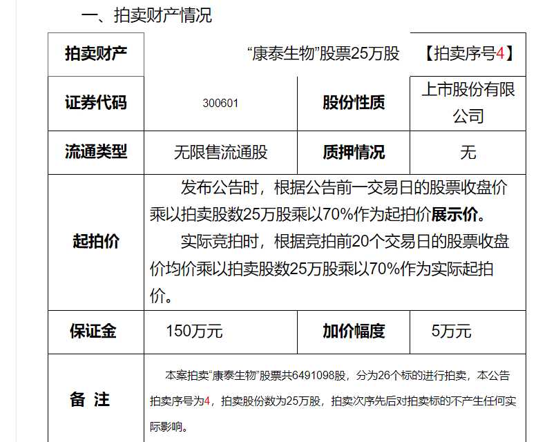
5月16日晚,康泰生物发布股东部分股份将被司法拍卖暨被动减持的预披露公告,控股股东、实际控制人杜伟民持有的部分公司股份524.11万股将于2022年5月30日10时至2022年5月31日10时止在淘宝网司法拍卖网络平台进行公开网络司法拍卖活动。公告显示:司法执行机构为四川省成都中级人民法院。


淘宝拍卖上,对于康泰生物的拍卖方式有了进一步约定:拍卖起拍价为发布公告时,根据公告前一交易日的股票收盘价乘以拍卖股数25万股乘以70%作为起拍价展示价。

截止目前,康泰生物的淘宝拍卖页面上每个标段都有数百人围观,围观人数最大的是达到1200多人。
25万股的起拍价为1078万,相当于每股价格43元,与现在的股价出现倒挂,这或许是今天康泰生物股价大跌的原因之一。
截止4月28日,杜伟民的持股数为1.83亿股,占总股本数为26.11%,质押股数662万股,占持股比例的3.6%。另外,杜伟民所拥有的流通股数也有4500多万。
有如此多的流通股可执行,为何却选择司法强制拍卖,这让不少股民不解。有业内投资人士称,推测有可能是一种新的减持套路。
公开资料显示,康泰生物是一家集生物制品研发、生产、销售于一体的企业,总部位于深圳,2017年2月7日在深交所创业板挂牌上市。
公司以疫苗起家,其主要产品包括重组乙型肝炎疫苗(酿酒酵母)、b型流感嗜血杆菌结合疫苗、麻疹风疹联合减毒活疫苗、无细胞百白破b型流感嗜血杆菌联合疫苗、23价肺炎球菌多糖疫苗等。众多产品中,康泰生物又以乙肝疫苗最为知名。
从业绩上看,康泰生物还算是稳定。2021年,康泰生物营业收入约36.52亿元,同比增加61.51%;归属于上市公司股东的净利润约12.63亿元,同比增加86.01%。
除了这次拍卖风波,上一次康泰生物还是因为天价离婚案受到市场广泛关注。
2020年5月29日晚,康泰生物发布股权变动报告,因解除婚姻关系并进行分割,公司控股股东、实控人杜伟民拟将1.61亿股公司股份(占公司总股本23.99%)分割过户至袁莉萍名下。
若按照康泰生物5月29日收盘价146元/股计算,此次杜伟民分割股份的市值达235亿元,创下A股历史最高离婚案纪录。
不过,正是2020年成为康泰生物股价的分水岭,2020年8月,康泰生物股价创出249元的历史高位,总市值突破 1700亿大关。到如今,康泰生物总市值仅400亿,相当于蒸发了1300多亿,不是腰斩,而是脚斩。

这一次,因淘宝拍卖股价大跌,引发股民热议。在尺度康泰生物股东群,有投资者称,杜伟民明明有几千万股的流通股,可以自己减持,如果无法减持,可以追加质押,现在什么都不干,宁可选择被司法拍卖,导致股价大跌,这是什么操作?请给股民一个交代。
对康泰生物大跌,有何看法欢迎在下方留言。
股民福利来了!十大金股送给你,带你掘金“黄金坑”!点击查看>>











