近期,促消费措施密集出台,力度如何、重点支持哪些领域,会带来怎样的效果?
一问:近期出台哪些促消费政策?供需均有、需求措施加快,财政支持增多
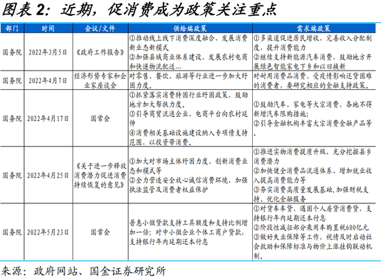
近期,中央部署促消费措施,从供需两端促消费。4月以来,国务院多个会议强调促消费、4月底专门出台促消费相关意见,按照促消费的方式可分为需求端和供给端措施,需求端措施包括,消费券、消费补贴、汽车购置税减免等直接措施,及稳就业、增加收入提高消费能力等间接措施;供给端措施包括,尽可能降低疫情对线下活动的影响,及加强县域商业体系建设、专项债支持消费基建等。
需求端促消费措施正加快落地,主要包括汽车购置税部分减免、消费券发放、以旧换新等。中央层面促消费力度加大,5月23日国常会提出阶段性减征部分乘用车购置税600亿元等。地方层面,4月初至5月下旬至少有16个省27个相关地区出台促消费措施,计划投入约53.4亿资金用于发放消费券、购物补贴等,消费券实际补贴力度或在10%左右;其中,广东、浙江等资金投入规模相对较大。
二问:本轮促消费,有何不同?力度或高于2020年、加大耐用品消费刺激
相较2020年,本轮促消费力度或更大,加大对汽车、家电等耐用品消费刺激。时隔五年,中央再度出台汽车购置税减免相关措施,阶段性减征规模600亿元。地方促消费资金投入规模相对较小,目前低于2020年3月至5月中旬的约190亿元;但当前统计的促消费地区数量明显少于后者、后续不排除更多地区推出。相较2020年,当前促进汽车、家电消费的地区数量占比提升20个百分点以上。
不同于地方促消费,中央出台全国层面促消费措施,可以突破地方财力等约束,力度往往较大。地方促消费措施,会受到地方财力、地区消费产业结构等约束;尤其在当前地方财政收入明显承压下,中央出台促消费措施或可突破相关约束。以史为鉴,中央出台的全国层面促消费措施力度往往较大,重点支持一些消费金额较大的耐用品,例如,全国首轮家电下乡、过去两次汽车购置税优惠等措施。
三问:本轮促消费,会带来怎样的效果?并非过往简单重复,仍需持续跟踪
过往经验显示,地方促消费助力地区消费企稳,全国层面促消费政策对相关消费的提振更为显著、持续时间更长。2020年,广东、武汉等部分省市消费券发放,带来的消费乘数效应能达到10倍以上,但持续时间偏短、多为一到两个月。相较之下,全国层面促消费措施持续时间更长,全国首轮家电下乡政策持续时间超4年、汽车购置税优惠持续1-2年,分别促使家电、汽车消费明显增长。
本轮促消费措施落地情况和效果仍需跟踪,关注耐用品刺激、场景恢复等带来的消费修复。近期,各类促消费措施尚在密集发布、落实中,对消费的提振,需要紧密跟踪后续实施节奏和力度。当前居民面临的收入和消费场景等约束不同下,本轮促消费措施并非过往的简单重复,除了加大直接刺激外,促进消费能力和消费场景等恢复也非常重要,进而推动县域和农村消费、线下服务类消费等修复。
风险提示:疫情持续时间超预期,政策效果不及预期
报告正文
一问:近期出台哪些促消费政策?
近期,中央部署促消费措施,从供需两端促消费。4月以来,国务院多个会议强调促消费、4月底专门出台促消费相关意见,按照促消费方式可分为需求端和供给端措施,需求端措施包括消费券、消费补贴、汽车购置税减免等直接措施,及稳就业、增加收入提高消费能力等间接措施;供给端措施有,尽可能降低疫情对线下活动影响、加强县域商业体系建设、专项债支持消费基建等。


需求端促消费措施正加快落地,主要包括汽车购置税部分减免、消费券发放、以旧换新等。中央层面促消费力度加大,5月23日国常会提出阶段性减征部分乘用车购置税600亿元等。地方层面,4月初至5月下旬至少有16个省27个相关地区出台促消费措施,计划投入超50亿资金用于发放消费券、购物补贴等,消费券实际补贴力度或在10%左右;广东、浙江等资金投入规模较大。


本轮促消费的资金,来源于财政支出、企业让利等。汽车购置税属于中央财政收入,减免优惠措施带来税收减少由中央财政负担。相较之下,地方促消费措施资金分担更加多元化,从各省市稳消费补贴资金来源来看,不仅有地方政府财政出资,还有线上平台补贴、企业商家商户让利及银行金融信贷支持等,海南、成都等促消费措施资金来自财政与社会资金比例均为50%左右。


二问:本轮促消费,有何不同?
相较2020年,本轮促消费力度或更大,加大对汽车、家电等耐用品消费刺激。时隔五年,中央再度出台汽车购置税减免相关措施,阶段性减征规模600亿元。地方促消费资金投入规模相对较小,目前低于2020年3月至5月中旬的约190亿元;但当前统计的促消费地区数量明显少于后者、2020年有28个省市170个城市,后续不排除更多地区推出。相较2020年,当前促进汽车、家电消费的地区数量占比提升20个百分点以上。


不同于地方促消费,中央出台全国层面促消费措施,可以突破地方财力等约束。地方财力、地区消费产业结构等,会影响地方促消费能力和方向;在今年地方财政收入明显承压下,前者在今年的影响或尤为突出。土地财政持续低迷下,前4月地方政府性基金同比下滑28.8%、仅完成全年预算的17.8%;以中央财政负担的一些全国层面促消费措施,可以避开地方财力等掣肘。


以史为鉴,中央出台的全国促消费措施,力度往往较大,重点支持家电、汽车等耐用品消费。2011年,全国首轮家电下乡期间,财政补贴金额单月达460亿元;2016年车辆购置税减免期间,如果假设当年的车辆购置税中有50%享受税收减半政策,推算2016年车辆购置税减免规模超1300亿元,考虑到2017年购置税优惠缩幅延续,总体刺激力度更大。


三问:本轮促消费,会带来怎样的效果?
地方促消费短期乘数效应较大,有助于地区消费阶段性企稳。以消费券为例,消费券为满减券、即达到一定金额才能享受优惠,具有一定的乘数效应。2020年,广东、郑州、武汉等部分省市消费券发放,带来的消费乘数效应能达到10倍以上,但持续时间偏短、多为一到两个月。以郑州市为例,2020年郑州消费券发放集中在4-6月,带动社零阶段性企稳回升。


相较地方促消费,全国层面促消费政策对相关消费的提振更为显著、持续时间更长。全国首轮家电下乡政策持续时间超4年,有效带动了农村居的家电产品购置需求,农村每百户电冰箱、空调保有量快速增长,2011年分别增长36%、41%,明显高于2006年的12%、14%。而过去两次车辆购置税优惠政策也显著推动了汽车销量,尤其是2009年首次汽车购置税减半政策,使当年汽车月度销量同比快速上涨、最高超95%。


本轮促消费措施落地情况和效果仍需跟踪,关注耐用品刺激、场景恢复等带来的消费修复。近期,各类促消费措施尚在密集发布、落实中,对消费的提振,需要紧密跟踪后续实施节奏和力度。当前居民面临的收入和消费场景等约束不同下,本轮促消费措施并非过往的简单重复,除了加大直接刺激外,促进消费能力和消费场景等恢复也非常重要,进而推动县域和农村消费、线下服务类消费等修复。




风险提示:
1、疫情持续时间超预期。疫情扩散快、无症状感染者较多等,加大疫情防控难度,可能使得疫情持续的时间超预期。
2、政策效果不及预期。疫情与外需冲击等因素,可能加剧失业压力,影响居民收入,降低居民消费意愿;促消费政策或不及预期。
投资避险工具看这里,低风险理财、7%+收益、0手续费>>


![[火线解读]十四大基金评市场单边下跌:A股有望在二季度完成筑底 政策支持、景气板块可逢低布局](https://image.sinajs.cn/newchart/new_daily/n/sh000001.gif)









