来源:财经十一人
在行业迎来大发展阶段,一流选手中公教育(维权)却陷入了净利润亏损、被证监会立案调查的境地

文"柳书琪 郑慧
编辑|谢丽容
整个2020年,是中国公务员考试培训公司中公教育(002607.SZ)的风光之年。这一年,这家公司提前并超额完成对赌协议、市值飙升至2687亿元,稳稳当当坐在公务员考试培训市场的龙头宝座上。
公务员考试培训在教育赛道中只是一个细分市场,但潜力巨大。国考报名人数已连续13年超过百万,2021年,这个数字继续往上飞奔,直接超过200万。
但中公教育登上顶峰之后,没有跟随公考行业大势继续高歌猛进。
2021年10月,中公教育公布三季报,2021年前三季度,营收同比下滑15%至63亿元,净亏损8.9亿元,去年同期为盈利13.2亿元。其中,三季度单季的净亏损约8亿元,与去年同期差距达到23.5亿元。
这组数据太过反常。
中公教育异常的巨额利润波动,引发深交所两次下发关注函,要求解释合同负债(即协议班和普通班的预收学费)大幅下滑、大存大贷等问题。另外,因涉嫌未按规定披露关联交易,中公教育近期也被证监会立案调查。
考公务员越来越成为当代年轻人就业的主流选项,2020年在35岁以下年轻人中,约每45个人就有1人报考公务员。要考公务员,中公教育几乎是绕不开的名字,大学校园内考场外,人们随处可见它火红的宣传海报、广告旗帜。
2020年是中公教育的鼎盛时期,前三季度中公教育公考培训人次接近110万,综合考试人数与参培率后可以发现,约有小一半的参培学员都报名了中公。再往前,据第三方机构Frost&Sullivan统计,2019年中公教育在公考行业的市占率已达到33%,是第二名华图教育的两倍以上。
如果往前追溯到2018年,中公教育借壳亚夏汽车登陆A股后,立刻成为公考培训第一股。中公教育与亚夏汽车签下对赌协议,未来三年的净利润要分别达到9.3亿元、13亿元和16.5亿元。惊人的是,在疫情承压下,中公教育仍在2020年三季度一跃实现净利润15.5亿元,同比增幅高达234%,提前完成了业绩承诺。
这让中公教育股价此后一路走高,2020年最高点时为每股43.58元,市值达到2687亿元,超过新东方最高时的339亿美元。
截至2022年1月20日收盘,中公教育股价7.2元,市值444亿元,较峰值蒸发超过八成。有人分析,两个原因导致这个结果,一是受教育板块整体震荡影响;二是叠加三季度业绩“大变脸”。
中公教育商业模式的问题也在此时暴露。《财经》记者综合调查分析结论显示,中公教育陷入困境的核心原因在于 “协议班——高现金储备——投资地产”的模式出现裂缝,陡然升高的退费率、地产项目的停滞,以及学员贷款项目的弊端,正在集中爆发。
中公教育此时的动荡和落寞,只是开始,还是已经利空出尽?

越发激进的招生模式
中公教育的商业版图是围绕着协议班建立起来的。协议班,简单来说就是“不过包退”,与“一手交钱、一手上课”的普通班相比,协议班价格更高,通常在2万-5万元不等,主要包括全额退款、收取一定杂费的两种班型。
由于公务员考试的录取率低,几十名考生中仅录取一位,大部分考生只能“陪跑”,培训机构此时承诺的“不过退款”无形中降低了学员报名心理门槛。
一位公考培训行业资深人士对《财经》记者评价,“协议班是天才的发明。”它将原先的公考培训市场扩大了数倍不止,这种学员与机构间的“对赌协议”似乎是双赢,学员虽然没考上公务员,但没花费多少钱,机构则获取了充沛的现金流。
近年来,协议班模式为中公教育贡献了约75%的收入,除了公务员考试,中公教育在事业单位考试、教师招录考试及其他考试科目中大面积地使用协议班。
协议班迅速打开了中公教育的市场,筑起了护城河。一位公考培训公司前高管告诉《财经》记者,由于中公教育已将协议班立成了行业标准,被学员广泛认可,许多机构争相模仿,但它们在财务模型上难以成立,许多机构做协议班如履薄冰。
《财经》记者的调研结果显示,公考培训行业中,参加协议班且通过笔试的通过率约为20%-30%,面试通过率在50%左右。这意味着协议班中大量的预收款需要在考试结果发布后退还给学员,真正能确认为收入的只是通过学员的学费,以及未通过学员的少量杂费。
培训机构通常会采取倒推方式计算收入与成本结构,比如通过率能做到多少,响应的客单价定价多高,不退费部分如何定价等。“如果计算错误,或者预估过于乐观,非常容易入不敷出,最后崩盘。”前述公考培训行业前高管说,事实上,在笔试协议班中,培训机构普遍只是微利,甚至亏损。
中公教育让这一模式持续运作的方式有二:一是课程品类的多样化,财报称其提供超过100个品类的综合职业就业培训服务。如果学员在一门考试中不通过,中公教育会劝说他转学其他考试课程,很多学员在考试失利后,也的确需要寻找新的出路。这在中公教育内部被称为“二转”乃至“三转”“四转”,各分校负责人也有课程转化的指标考核。
反观大多数中小型培训机构,由于品类较少或没能真正跑通,很难实现学员转化,做协议班无异于“走钢索”。一位第二梯队公考培训机构的网校负责人告诉《财经》记者,为了抢市场,他所在的机构甚至推出了考过也全退的产品,最终资金紧张、造成退费挤兑。
此外,尽可能延长退费期限也是中公教育各分校的常用方式之一。一位前中公教育基层人士透露,中公教育的退费周期为30个-45个工作日,撑到极限时,可在确定退费后拖两个月左右。他接到的指示是:“好说话的学员能拖就拖,不好说话的才加急处理。”
另一个办法是投资。单价不菲的协议班让中公教育相当于拥有了大笔无息贷款,可以用于投资理财。
2019年-2020年,中公教育的理财类资产占资产总额始终在20%以上,最高曾达到70%。中公教育在对深交所的回复中披露,在“投资活动现金流出”中,最大的投资开支是购买理财产品和定期存款,这两年公司分别花费了270亿元和405.3亿元;另一项较大额的开支是购建长期资产,分别投资了7.2亿元和13.3亿元。
上述公考培训公司前高管对《财经》记者说,他所在的公司2018年曾进行过战略研讨,最终的结论是控制协议班的比例,不过多涉足房地产投资。他们选择了一条偏保守的路径,而中公教育的打法相对激进,这也是中公教育得以领先行业的关键之一。
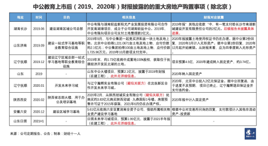
2018年上市后,中公教育频频购置房地产。在山东济南、辽宁抚顺、陕西西安、北京昌平区及怀柔区等多地置办土地、房产,用于建设自己的学习及办公场所。
“胆大心细,是个狠人,非常值得敬佩。”他评价中公教育创始人兼董事长李永新,直到今天,李永新依然在管理第一线工作,参加所有重要会议。多位受访者说,作为职业教育行业的头部企业,中公教育在师资培训、中后台管理、渠道下沉等方面确实有过人的能力。
但商业模式看似已跑通的中公教育,在2021年底却有意识地开始收缩协议班规模,甚至取消了不过全退班。因为此时,中公教育高度依赖协议班所带来的模式缺陷,已逐渐暴露。
2020年开始的新冠肺炎疫情对中公教育的协议班模式影响巨大。
当时的中公教育在长达五个月内都无法开展线下课程,公考开考时间也尚未确定,学员报名意愿低下,一时间经营陷入困顿。此后,中公教育的种种动作,基本秉持着“重现金、轻利润”的思路。
为了刺激报名,中公教育在2020年加大了对不过全退班的推广力度。不过全退班是协议班中最危险的一种产品类型。虽然公考报名人数逐年增多,但招录规模却不能持续扩大,而培训机构的通过率短期内也无法大幅提高,这意味着退费率会提高,公司能获得的确认收入总是有限的。可以说,不过全退的班型基本只能增加成本负担,无法带来太多利润。
一位中公教育高管告诉《财经》记者,不过全退班主要用在两个阶段,一个是新店开业期,另一个就是在2020年疫情阶段。这分别体现了不过全退班的两大优势:抢夺市场份额、盘活现金流。
《财经》记者就全额退款班在协议班中占比问询中公教育,相关负责人表示,暂无统计数据。
为了刺激招生量,当年,中公教育采取了一项更激进的市场推广举措——以理享学为主的学员贷。学员贷是教育行业常用的一种销售方式,尤其针对客单价高的产品,公司会向那些无力一次性缴纳学费的学员推荐贷款。
在中公教育,学员贷包括理享学、百度贷款和京东白条,其中,中公教育自主推出的理享学是贷款的主要模式。但理享学与常见的“华尔街英语”式贷款不同,常见的教育贷启动后,学员需按月还款,但理享学却是让学员“0元入学”,中公教育的方式更加激进——为学员承担贷款利息,学员考试通过才需要还款,不通过则由中公教育偿还贷款。
多位公考培训行业资深人士对《财经》记者说,无门槛的理享学对学员的诱惑力很大。在挑选机构时,学员很容易被“0元入学”吸引,其他机构毫无还手之力。
自2019年中公教育推出理享学以来,贷款模式产生的预收款明显上涨。2018年来自贷款的预收款比例仅有0.55%,而到了2020年,这一比例增长到了25%。
然而,无论是大举推行不过全退班,还是推广理享学贷款,都无异于饮鸩止渴。短时间可以固然笼络大量现金,但从业务运行的逻辑上却无法创造出稳定可观的利润。
这些举措,反倒给中公教育埋下了三重隐患:首先,学员零成本上课,备考积极性不高,一位中公教育高层人士对《财经》记者坦言,贷款学员的考试通过率明显低于正常学员,这意味着中公教育需要退还大量预收学费。
中公教育近日公告显示,2021年前三季度退费率达到65.8%,金额为124亿元,相较2020年和2019年,退费率仅为46.5%和44%,金额分别为100亿元和74亿元。
业绩大跳水的三季度,中公教育的经营活动现金流入也首次出现负数,这意味着当期退款首次出现了大于收款的情况。

其次,贷款利息对中公教育而言也是一笔负担。据中公教育披露的数据显示,理享学2019年到2021年前三季度,为中公教育带来的利息成本和交易手续费分别为3459万元、2.1亿元和1.7亿元。中公教育通过理享学获得的收益能否覆盖诸多成本,不得而知。
过度使用金融工具,导致一些地方分校动作变形、浑水摸鱼。上述中公教育基层人士透露,近一年来,他的领导曾两次要求员工办理“假贷款”,也就是邀请员工没有培训需求的亲朋好友办理理享学,之后可以申请退款,销售岗位的指标是“一天一个”。
他还接到过指示,让已报名的学员申请退费,再重新办理理享学。这位中公教育人士认为,如此一来,公司既可以收到贷款资金,又能拖延学员退费期限,在未来两个月的时间内,占有两份资金。
除了不过全退班与理享学,中公教育在2021年12月期间曾短暂过推出新产品“内部畅学卡”,这被外界视为中公教育又一次“赔本赚吆喝”的举措。
这款产品一次性收取5万元,不能使用贷款,一年内学员可在省内自选公职类课程任上,考不上全额退款,考上后只收7500元(退还4.25万元),黑龙江、河南、江苏等省份均有售。前述公考培训机构网校负责人评价,“基本是亏本的买卖,通过的一小部分钱完全不够覆盖成本。”
一位接近中公教育高层的知情人士对《财经》记者表示,理享学是疫情时期的特殊产物,“内部畅学卡”也是少数省份在年底冲业绩时推出的阶段性产品,总部知悉后已要求全部下线,这部分产品最终带来的收入与公司整体相比,体量极小。至于“假贷款”等行为,收入最终无法确认,只会徒增公司手续费及利息,这属于个别分校的行为,总部一经查实会严肃处理。
近两年来,从中公教育的动作中可以看出,逐渐扩大的资金缺口让中公教育采取了一系列牺牲利润的举措,导致了大幅亏损。这与互联网的亏损逻辑还不一样,互联网公司早期为开拓市场,一定时间内的亏损是可以被资本市场接受的。
但中公教育却无法复用这套逻辑。原因有三:一是中公教育不是一家尚在成长期的企业,而是行业龙头;二是公考培训的人均消费频次不高,中公教育的亏损难以换来用户的持续复购;此外,中公教育作为一家以线下培训为主的教育实业公司,此前已实现了稳定盈利,如今的高额亏损更暴露出的,是产品结构上的失衡与发展上缺乏远见。

地产投资遇阻
中公教育当下要应对的,还不只是产品策略导致的利润大幅下滑,坎坷的地产投资让公司的现金流更加捉襟见肘。
此前,区别于其他教育公司的一大特征,中公教育在于在各地大兴土木、自建教学基地。自2018年以来,中公教育已在全国主要城市以自建或租赁的方式建设了约10个培训基地。
知情人士解释,这是出于节省成本和适应公考考生备考的特点,且在2018年前后管理层判断,重资产投资在成本分摊、职业技能培训转型等方面更具有长期价值。
这种思路在过去成立,但2021年针对地产行业的严格监管与审批,让中公教育的地产投资命途多舛。
2020年底,中公教育对外公布了两个大动作:一是以30亿元在北京市昌平区拍下一块住宅用地和一块多功能用地;二是定增融资不超过60亿元,拟在北京市怀柔区打造建筑面积为32.6万平方米的学习基地。
按照原计划,昌平项目的总投资额约45亿元,怀柔项目总投资约42亿元。这两处用地分别用于建设研发及培训中心和封闭班培训。
购置昌平土地给中公教育的资金情况带来了不小的压力,如下图所示,2021年以来,中公教育账面上流动性较强的资金大幅减少,而其他非流动资产大幅增加,其中占大头就是以总价30.99亿元购置的北京昌平的土地。

在2021年三季度末,中公教育账上能快速变现的资产(货币资金与交易性金融资产)仅剩23.3亿元,远不足以覆盖48.44亿的短期借款。
或许是出于缓解资金压力的目的,中公教育将昌平住宅地转让给龙湖地产“共同开发”。龙湖地产以5100万元受让北京中公教育未来教育科技有限公司(原中公教育全资子公司,下称北京中公教育未来,昌平项目建设方)51%股权,并提供约13.8亿元用于偿还北京中公教育未来买地时向中公教育的借款。双方约定,住宅项目扣除1.72亿元后的全部收益由归属龙湖地产。
此项交易完成后,中公教育短期内可回笼约14.3亿元现金。
怀柔项目的定增方案也是一波三折。2020年11月,中公教育首次发布定增预案,拟募资不超过60亿元,其中42亿用于建设怀柔基地。直到中公教育两次修改定增方案,将募资总额降至39亿元后,才于2021年6月通过证监会审核。
不过,忙活了一年的定增,最终还是以失败收场。2020年12月初,中公教育发布公告称,将终止定增。
没有融到钱,项目却不能立马中止。据中公教育与代建方“北京建工”的协议,中公教育需要支付1亿元保证金,并在2021年6月30日前向北京建工支付约7.36亿元预付款。若逾期支付预付款,则按年化8%利息支付违约金,若逾期超过30天,则北京建工可单方解除协议,不退还保证金。
目前从披露金额来看,中公教育并未支付预付款,已在按期计算违约金。中公教育公告显示,公司在怀柔基地已投入约1.2亿元,定增终止后,仍在与北京建工等合作方协商后续方案。
前述知情人士透露,这两处地产投资之所以进展不如预期,与2021年起地产行业的强监管密切相关。由于昌平项目包括住宅用地,教育公司难以直接介入,只能转手给龙湖地产。怀柔项目也是因地产政策导致审核时间过长,叠加“双减”效应,最终定增失败。
鉴于中公教育目前的处境,这两个项目仍然前途未卜。

调整补救
繁重的地产项目、“赔本赚吆喝”的理享学,以及居高不下的协议班占比,种种次生问题迫使中公教育重新梳理商业模式。
2021年11月底,中公教育在全国骨干扩大会议上决定,不过全退的保过班模式由于占比过高已影响到了公司利润规模,未来要回归商业本质,重视利润率,强化精细化运营。
自今年1月1日起,中公教育下架了所有不过全退的产品,协议班至少要收取三四千元的学费。
“这就有了底气,哪怕学员数量下滑,但100万人会直接产生30亿的净利润。”前述接近中公教育高层的人士说。
另外,上市三年,中公教育员工规模已从2.5万人急速扩张到近5万人,中公教育的另一个计划是人员和项目瘦身,控制扩张速度,严格管控新项目部和招聘规模。
为了止损,学员贷模式也在放缓。上述知情人士透露,理享学是2020年疫情时期为了开拓市场的特殊产物,自2021年起中公教育已着手降低理享学在收入中的占比,结合市场活动限量使用,不再鼓励学员贷款上课。
在中公教育的商业版图中占据关键位置的地产业务也在逐渐后撤。据《财经》记者了解,在未来,中公教育仍将持续建设基地,但只以租赁等轻资产形式,不再进行重资产投资。
总体而言,中公教育将从过去几年相对激进的扩张模式,转向“过冬”的收缩模式。
中公教育内部复盘,疫情之后,公司的战略节奏上判断确实有失误。在2020年四季度,管理层判断疫情的影响已基本结束,加快了新开线下校区的速度。2019年底,中公教育线下学习中心数量为1104个,一年后增长到了1669个。
近600家新开校区意味着房租、装修、人力等大量的刚性成本,但到了2021年下半年,面临着协议班的巨额退费、基地建设投入的负担、市场大盘的萎靡。
层层压力叠加之下,中公教育才终于察觉到扩张步伐迈得过快了。
“去年的大起大落,好像几年的时间都浓缩在一年里了。”中公教育高层人士感慨,他更希望公司保持更稳健的发展,把业务做得更扎实,以抵御市场与政策的风险。“稳健”是中公教育下一阶段重要的关键词。
外界通常认为,公考热度不减,职业教育又是政策扶持的方向之一,公考培训公司应当正值红利期。
不过,多位头部公考培训机构人士对《财经》记者表达了一个观点:事实并非如此。公考培训行业并不如市场预期的景气。经济下行压力影响到了学员的付费意愿,且考试周期变化的不确定性,导致2021年公考培训的参培状况差于往年。
“过去备考花30块钱买一本书,现在可能找师兄师姐借书,钱就省下来了。”一位业内资深人士说,他了解到虽然考研火热,但一些考研图书公司去年的收入普遍下跌了20%-30%。
另一位华图高管最直观的感受是,过去广告打出去,能立竿见影地看到学费收入涨起来,但在去年广告收效却格外的差。“教育培训的确是有反周期的属性,但学生经济情况不好,我们也会受到很大影响。”
虽然国家大力支持职业教育的发展,但重点在于职业学校和职业技能培训,招录考试类的职业教育没有实际受惠,反而受到了“双减”政策的波及。前述中公教育人士称,地方相关主管部门在规范整顿校外培训市场的同时,对职业教育培训行业亦提出了一系列的规范要求,线下校区都需要通过市场监管、税务等方面的合规检查,这也客观造成了刚性成本的上升。
多位接受《财经》记者采访的业内人士一致认为,公考培训行业像K12一样,被纳入资金监管,只是时间问题,到那时,现有的商业模式将被彻底改写。
另一个中公教育需要思考的问题是,作为公考培训的龙头公司,中公教育已经触及了市场天花板。目前中公教育已开设了100多项品类的培训课程,在公考、考研等品类上拿下了行业第一的位置,短期内参培率和招录规模又无法大规模提升。二级市场关心的是,中公教育还能有怎样的市场潜力和想象空间。
中公教育高层人士对《财经》记者说,中公教育未来的发展策略将分为“招录考试培训——职业技能培训——产教融合”三步走。首先,中公教育计划在未来半年内,主营业务招录考试培训恢复常态,降低退费率、提高利润率。其次,将加大投入到职业技能培训等增长业务中来。最后,未来将根据产业政策规划和实施条例,深化校企合作,将职业院校的课程开发与中公教育的教学教研资源相结合,实现联动。
但后两者还只是目标,中公教育眼下需要度过的难关不只是将主营业务扶回正轨,更要应对来自证监会与投资者的审视。

仍有多重疑云
结合此前深交所下发的关注函和中公教育的回复,中公教育业绩有多重迷雾。《财经》记者梳理发现,焦点集中在以下三处。
其一,合同负债在2021年二三季度出现大幅下滑。合同负债主要是预收培训费,2019年和2020年三季度末,中公教育的合同负债余额分别为39亿元和76亿元,较当年年初分别增长了20亿元和50亿元。但到了2021年同期,合同负债余额仅余24亿元,较年初下降了27亿元。
剧烈缩水的合同负债让深交所质疑,预收款与营收规模是否匹配。换言之,中公教育是否存在合同负债与收入造假问题。
中公教育的解释在两方面:一是2020年合同负债偏高,不属于常规情况。由于2020年省考延后,到三季度末时仍有大量录用结果未公布,无法确认收入或退费,因此当年的合同负债余额偏高。截至2020年9月,公务员序列尚有31.4万人未提供服务,主要是当年的省考面试学员。
二是与2019年相比,2021年中公教育的外部环境发生较大变化。2021年前三季度教师招录考试的公告数量与2019年同期相比减少了67%,招录人数减少了38%,导致教师序列的预收费下滑。2021年省考提前,许多岗位结果已公布,导致三季度末合同负债较少。此外,协议班的高占比、学员贷引发的退费率增加,也使得2021年三季度合同负债大幅减少。
这个解释不能完全消除疑点。
其二,中公教育过去数年间一直存贷双高。2017年末,中公教育的短期借贷仅为1亿元,但往后三年,短期借贷余额却大幅增长,分别高达16亿元、28.7亿元和40亿元。
与此同时,中公教育的账面资金却十分富足。同期的货币资金、定期存款及理财产品等金额约为47亿元、64亿元和89亿元。即便将全部预收学费退还,即扣除合同负债,仍有28亿元、38亿元和38亿元。

深交所在关注函中质疑中公教育在资金充裕的情况下持续大幅新增债务的合理性。
大存大贷是上市公司业绩异常的常见表现,此前陷入造假争议的牧原股份、康美药业等公司均存在类似情况。但大存大贷并不必然意味着造假,还需综合考虑公司的经营情况。
对此,中公教育给出了五点解释:为了应对可能的退费、收款与退费有季节波动、建设培训基地与办公场所、提升对抗疫情等风险的能力,以及应对“双减”政策波及的合规要求。中公教育称,各年度及年末的资金余额真实、银行贷款真实。
不过逐条看中公教育给出的解释,在2017年及以前,公考培训行业就存在季节性波动,但当时中公教育的举债规模还十分有限,疫情与合规成本的风险也仅在2020年以后发生。
在外部环境相对平稳的2018年和2019年,中公教育账面资金加上短期借贷后,即便扣除合同负债,也高达44亿元和66亿元,这两年购置长期资产和投资收购的花费也仅为5.23亿元和7.2亿元。
第三个疑问涉及中公教育的关联交易是否合规。
因涉嫌未合规披露关联交易,中公教育已被证监会立案调查。之前,安徽证监局在向中公教育出具的警示函中称,2019年-2020年,中公教育与关联方北京创晟建筑装饰工程有限公司(下称北京创晟)、上海贝丁网络科技有限公司(下称上海贝丁)、吉安市井开区理享学金融信息服务有限公司(下称吉安理享学金融)、陕西冠诚实业有限公司(下称陕西冠诚)之间存在业务合作,相关金额达到披露标准,但未披露。
另外,深交所也问询了辽宁瀚辉实业有限公司(下称辽宁瀚辉)与中公教育的关联关系,中公教育回复称,需等待证监会调查结果。
从上述疑似关联的公司中可以看出,中公教育涉嫌的关联交易主要有两个方向:土地房产投资建设和理享学贷款。
《财经》记者发现,陕西冠城、辽宁瀚辉均与中公教育的房地产购置开发相关(见下表),北京创晟则为中公教育提供装修改造服务。2019年8月,中公教育与北京创晟签订了一份约2.87亿元的装修改造合同。在相关披露中,中公教育表示与这些公司并无关联关系。

但天眼查显示,辽宁瀚辉成立于2019年6月,与辽宁中公教育科技有限公司、沈阳中巨物业管理有限公司等共用同一个企业电话。其中,辽宁中公教育科技有限公司为上市主体孙公司。而沈阳中巨物业管理有限公司为北京汇友致远投资中心(有限合伙)的子公司,后者是上市公司体外公司,由中公教育的高管和核心员工控制。
《财经》记者发现,上海贝丁、吉安理享学金融(上海贝丁全资子公司)以及北京创晟,也与多家中公教育系公司共用同一个电话。这些公司与中公教育似乎均存在千丝万缕的关联。
理享学官网显示,上海贝丁是理享学业务的运营主体,中公教育称之为“第三方机构”,从股权关系上看与中公教育不存在直接关联。
但在理享学公开的合作伙伴中,除了银行、信托等金融机构,仅有中公教育一家公司。理享学也已成为中公教育学员贷的主要模式,中公教育来自理享学的学费在预收款占比达到了24%,但在过去年报披露中,中公教育始终未提及理享学的情况。
理享学官方公众号的运营公司为上海国熠金融信息服务有限公司,这家公司由蔡海波100%持股,他同时也在通化中公教育未来科技发展有限公司(下称通化中公教育)担任总经理。通化中公教育是北京中公教育未来的全资子公司。
此外,中公教育在回复函中提到的一家理享学合作机构——吉林省筑诚商业保理有限公司(下称吉林筑诚)也值得关注。
《财经》记者发现,吉林筑诚主营商业保理,似乎并不具备直接放贷资质,能够成为放贷方,是通过委托银行放贷的方式提供资金(如图所示)。湖南华硕律师事务所叶萍兰律师向《财经》记者解释,这种交易结构本身没有违规,不过能委托银行放贷,公司一般实力雄厚。

图/叶萍兰律师提供 注:参考公开裁判文书案号(2021)吉01民辖终174号
颇为蹊跷的是,吉林筑诚成立于2018年12月29日,由郭继荣和徐晖两个自然人持股,注册资本为2亿元,而实缴资本为0元,看起来没有委托银行放贷的实力。
叶萍兰律师认为,由于注册公司实行认缴制,股东实际出资后可以不备案,因此无法证明公司没有实缴,委托贷款的资金可能来自于股东出资,也可能是股东或他人借款。
此外,《财经》记者发现,吉林筑诚与中公教育也可能存在关联关系。郭继荣是吉林筑诚的股东,郭继赋是上海贝丁、吉安理享学金融的法定代表人,二人各持有吉林省清雅建筑装饰材料有限责任公司50%股权。这意味着吉林筑诚与上海贝丁等公司关系密切,鉴于上海贝丁等公司与中公教育的关系,吉林筑诚也疑似与中公教育存在关联关系。
另外,中公教育在外投资的多项房产存在披露不足、披露不清的情况。
比如,中公教育2019年拟在湖南建设总部大楼,当年披露支付2亿元土地整理款后,便再无下文。中公教育在辽宁抚顺也投资了多个物业,其中有一处项目名为“抚顺中公教育大楼”。该项目自2018年起建,预计总投资3.3亿元,截至2021上半年末,完工进度尚不足45%。这项工程为何进度如此缓慢,中公教育在定期报告中也未作说明。
对于上述披露不清的项目,前述中公教育知情人士称,由于东北冻土期较长无法施工,叠加疫情影响,辽宁抚顺项目的工期远远慢于预期。对于湖南总部大楼的情况,则未做说明。
目前证监会对于中公教育涉嫌未合规披露关联交易的案件仍在调查中,对于关联交易的规模、对财务报表的影响,以及是否涉及财务造假,仍有待调查结果。
作为公考培训龙头,中公教育如今面临着内忧外患:对内要调整过度依赖协议班、学员贷的产品结构,应对现金流短缺危机;对外则要面对投资者的质疑、配合证监会调查。如果违规操作属实,中公教育将有可能面临中小股东的诉讼索赔,甚至引发学员恐慌、造成退费挤兑。
作者为《财经》记者
集虎卡,开鸿运!最高拆522元惊喜福袋!













