1995年,吴志刚退休后在辽宁丹东创立了一家面包小作坊,教师出身的他,将面包店命名为“桃李”。
1997年,吴志刚带领家族成员成立沈阳市桃李食品有限公司。2005年,桃李面包已在东北地区站稳脚跟;此后桃李面包不断“南下”,开辟更多市场空间。
2015年12月22日,桃李面包(603866.SH)成功在上交所上市,企业忙于在全国各省增设生产基地。
就这样,曾经的面包小作坊,逐渐成为全国知名面包品牌。
但“一帆风顺”从来不是企业经营常态;红星资本局注意到,如今的桃李面包正处于“风雨巨浪”之下。
财报显示,2021年桃李面包营收为63.35亿元,同比增长6.24%;净利润为7.63亿元,同比减少13.54%。据最新财报数据,2022Q1桃李面包营收为14.52亿元,同比增长9.43%,净利润为1.58亿元,同比下降2.80%。也就是说,2021年度与2022年一季度,桃李面包都处于增收不增利的尴尬处境。
红星资本局将复盘桃李面包27年发展历程,聊聊它的扩张逻辑是什么,目前经营现状如何?以及“面包故事”还能讲多久?
第一部分:
从丹东到全国,桃李面包如何做到的?
从营收结构来看,桃李主要产品包括面包、月饼、粽子这三类。
但一直以来,桃李的月饼和粽子在市场上都没什么“存在感”,消费者日常接触最多的往往只有桃李面包。
财报显示,面包销售收入占桃李总收入的比例维持在98%左右。也就是说,桃李面包这家企业依靠面包业务支撑,一家公司是如何单凭面包走向全国的?
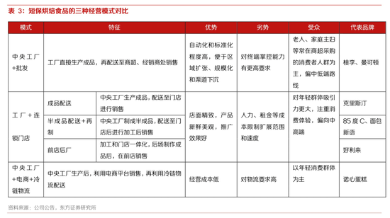
1.核心:“中央工厂+批发”模式
我们消费者日常接触的面包按照保质期可分为三类:短保质期(10天以下),如桃李面包等;中保质期(30~45天),如港荣食品等;长保质期(6个月以上),如达利园等。
一般来说,中长保质期面包的消费属性以休闲零食为主,对物流时效要求相对宽松;短保质期产品消费属性以主食为主,对物流效率要求较高。

同时,短保质期面包由于食品添加剂少、食品存放时间短,口感也往往会更好。在国内面包以长保质期为主的时代,吴志刚嗅到了商机,推出短保质期面包产品。
但短保质期面包生意并不容易,由于商品保质期短,需要及时高效的把货物送往各零售店面。桃李面包想要走出丹东或东北,就需要在全国各地建厂,这便离不开企业的“中央工厂+批发”模式。
这里需要特别指出的是,目前短保质期面包的经营模式又可以分为三种,除了桃李面包的“中央工厂+批发”模式外,还有“工厂+连锁门店”模式以及“中央工厂+电商+物流”模式。
首先,“工厂+连锁门店”模式,是指企业为某品牌铺排线下门店,在城区周边设立工厂,制作成品或半成品,运至连锁门店进行销售,代表企业有85度C、好利来等。
该模式优点是产品更新鲜、形状更美观、用户体验感更强,但产品价格也更高。而且在此模式下,企业需要负担开设门店的高昂房租成本与人工成本。
其次,“中央工厂+电商+物流”模式,该模式运营的企业往往没有线下门店,而是通过电商渠道进行售卖,由中央工厂统一生产后,再通过冷链物流运输给消费者,代表企业有诺心蛋糕等。
该模式节约了线下门店的运营成本,但由于电商配送难度较大,物流成本、包材成本也是居高不下,导致电商履约费用率侵蚀企业利润。此外由于产品售价往往更高,在市场上属于低频、低复购率消费。
最后,是桃李面包的“中央工厂+批发”模式。企业同样不设线下门店,而是依托于商超、便利店等渠道进行售卖。在各城市设立生产加工工厂,通过标准化运作生产成品,以集中物流将产品批发给本地及周边城区的商超或经销商,最后销售给终端消费者。
优点是由于自动化和标准化程度高,产品生产效率高,成本更低。低成本下,产品主打中低端路线,通过不断深入商超、便利店、社区店等消费者日常接触的场景,不断“刷存在感”。因此高曝光度与性价比相结合,也自然成为企业的扩张引擎。缺点是企业掌控终端的难度更大,需要企业有更强的掌控力。

2.竞争力:渠道+生产
桃李面包的成功之处,在于“中央工厂+批发”模式与企业对“渠道、生产、配送”的高效控制管理,这使得桃李面包成功走出东北,走向全国。
渠道方面,目前桃李面包主要通过直营与经销两种模式进行销售。
直营针对大型连锁商超(KA客户)和中心城市的中小超市、便利店终端,企业直接与其签署协议销售产品。
经销针对县级市、县和乡镇组成的消费市场的便利店、县乡商店、小卖部,企业通过经销商分销出售产品。

桃李面包的渠道优势,在于渠道拓宽能力与渠道把控力都非常强。
比如在经销商的管理上,桃李面包可谓是非常严格。如对经销商约定只能销售桃李面包系列产品、经销商保证配货及时、合理处理退换货等问题。通过对经销商的“控制”,使得企业产品排他性强,对产销率的控制强。
目前桃李面包已在全国市场建立了超30万个零售终端,渠道覆盖密度不断增加,产品也逐渐形成易守难攻的渠道护城河。
生产方面,桃李面包采用了“以销定产”的生产模式。
所谓以销定产,就是根据市场的实际需求,灵活制定生产计划。具体做法是,企业实行“白夜班”两班制,白天会按照预估订单量提前生产,晚上根据实际需求量补足订单量,在晚上8-10点左右开始大货车出货。
这使得桃李面包的实际生产量与市场需求高度匹配,不仅提高了周转速率,还有效降低了生产浪费。财报显示,在2018年时,桃李面包的产销率曾一度高达99.99%。
巩固渠道与生产优势后,桃李面包最终通过合理的配送模式,使得企业经营齿轮高效运转。
第二部分:
面包第一股,开始显现疲态
资本市场上,桃李面包的股价在2020年9月到达高点32.97元/股后,呈现一路走跌态势;截至2022年4月27日收盘,收盘价为13.75元/股,总市值为183.17亿元。资本市场的情绪自然与桃李面包近年的经营状况密切相关。
1.营收增速放缓、净利润出现负增长
从企业的营收数据来看,财报显示,在2020年以前,桃李面包的营收保持高速增长状态,营收增速高达15%以上。而2020年以后,企业的营收增速出现明显放缓,2021年增长率已降至6.2%。

同时,桃李面包的盈利能力也出现下降态势。财报显示,2021年桃李面包净利润为7.63亿元,同比减少13.54%,这也是公司年度净利润首次出现下滑。
赚钱能力的下降原因来自两方面,一是2020年的社保费用减免导致净利润基数较高,第二是2021年促销活动多,牺牲了利润空间。
然而进入2022年,情况也并没有好转。
2022年第一季度,桃李面包的净利润再次下滑。财报显示,2021Q1企业净利润为1.58亿元,同比下降2.80%。
对于2022年一季度的净利润下滑原因,桃李面包在业绩快报中表示主要由于原料成本及终端配送服务费上涨,使得一季度公司成本同比上涨10.8%,毛利率同比下降1个百分点至25.6%。

事实上,收入增长乏力与成本的上涨,使得桃李面包陷入盈利困境。而这个困境的本身,则是来自于激烈的市场竞争面前,用户需求发生转变,想要留住用户变得越发困难。
2.区域发展不协调
桃李面包发起于东北,虽然早已“南下”,但多年来桃李面包在南方市场的发展并不顺利。因此在地域分布方面,桃李面包“北强南弱”的情况非常明显。
财报显示,2021年全年,桃李面包在东北、华北和华东市场的收入对其营收贡献较大,占总营收比分别为47.7%、22.94%、23.16%,而其2016年起大力南拓的华中和华南市场收入在营收中的占比仅为2.92%和8.03%。
此外,2021年财报显示,桃李面包39家子公司中有13家处于亏损状态,其中大部分为南方公司,上海桃李、海南桃李、江苏桃李、福州桃李、厦门桃李均亏逾千万元,发布年报当天,桃李面包还表示拟注销公司全资子公司福州桃李和厦门桃李。
最新的2022Q1财报也是如此,桃李面包在东北、华北和华东市场三个大区合计实现近13亿元收入。而华中和华南市场,合计仅实现1.6亿元营收。

一方面,相比于东北、华北地区,桃李面包进入华南、华中等地区时间更晚,没有吃到市场红利,面临的市场竞争也较大。另一方面,这也与当地消费者的消费习惯、饮食习惯等因素相关。
困难重重,桃李面包很难吃下南方市场,也很难改变这一市场格局。
第三部分:
下半场,注定更为迷茫
桃李面包依靠短保质期面包,成功成为面包第一股。但发展至今,桃李面包能讲的故事却依旧仅有面包。单一的营收结构,使桃李面包成为典型的单条腿走路的企业。
2021年财报显示,面包收入占总收入比重为97.6%,而月饼、粽子和其他三类产品收入之和对总营收的贡献也不到3%。
营收单一也意味着企业抗风险能力较弱。也就是说,一旦有季节因素、用户喜好改变、产品原料价格上涨等不可抗力的情况出现,桃李面包就可能面临低利润甚至亏损的情况。
而且如今的行业竞争也越发激烈,新老玩家齐聚短保质期面包赛道,桃李面包面临的挑战不小。
除了应对老对手宾堡、曼可顿等外,如长保面包领域龙头达利食品也推出了全新品牌“美焙辰”,开始进军短保市场。
此外,资本介入烘焙行业,也催生了一批新兴的烘焙糕点品牌。艾媒咨询数据显示,2021年1-9月份投资事件多达22起,总融资金额达57.0亿元。因此诞生了如墨茉点心局、泸溪河、爸爸糖等众多烘培行业的新玩家。
一边是难以寻求的企业营收第二增长曲线,一边是激烈的行业竞争不断转移消费者注意力,桃李面包的现状,或许可以用内忧外患来形容。
小结:
时代与市场不断变化,曾经的商业模式注定无法一劳永逸。如何破局?进入行业多年的桃李面包对此倍感焦虑。
反弹行情下的专属投资礼包!投资VIP权益、188元现金红包,100%中奖>>









