财联社5月6日讯(记者 吴昊)通过回购股份彰显公司资本实力、提振市场信心,是今年以来上市公司的显著动作,近期回购行动中上市券商的身影也多了起来。
WIND统计,截至5月6日,已有包括广发证券、华创证券、天风证券、华泰证券等实施股份回购,累计已斥资超过3亿元。
除华泰证券是因部分授予激励对象已不具备激励资格,需要回购注销部分A股限制性股票之外,其余3家券商则均在公告中表示,回购是基于对未来发展前景的信心和对公司价值的高度认可,且将有助于建立健全公司长效激励约束机制,增强公司的核心竞争力。
值得一提的是,自3月16日金融委专题会议之后,叠加系列利好政策的频频释放,上市公司踊跃掀起一轮回购潮。据WIND统计,截至5月6日,今年内已有498家上市公司累计回购规模超330亿元,700余家公司披露相关回购预案。这当中,仅4月至今就有274家上市公司已实施回购,合计规模109.59亿元,400余家公司发布预案。
此外,沪深交易所也先后于最近两日连续释放相关举措,支持市场主体增持回购。5月4日,深交所发布《关于支持实体经济若干措施的通知》,明确指出鼓励有条件的上市公司回购公司股票,支持大股东、董监高合规增持股份,增强市场各方信心。
5月5日,上交所也表示,正围绕中国证监会专题会议工作部署,研究推进具体工作措施。其中就重点提到正在研究推动上市公司回购、增持等稳市行为便利化,继续支持鼓励资管机构、人员自购,配合做好长期投资者入市工作。
广发、华创已实施首次回购计划
5月5日,广发证券发布的首次回购进展公告显示,公司于当日首次通过回购专用证券账户,以集中竞价方式回购公司A股股份288.56万股,占公司目前总股本的0.04%,最高成交价为15.60元/股,最低成交价为15.56元/股,成交总金额为4500.44万元(不含交易费用)。

根据广发证券于3月30日审议通过的《关于以集中竞价方式回购A股股份方案的公告》,公司拟用于回购的资金总额约为2.03亿元至4.06亿元,回购资金来源为公司自有资金,用途为A股限制性股票股权激励计划。回购实施期限为自方案审议通过之日起12个月内,即至2023年3月30日。
关于回购股份的目的,广发证券表示,是基于对未来发展前景的信心和对公司价值的高度认可,为进一步完善公司法人治理结构,建立健全公司长效激励约束机制,增强公司的核心竞争力,提升公司的整体价值,确保公司发展战略和经营目标的实现。
与广发证券同样于近日首次实施回购计划的还有华创证券。
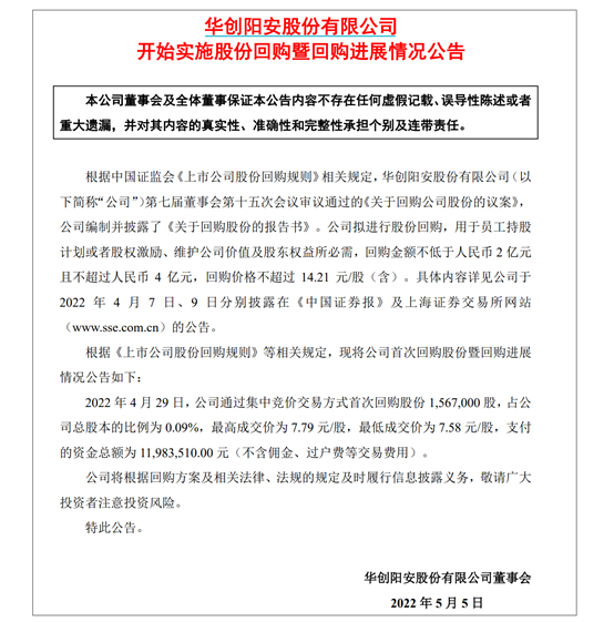
根据华创阳安公告,4月29日,公司通过集中竞价交易方式首次回购股份156.70万股,占公司总股本的比例为0.09%,最高成交价为7.79元/股,最低成交价为7.58元/股,支付资金总额为1198.35万元(不含佣金、过户费等交易费用)。

公告表示,本次回购股份由公司总经理张小艾于3月28日向公司董事会提议,并于4月2日经由董事会审议通过。
华创证券此番启动回购计划的一个重要原因,是近期公司股价波动较大。3月16日,公司股票收盘价为8.92元/股,低于公司2021年9月末每股净资产(9.13元/股)。
华创证券表示,回购股份是基于对公司未来发展前景的信心以及对公司价值的认可。为维护公司价值及广大投资者特别是中小投资者的利益,增强投资者信心,在充分评估公司经营、财务、现金流以及股价等公司实际情况,经过审慎论证,公司决定实施股份回购,回购股份主要用于员工持股计划或者股权激励、维护公司价值及股东权益所必需。
另外,与多数公司回购资金来自于自有资金不同的是,华创证券的此番回购资金来源为发行公司债券等合法筹集的资金。根据公告,本次公司拟回购的资金总额不超过4亿元。
券商年内已累计斥3.19亿回购
不仅上述两家券商,今年以来,还有天风证券、华泰证券等上市券商也已实施相关股份回购计划,原因也基本为对公司未来发展前景的坚定信心以及对公司价值的认可、维护广大投资者特别是中小投资者的利益、增加投资者信心,以及进一步建立、健全公司长期激励机制,为股东创造长远持续的价值。
值得注意的是,如果加上前述的广发证券和华创证券,今年以来上市券商共已累计斥资3.19亿元用于回购股份。
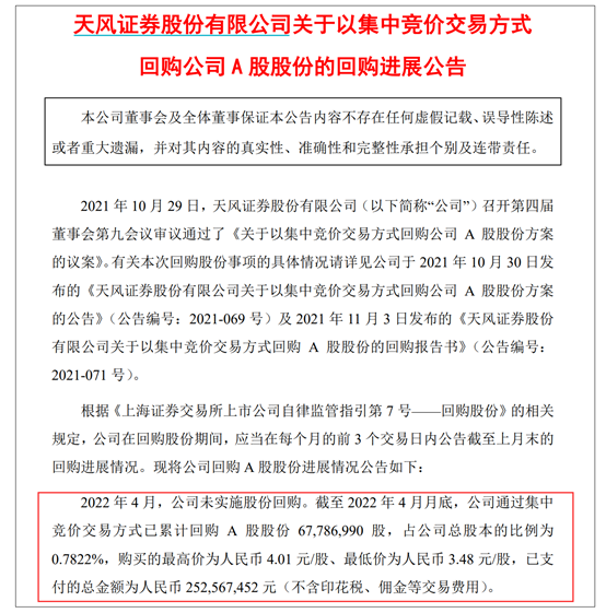
具体来看,截至今年4月底,天风证券已通过集中竞价交易方式累计回购A股股份6778.70万股,占公司总股本的比例为0.78%,购买的最高价为4.01元/股、最低价为3.48元/股,已支付金额2.53亿元(不含印花税、佣金等交易费用)。

记者梳理发现,在2021年10月29日公告回购A股股份方案后,天风证券到目前为止已实施两次回购计划,其中最近的一次是在3月9日,彼时回购股份数为3148.54万股,支付金额1.12亿元。前一次也是首次回购则在2021年11月3日,回购股份3630.16万股,支付金额1.41亿元。上述所涉支付金额均不含印花税、佣金等交易费用。
华泰证券则主要是用于回购注销部分A股限制性股票,起因为此前的部分授予激励对象已离职、与公司解除劳动合同,不再具备激励对象资格。
3月31日,华泰证券在公告中表示,公司用于本次回购的资金总额为923.05万元,资金来源为自有资金;拟回购注销的限制性股票合计106.10万股,占《激励计划》项下已登记的A股限制性股票的比例约为2.33%,占截至目前公司总股本的比例约为0.01%,限制性股票的回购价格为8.70元/股。

近500家上市公司掀回购潮
回购大军仍在迅速扩容。据WIND统计,截至5月6日,今年以来共已有498家上市公司实施回购,累计回购规模331.32亿元。
有多达78家上市公司累计回购规模过亿。其中,恒力石化、顺丰控股、三六零、迈瑞医疗等今年来均已斥资10亿元以上进行股份回购;另有正泰电器、用友网络上汽集团、美的集团等4家公司已斥资7亿元以上回购。

主板公司一直是回购的主力军。截至5月6日,今年内已有348家主板公司完成回购,累计回购规模达260.47亿元,规模占比为78.62%;115家创业板公司累计回购规模达56.83亿元,规模占比为17.15%。值得一提的是,迈瑞医疗今年以来已累计回购99994.45万元,照此计算,仅此一家就占去同期创业板公司回购总规模的近两成。
此外,还有30家科创板公司累计回购规模达13.95亿元;5家北交所公司累计回购规模674.07万元。
同时,依照WIND预案公告日统计,截至5月6日,已有703家上市公司发布推进股份回购的计划,其中4月以来就有401家之多,占比接近六成。仅5月5日一天之内,就有11家上市公司公告回购预案。

不过相较于此前近九成公司是为实施股权激励或员工持股计划的目的不同,5月以来公布预案的11家公司中,有3家是出于市值管理的目的。
其中,东望时代在5月5日发布的回购股份方案中提到,本次回购股份的目的是为维护公司价值及股东权益所必须。回购股份的资金总额不低于6500万元(含)且不超过13000万元(含),回购资金来源为公司自有资金。
同日公告预案的华源控股也表示,在综合考虑业务发展前景、经营情况、财务状况、未来盈利能力的基础上,公司拟使用自有资金以集中竞价方式回购部分社会公众股份,用于维护公司价值及股东权益所必需。本次回购股份资金总额不低于4000 万元(含)且不超过8,000 万元(含),回购股份的价格不超过7.5 元/股(含)。
光弘科技亦在当日公告中表示,公司计划以自有资金回购公司股份,回购股份将用于依法注销减少注册资本。回购资金总额不低于5000万元(含),不超过10000万元(含)。回购价格不超过14.85元/股(含)。
反弹行情下的专属投资礼包!投资VIP权益、188元现金红包,100%中奖>>









