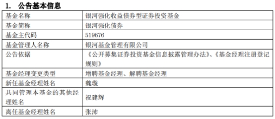
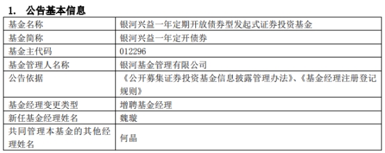
中国经济网北京2月18日讯 今日,银河基金管理有限公司发布基金经理变更公告,银河睿达混合(A类005386;C类005387)、银河强化债券(519676)、银河兴益一年定开债券(012296)增聘基金经理魏璇。
其中,魏璇将与韩晶共同管理银河睿达混合,原基金经理蒋磊因工作安排离任;魏璇将与祝建辉共同管理银河强化债券,原基金经理张沛因工作安排离任;魏璇将与何晶共同管理银河兴益一年定开债券。
魏璇曾先后就职于中银国际证券有限公司、兴全基金管理有限公司。2018年3月加入银河基金管理有限公司固定收益部担任基金经理助理。
韩晶曾就职于中国民族证券有限责任公司,期间从事交易清算、产品设计、投资管理等工作。2008年6月加入银河基金管理有限公司,先后担任债券经理助理、债券经理等职务。现任固定收益部总监、基金经理。
蒋磊曾先后在星展银行(中国)有限公司、中宏人寿保险有限公司工作。2016年4月加入银河基金管理有限公司,就职于固定收益部。蒋磊离任银河睿达混合,继续担任公司旗下部分基金的基金经理。
祝建辉曾就职于天治基金管理有限公司担任研究员,2008年4月加入银河基金管理有限公司,主要研究钢铁、煤炭、化工行业,历任研究部研究员、高级研究员、研究部总监助理。祝建辉自2015年12月28日起任基金经理。
张沛曾任职于花旗银行、东亚银行、大华银行、招商银行、上海赞庚投资公司等金融机构。2017年11月加入银河基金管理有限公司。2018年2月起担任基金经理。张沛离任银河强化债券后,继续担任公司旗下部分基金的基金经理。
何晶历任江海证券数量分析,东证期货数量研究员、TNT数据库分析师、奥瑞高市场研究公司市场研究员。曾任职于上海东证期货有限公司研究部,江海证券有限公司研究部、德邦基金管理有限公司投资研究部、恒越基金管理有限公司固定收益部从事固定收益、数量化和大宗商品等研究及固定收益投资相关工作。2017年5月加入银河基金管理有限公司。
银河睿达混合成立于2018年2月6日,截至2022年2月17日,该基金A、C份额今年来分别跌0.41%、0.43%,成立来收益率分别为71.95%、71.52%,累计净值分别为1.6734元、1.6696元。
银河强化债券成立于2011年5月31日,截至2022年2月17日,该基金今年来跌3.02%,成立来收益率为92.67%,累计净值为1.80元。
银河兴益一年定开债券成立于2021年8月2日,截至2022年2月11日,该基金今年来涨0.59%,成立来收益率为1.81%,累计净值为1.0181元。












