下周11只新股连发!还会有大“肉签”吗?
据目前安排,若无变化,下周(3月8日至12日)将有11只新股可申购。其中5只为科创板新股,3只为创业板新股,还有2只、1只拟分别登陆沪市主板、中小板。

近期,新股表现呈分化状态。本周上市的极米科技单签最高盈利近24万元,成为科创板“最赚钱”新股。同时,近期也有两只新股在上市次日即遭遇跌停。
在待上市的新股中,主板新股四方新材发行定价42.88元,上市首日涨停(涨44%)就可赚约1.89万元。此外,中望软件发行定价150.50元,有望成为又一只中一签赚10万元的“大肉签”。
近期新股表现分化
近期,新股上市后表现呈现两极分化,部分明星股表现极为亮眼,但也有一些个股在上市次日即告跌停。
3月3日,极米科技在科创板上市首日最高上涨超350%,盘中最高价611.15元,若在首日卖出,中一签(500股)最高可赚近24万元。极米科技一举成为2021年单签盈利最高的新股,同时也是科创板单签盈利最高的新股。
截至3月5日收盘,极米科技最新收盘价610元,是目前A股的第五大高价股。
3月3日上市的德固特上市首日也上涨630%,中一签约可赚2.6万元。此外,2月26日上市的博硕科技,单签盈利超过3万元。

牛年注册制新股上市后表现(单签盈利以首日收盘价计算)来源:Wind
同时,2月18日以来有5只非注册制新股上市。其中同在3月1日上市的联德股份、园林股份均在上市次日(3月2日)即开板,并且,二者均在上市次日跌停。

部分新股主业亮眼
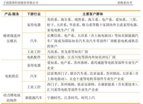
下周的新股中,有多只颇具特色。如周二申购的创业板新股震裕科技是专业从事精密级进冲压模具及下游精密结构件研发、设计、生产和销售的高新技术企业。公司产品广泛应用于家电、锂电池、汽车、工业工控等行业领域。公司客户包括宁德时代系、美的系、爱知系、海尔系、比亚迪系等。
根据震裕科技招股书,2020年公司实现营业收入11.96亿元,同比增59.54%;实现净利润1.33亿元,同比增71.24%。公司预计2021年第一季度可实现营业收入4.5亿元至5亿元,同比增223%至260%。

来源:震裕科技招股书
周五申购的嘉亨家化主营日化产品OEM/ODM与塑料包装业务,主要客户包括强生、郁美净、贝泰妮、保利沃利、尚赫、多特瑞、百雀羚等国内外知名企业。
招股书显示,嘉亨家化2020年实现营收9.69亿元,增长23.29%;实现净利润 9,341.15万元,增长47.51%。同时,公司预计2021年第一季度实现营收2.3亿元至2.5亿元,同比增75.9%至91.2%;预计第一季度净利润为2000万至2400万元,同比增256.4%至327.7%。
新股一览
周一
西力科技
公司专业从事智能电表、用电信息采集终端、电能计量箱等电能计量产品的研发、生产和销售。国家电网自2009年对电能表首次实施统一招标以来至2020年上半年,共实施了36批次公开招投标,西力科技是国内仅有的6家连续36批次均中标的电能表企业之一。
有研粉材
公司专注于先进有色金属粉体材料的设计、研发、生产和销售,主要产品包括铜基金属粉体材料、微电子锡基焊粉材料和3D打印粉体材料等,是国内铜基金属粉体材料和锡基焊粉材料领域的龙头企业。
周二
楚天龙
公司主要从事智能卡的设计、研发、生产、销售和服务,主要产品为以金融社保卡、标准银行IC卡等为代表的金融IC卡,以通信卡、交通卡等为代表的非金融IC卡等。
震裕科技
公司的精密级进冲压模具主要应用于家用电器、汽车、工业工控等领域电机铁芯的冲压制造,精密结构件主要产品包括电机铁芯和动力锂电池精密结构件。
周三
同力日升
公司主要从事电梯部件及电梯金属材料的研发、生产和销售,主要产品包括扶梯部件、直梯部件和电梯金属材料三大类,产品涵盖了电梯金属配套产品的绝大多数类别。
长龄液压
公司主要产品为中央回转接头、张紧装置等。目前,公司已与三一重机、徐工集团、柳工机械、龙工机械、山东临工以及卡特彼勒、现代重工、沃尔沃、斗山机械、住友建机等主机制造商建立了合作关系。
爱科科技
公司主要为客户提供稳定高效、定制化、一体化的智能切割设,助力广告文印、汽车内饰、家居家纺、复合材料、纺织服装、办公自动化等多种行业客户实现自动化、智能化生产。
周四
九联科技
公司主营业务为家庭多媒体信息终端、智能家庭网络通信设备、物联网通信模块、光通讯模块、智能安防设备及相关软件系统与平台的研发、生产、销售与服务,主要面向运营商市场。
周五
嘉亨家化
公司主要产品包括护肤类、洗护类、香水等化妆品,香皂、消毒液、洗手液、洗洁精等家庭护理产品,以及配套的塑料包装容器。
英力股份
公司主要产品为笔记本电脑结构件模组及相关精密模具。
艾隆科技
公司产品主要包括覆盖自动化药房、自动化病区、自动化物流三大板块的医疗物资智能管理设备及软件信息平台。
扫二维码,3分钟极速开户>>













