来源:融资中国
通过房地产来实现财富的保值增值,究竟未来还能否行得通?
“房地产,作为国民经济最大的支柱产业,体量庞大。目前,地产基金处于在强监管背景下,银行资金托管和合规备案基金产品都比较困难,不少地产基金已经因此被迫出局。”盛世神州基金CEO蔡汝雄告诉融中财经,“在我国‘房住不炒’、城市更新改造、稳定房地产投资以及因城施策等各项调控影响下,地产基金募集难度在加大;同时,对地产基金产品的专业操作能力以及管理人品牌信誉等都提出了更高要求,不能胜任者只能退出市场,淘汰出局。”
根据中基协数据,截至2020年三季度末,我国基金管理公司及其子公司、证券公司、期货公司、私募基金管理机构资产管理业务总规模约56.17万亿元,其中,私募基金规模15.82万亿元,而地产基金管理规模只有1.86万亿元,仅为中国资产管理总规模的3.3%!
可见,中国地产基金的潜在发展空间十分巨大。那么,当地产经济进入存量市场,地产基金又该如何寻找更多投资机会?
01 花样玩家涌入,地产基金头部效应越发明显
上世纪以来,世界上130多次金融危机,100多次与房地产有关。目前,我国房地产相关贷款占银行业贷款的39%,还有大量债券、股本、信托等资金进入房地产行业。可以说,房地产是现阶段我国金融风险最大的“灰犀牛”。这是银保监会主席郭树清最近的讲话。
在345新规后,直指房地产开发企业的融资额度和有息负债,从供给端对开发类房企的融资做出限制,资金周转回笼套现逐渐成为开发商们的主要任务之一。为了快速盘活资产,股权出让项目权益成为开发商“瘦身”的重要选项之一。而此前,中国金茂、招商蛇口、中南建设、华侨城等纷纷拟出售旗下部分项目公司的股权以换取现金流,这便是佐证。
2020年11月,富力地产将旗下广州国际机场富力综合物流园的物业70%的股权,以44亿元人民币的价格出售予黑石旗下的基金,所得款项净额将会用于降低负债。此外,富力还将手中广州CBD某办公楼权益以接近20亿的资产价格进行转让。无独有偶,为了降低负债率,恒大物业235亿港元引入战略投资、阳光城以超过33亿元人民币引泰康为战略投资。
伴随一系列宏观环境变化以及房企自身调整,地产基金也在逐渐回归本源,顺应变化,从监管套利投资转为项目价值投资。
“‘三道红线’之后,土地红利和金融红利消失,地产行业进入稳定健康发展的新周期。客观上,地产企业的资金需求仍然很大。由此,越来越多具备资金募集能力等金融资源的优势企业,开始选择进入地产基金领域拓展业务。”蔡汝雄对融中财经说到。
从目前市场来看,地产基金主要玩家包括内资和外资,外资基金发展时间相对较长,主要以持有类项目为主;内资基金主要分为开发商背景、金融机构系、PE背景等机构,但这些机构往往受限于资金期限,绝大多数以机会型开发类项目为主。


朗姿韩亚资管合伙人贾翔宇告诉记者,“随着‘打破刚兑’的趋势,传统信托、银行理财等收益率相应走低,地产基金通过专业化运营管理等所获取的收益性价比越来越凸显;与此同时,地产行业高利润高增长时代逐渐结束,开发商开放及对外合作的意愿在增强,比如与其他开发商或者专业的地产基金合作。诸多因素影响下,越来越多的基金开始进场。”
另外,贾翔宇也强调,“近年来,由于行业监管预期收紧及开发企业对地产基金逐步重视,地产基金的头部效应越来越明显。”
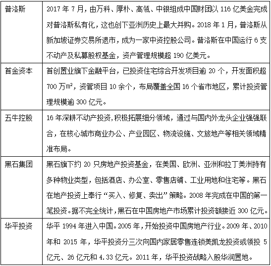
值得注意的是,近年来,大批国际顶级机构投资者开始纷纷前来中国抄底。比如,2020年10月,黑石先是以12亿人民币总价收购融创旗下上海香溢花园三期第四栋项目,随后,11月份又以44亿元拿下富力地产旗下广州国际机场富力综合物流园项目。
而在今年初,KKR也曾宣布募集完成17亿美元亚洲房地产基金,主要针对亚太地区房地产进行机会型投资,这也是KKR首只泛亚太地区房地产基金。不止如此,在这前不久KKR还曾宣布募集完成39亿美元亚洲基础设施基金,旨在针对亚太地区基础设施进行相关投资。可见,中国地产经济的新一轮掘金之路,已经在地产基金之间悄然开始。
02 打好存量市场争夺战
贾翔宇对记者分析,当下,各项政策调控对地产基金投资已经产生了正反两方面影响。
从不利影响来看,最直接的影响是有些限价或金融端的政策会导致项目利润率低、回款变慢,进一步使基金投资的IRR受到影响;其次,在募资端,有些LP预期变得偏谨慎,进而给募资带来不利影响。另外,随着调控的进行,各区域以及城市间会出现较大分化,尤其如长三角、大湾区等热度较高的地区受关注度也会更高。
“另一方面,所有调控的基调其实都是‘维稳’。换言之,市场不希望出现大起大落。在这种背景下,这就消除了投资很大的不确定性。虽然向上的空间有限,但向下的风险也相对可控,这是对投资有利的。”贾翔宇说到。
事实上,随着城市化发展,很多一二线城市已经进入存量时代,市场上土地招拍挂成本太高,已经没有太多新增土地,节地利用、减量开发是当下主导趋势。由此,通过城市更新的方式,导入产业,做存量改造成为地产基金投资的新趋势。
从市场来看,大多房地产基金也在拓展投资领域,持续发力产业地产投资、探索城市更新、老旧小区改造等投资机会。
在贾翔宇看来,未来存量市场或有两方面机会:其一,因业主自身现金流压力导致的特殊机会,这类资产低价出售意愿强烈,甚至有些已经到了不良或准不良资产阶段;其二,国内一些核心资产对外资具备较大吸引力,比如存量的物业。”
“如果房地产基金不能持续创造合理的资产经营回报率的项目,都是没有前途的,必然会造成项目价值下调来匹配合理的市场化收益率要求。”在盛世神州基金蔡汝雄看来,“对于长期持有的经营性物业,只有通过提高资产运营管理能力,切实提高资产经营回报率才是根本的发展之道。”
另外,对于债务稳健的龙头房企,未来市场占有率将会有更大空间和竞争力,而中小房企今后跨越阶层向上爬升的难度也将会越来越大。行业中“大鱼吃小鱼”的情况将时有发生。
“对于房地产基金,收并购除了资金体量外,重点在于对项目资产实施严格的尽职调查和专业价值评判、并能够协商制定合理防范风险的交易方案。”蔡汝雄说到。
朗姿韩亚资管也指出,未来的收并购更多的是考验地产基金资源整合的能力。“资金当然很重要,但收购过程中对各种风险的排摸、判断及应对以及收购后对资产的整合盘活能力会有更多专业要求,包括改造、重新定位等。”
03 REITs会是存量资产退出的重要方式
事实上,房地产基金对所选定项目进行投资决策时,一定会充分考虑退出方式,以及如果不能按时退出,将采取何种措施保障资金能够安全收回。
过去几年,类REITs持续发行其实已获得较多实践,并取得了不错成绩。
相比国外成熟完备的REITs制度政策,我国REITs政策其实起点较晚。不过,自2014年第一只类REITs产品诞生以来,每年新增的类REITs发行规模都在不断上升,截至2019年年底,我国类REITs产品累计发行了68只,累计发行金额为1402.81亿元。
从基础资产类型来看,物流、门店、租赁住房与写字楼相关的REITs产品发行期限较长,平均都在15年以上;而社区商业、产业园区、基础设施相关的REITs产品的发行期限则相对较短,均不超过10年期。
“从欧美成熟市场经验以及REITs这种产品特点来看,REITs会是存量资产退出的重要方式。”贾翔宇表示,“这让存量持有类不动产的流动性、投资参与的门槛,都比现在单一大宗交易的市场优化很多。”
值得注意的是,我国目前主要的REITs产品与美国等发达国家REITs产品尽管在融资、权益和专业化运作上存在共同点,但在“募税管退”等方面仍存在较大差异,因此被成为“类REITs”产品。
比如,国内类REITs主要采取“私募基金+专项计划”组织方式,呈现出债权特征,运作模式上也相对被动;成熟市场REITs则更多采用公司制或信托基金,表现出股权特征,产品期限较长从而在运作方式上更加注重长期业绩。
蔡汝雄也指出,在REITS政策正式落地实施后,预计我国地产基金也将单一开发商向“开发商+运营管理商+基金管理者”的转变也会更具有实质性机会。“这主要体现在包括商业办公、物流、产业园、文旅地产等持有经营性项目类型。这项转型能力是在前瞻战略性培育基金今后的核心竞争力。”
其实,在欧美市场,这种转变已经比较成熟。但在中国,这两年典型的代表包括贝壳上市、明源云上市、代建公司的上市、商管公司的上市、以及去年非常火的物业公司上市。
贾翔宇称,在某种意义上,这是一种必然趋势。“整个行业的平均利润在收敛,未来利润空间在于精细化管理、运营效率的提升(包括信息系统的搭建等)以及人力资源的优化等方面。以前,开发商从拿地到开发到销售到物业运营等全是自己干。未来,每个环节可能都会出现更为精细化和更专业的机构,擅长的人做最擅长的事儿。”
如今,“三道红线”给房地产行业带来了新的考验,行业环境变化莫测。而在调控之下,房地产已经被扼住了融资“咽喉”,银行贷款、信托计划等融资渠道也面临冲击,这份影响力已经通过资本传导至地产基金。那么不久的将来,地产基金究竟该何去何从?
扫二维码,3分钟极速开户>>












