
片仔癀又又又又又火了!
3克一粒,一粒一盒,淘宝上有店铺售价卖到了950元,还有店铺售价达1351元。按克计算,单价已经超过当前黄金价格。
线上价格暴涨的同时,片仔癀在各地的体验店售卖的片仔癀片被抢购一空,缺货和限售引起关注。6月24日,在北京银河SOHO体验店,片仔癀价格仍旧为590元1粒,但每天限量出售,当天每人只能购买到2粒。
片仔癀是什么?凭什么这么贵成为议论焦点。
资料显示,1999年12月,片仔癀由成立于1956年的原漳州制药厂改制而成。2003年6月,在上交所挂牌上市交易,业务集中于以片仔癀为主的中成药生产与销售。
和云南白药类似,生产片仔癀的处方、工艺均被国家中药管理局和国家保密局列为国家绝密。片仔癀也是最早获得国家一级保护的中药品种之一。
近几十年,片仔癀的名声在海外也已打响。2003年时,片仔癀表示,公司在海内外市场形成较高的知名度和占有率,“对港澳台、东南亚、北美及澳洲的海外销售占公司总销售一半左右,“片仔癀”从1988年至2003年,年平均出口创汇超过1000万美元,连续多年居全国中成药单项产品出口创汇前列。
在片仔癀被抢断货的同时,片仔癀的股价也持续上涨。截至6月23日收盘,片仔癀收盘价为428元/股,对应总市值为2584亿元。此前的2020年6月24日,片仔癀收盘价为167元/股,总市值997亿元。一年时间,片仔癀总市值增长了1587亿元。
线下普遍缺货防黄牛需预订
线上价格涨至千元左右一粒
“今天没货了,您要买可以电话预订”。
6月24日,北京朝阳门内银河SOHO的片仔癀体验馆旗舰店,片仔癀片被抢购一空。工作人员告诉记者,目前店里的片仔癀片590元一粒,消费者购买前需要电话预订,并且要到26日才能有货。到时能买几粒片仔癀也不确定,“只能说电话预订了你来了不会扑空”,“具体需要看来货情况”。
杭州一家片仔癀体验馆的工作人员对记者表示,目前货品紧缺,大概6月底或7月初可能有货,现在不对新客户开放,只对会员老客户开放。该人员表示,每个店货量不同,货量大的店,需要带处方来才能买,货量少的,不要求处方,但只向老顾客开放。如果货量多,以后可能会向新顾客开放,“但目前看7月份的指标,是不可能开放的”。
记者随后电话询问了上海一家片仔癀体验馆,对方表示自己是七年老店,目前也没货,下个月可能有,但只限会员老顾客购买。“如果有货,有患者急需治病,有处方,可照顾卖一两颗”。
对于为何缺货,上海这家体验馆人员表示,这个药之前并没有很多人购买,两三个月前,突然有黄牛开始大批购买,店铺无奈开始限购,只对会员老顾客开放。该人员表示,“加价的都是黄牛”。
6月24日上午11时,记者在某平台的片仔癀店铺查询时显示有货,价格是958元一粒,到11时43分,该店铺显示已没货。店铺客服称因缺货将下架几天,何时再上架,具体时间待定。
记者在另一家线上药店看到,片仔癀的1粒标准装售价在958元,2粒礼盒装售价为2016元、4粒装为3932元、10盒装为9680元。
在一家线上药店,其片仔癀价格达到了1351.11元1粒,按克计算,单价为450.37元/克,已经远远超过6月24日上海黄金交易所上海金报价370.35元/克。

在其他网络售药平台,也有1粒装的片仔癀价格显示为850元,但却提示“产品目前货源紧张”,“货品已售完”。

在一些购药平台的评论上,消费者也不断在吐槽“价格越来越不亲民”、“比上次买贵很多”。
主要原料成本上扬
2005年以来调价16次
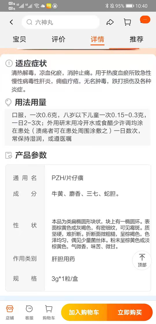
那么,片仔癀是什么?根据介绍,片仔癀主要由牛黄、麝香、三七、蛇胆组成。该药物适应症状为清热解毒、凉血化淤、消肿止痛。用于热毒血淤所致急性慢性病毒肝炎、痈疽疔疮、跌打损伤以及各种炎症。也被很多人称为“中药里的抗生素”。


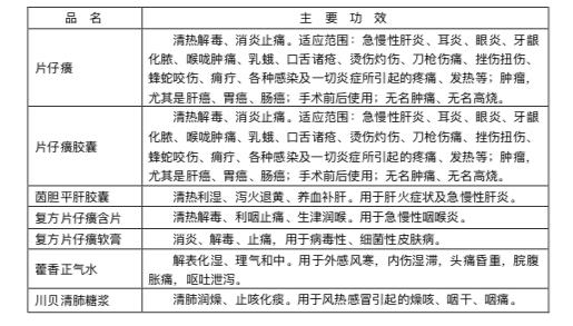
片仔癀相关产品的功效介绍
值得注意的是,片仔癀这十几年间也在不断提价。贝壳财经记者统计,仅2005年3月以来,片仔癀公开发布的关于调整片仔癀片价格的公告有17份,涉及16次调价。
最近一次的2020年1月,片仔癀公告表示,鉴于片仔癀产品主要原料及人工成本上涨等原因,公司决定自公告之日起,公司主导产品片仔癀锭剂国内市场零售价格将从530元/粒上调到590元/粒,供应价格相应上调约40元/粒;海外市场供应价格相应上调约5.80美元/粒。
据报道,2003年片仔癀上市之初,单粒平均售价约为102.76元。
早在2005年2月,片仔癀发布公告称,决定自3月1日起调高其主导产品片仔癀国内销售出厂价格,每粒调高5元钱。当时片仔癀对媒体表示,公司拟在未来两三年内,以小步快走的方式进行调价,“每年提1~2次,每次提高5元~10元,以消费者易于接受的方式逐步调高片仔癀国内、国际市场的销售价格。”
2005年9月,片仔癀再次提价,主导产品片仔癀国内销售出厂价格每粒调高10元,片仔癀出口到岸价格每粒提高1美元。此后的时间中,片仔癀提价更为频繁。2007年,片仔癀发布公告,决定从3月份起,其主导产品片仔癀国内销售出厂价格每粒提高10元。“若销量不变,此举将会为企业贡献260万元的净利润。”片仔癀在公告中强调,“今后将根据主要原料价格相应调整产品价格。”
值得一提的是,在当时就有人将片仔癀的提价与贵州茅台的提价进行类比,上世纪70年代贵州茅台价格为8元/瓶,当时片仔癀每粒价格已经在10元以上。2007年时贵州茅台市场价在400元以上,片仔癀在提价后价格为150元/粒。当时有观点认为,片仔癀的提价空间依然很大。
2007年11月,片仔癀再度发布提价公告表示,片仔癀产品主要原料成本上扬及受限额使用等原因,公司决定从公告之日起主导产品片仔癀国内销售出厂价格每粒调高人民币30元,即由原来的150元/粒调高到180元/粒,预计年利润可增长10%左右。
2012年11月,片仔癀国内价格再度提价。2014年1月,片仔癀片提价幅度为7%。2016年6月29日,片仔癀公告其主导产品片仔癀国内价格调整,市场零售价调整从460元/粒上调到500元/粒。
“肝病用药”毛利率超80%
近年来业绩增速下滑
片仔癀对外表示,连续提价的原因,基本上都是原料价格以及人工成本上涨。记者注意到,2002年时的片仔癀系列产品中,材料成本占总成本的74%,人工成本占总成本的5.25%。
片仔癀表示,片仔癀片的主要原料麝香管理十分严格,国家要求凡生产销售含天然麝香成分的中成药全部实行中国野生动物经营利用管理专用标识制度。2005年7月,国家还明确要求未列入第3号公告的其他中成药不得使用天然麝香,改用等量的人工麝香。
作为目录中的药品,片仔癀对外表示一直在使用天然麝香。
2021年6月24日,片仔癀北京体验馆旗舰店的工作人员对贝壳财经记者表示,片仔癀片中的牛黄、麝香均为天然成分,“现在货源比较紧,就是因为这都是天然的东西,东西没有那么多”。
值得一提的是,片仔癀产品毛利率也居高不下。2003年,片仔癀的产品中片仔癀系列产品营业收入为1.82亿元,毛利率超过72%。
在2020年年报中,片仔癀已经不明确写“片仔癀系列产品”利润情况,而是转换为“肝病用药”收入为25亿元,毛利率81.95%。
此外,片仔癀近年的营业收入和利润增长,但增速明显缩减。2017年至2020年,片仔癀的营业收入分别为37.14亿元、47.66亿元、57.22亿元、65.11亿元,分别同比增长61%、28.33%、20%、13%。
2017年至2020年,片仔癀归属于母公司股东的净利润分别为8亿元、11.43亿元、13.74亿元、16.72亿元,分别同比增长50%、41%、20%、21%,同期片仔癀的销售毛利率分别为43.26%、42.42%、44%、45%。
对于药企片仔癀来说,公司的研发费用占比也很低。公司2018年至2020年研发费用分别为1亿元、1.19亿元、9755万元,占营业收入比例分别为2.12%、2.09%、1.5%。
数据显示,片仔癀目前的控股股东为漳州市九龙江集团有限公司,该公司前身为漳州片仔癀集团,为漳州当地国资委100%持股。
2003年片仔癀上市时就表示,片仔癀集团为国有独资企业。经市政府授权,集团公司负责经营管理其下属企业的国有资产对外投资,“目前集团公司通过控股方式投资涉及中成药、保健品、饮料制造、宾馆、旅游等业务的多家企业。”
当时片仔癀集团对片仔癀控股80%,控股健力宝集团漳州饮料公司70%,以及对当地房地产开发公司兰田开发有限公司持股49.53%。对兴业证券、福建兴业银行也均有持股。
2002年时,片仔癀集团就实现净利润4604.22万元,2002年底总资产6亿元,净资产5.3亿元。
上市以来分红30亿
一年股价涨260%,化妆品公司拟上市
片仔癀上市后的股价暴涨,漳州当地政府也成为最大赢家。截至6月23日收盘,片仔癀收盘价为428元/股,对应总市值有2584亿元。
此前2020年6月24日收盘,片仔癀收盘价为167元/股,总市值997亿元。按此计算,片仔癀近一年涨幅达到了261.7%。
片仔癀上市以来分红不断。数据显示,2003年上市至2020年底,片仔癀的现金分红累计17次,累计现金分红24.88亿元。2020年6月,片仔癀再度分红5.4亿元。

片仔癀分红情况
片仔癀还在2020年年报中表示,“公司股票市值已超千亿元,资产回报率等财务指标位居医药行业前列。”
值得一提的是,片仔癀化妆品板块计划冲刺IPO。2020年10月,片仔癀公告表示,公司及片仔癀化妆品经营层计划启动分拆控股子公司上市的前期筹备工作,“本次筹划控股子公司分拆上市事项,有利于发挥资本市场优化资源配置的作用,提升公司和片仔癀化妆品的核心竞争力。”
片仔癀旗下福建片仔癀化妆品有限公司于2002年成立,主要经营生产发用类、护肤类、美容修饰类、香水类化妆品等业务。目前,片仔癀化妆品旗下拥有“片仔癀”“皇后”等品牌,产品覆盖护肤品、清洁洗护等系列。

6月24日,贝壳财经记者在片仔癀天猫旗舰店看到,店铺内在售化妆品种类较为常规,包括一些护肤水乳、面霜、眼霜等。其中销量最高的一款片仔癀灵芝水乳,价格超过200元。
数据显示,片仔癀化妆品公司2019年度、2020年度的营业收入分别为4.3亿元、6.1亿元,净利润分别为8090万元、1.14亿元。根据片仔癀2020年度报告,公司日用品、化妆品行业的毛利率为60%。









