近日,事关4700余家上市公司的一则新闻刷屏:
4月15日,证监会发布《上市公司投资者关系管理工作指引》,其中受人瞩目的,是在沟通要求中增加了上市公司环境、社会和治理(ESG)信息。
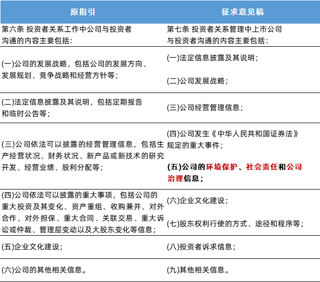
关于公司与投资者沟通的内容表述变化
资料来源:整理自证监会官网一、ESG信息披露,
正成为上市公司的标配
回顾近年来ESG理念在中国的发展,政策起着重要的引领作用:
2017年以来国内关于ESG披露的主要政策引导
资料来源:公开资料,德邦证券研究所从2017年证监会制定上市公司环境披露框架,到2018年证监会、上交所、深所纷纷发布公司ESG信息披露要求,再到2022年初强制要求科创50成份公司披露ESG报告,系列强有力的引导举措使得A股上市公司披露ESG报告渐成主流。
根据商道融绿的统计,2009年至2021年,A股市场披露ESG报告的份数由300余份持续增长至2021年的1100余份,涨幅近2倍。
2009-2021年A股上市公司ESG报告披露情况
数据来源:商道融绿,西部证券研发中心二、上市公司ESG披露
包括哪些信息?
上市公司披露的ESG信息,往往会从环境、社会、公司治理三大维分为几十个更细致的维度,几乎涉及行业及公司的方方面面。
资料来源:中信证券研究部,仅为部分举例三、ESG信息能用来做什么?
ESG是传统财务信息的有效补充,基于此可以衍生出多种ESG投资策略。
越来越多的投资者正借助ESG策略基金参与ESG投资。
截至2021年底,国内一共成立了207只泛ESG基金,存量规模合计达3357亿元,其规模同比增长42.16%。
泛ESG基金总资产规模(亿元)
资料来源:Wind,西部证券研发中心,截至2021/12/31截至2022年初,全市场共有24只ESG基金明确以负面筛选、正面筛选、ESG整合投资策略为主,其中不少基金采用多策略交叉的方式。
国内24只ESG基金采用的投资策略占比
数据来源:Wind,东吴证券研究所整理,截至2022/1/17或是得益于ESG投资策略的有效性,截至2021年三季度,全市场各类ESG基金的中长期业绩表现可圈可点,成为ESG基金不断受到市场关注的内在驱动力。
近几年国内各类型ESG基金的平均回报
数据来源:Wind,东吴证券研究所整理,截至2021/9/30,基金过往表现不预示未来,投资需谨慎随着ESG生态的日渐完善,ESG投资让越来越多的人能够共同投资美好未来。










