中国基金报记者张燕北
继权益派老将徐荔蓉升任国海富兰克林基金总经理后,投而优则仕再添新例。根据泓德基金最新发布的公告,公司同时新任三位副总经理高管,其中两位为“总监”级别基金经理,合计管理规模达380多亿,占公司半壁江山。
业内人士认为,“投而优则仕”、是公司对基金经理投资成绩的一种肯定,也是有效的激励方式。互联网时代明星效应突出,作为基金公司的核心资源的人才争夺战愈演愈烈。
两位“总监”升任副总经理
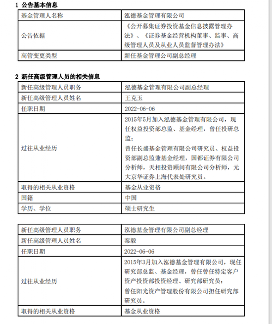
6月8日,泓德基金发布公告称,公司高级管理人员发生变动,公布了新任副总经理的三人名单,分别是王克玉、秦毅、李娇。
其中,王克玉现任权益投资部总监、基金经理;秦毅现任研究部总监;李娇现任财务部总监、业务发展部总监及人力资源负责人。


王克玉、秦毅目前均为基金经理,管理着基金产品。其中,王克玉是不折不扣的投资老将,拥有18年证券从业经验和10年以上公募基金管理经验。历任元大京华证券上海代表处研究员、天相投资顾问有限公司分析师、国都证券有限公司分析师、长盛基金权益投资部副总监等职务,王克玉最早于2010年7月开始担任公募基金经理,并于2015年下半年加入泓德基金,目前管理总规模超百亿。

业内将“管理基金超10年,且任职以来年化收益超10%”的基金经理誉为“双十”基金经理。其中,管理规模超百亿的“双十”基金经理又被誉为“百亿双十基金经理”,人数占比不到全公募基金市场基金经理的1%。(数据来源:Wind;数据统计时间截至20220331。)
凭借长期优异的投资回报,“双十”基金经理近年越来越受到市场的关注,而王克玉便是其中之一。

相较于王克玉,秦毅比较年轻,但其履历也颇为丰富。秦毅遍历保险资管、专户、公募,资管从业已有10年时间,专户和公募投资至今也已有7年左右。
作为泓徳基金自主培养的第一代年轻基金经理,且担任公司的研究部总监,秦毅沿袭着泓德对价值投资的坚持,深入到企业的基本面进行“由点到面到体”的分析。
目前,秦毅已成为头部权益基金经理(管理规模大于200亿的主动权益基金经理)中最年轻的几位之一。截至今年一季度末,秦毅管理规模为238.25亿元。

作为一家成立于2015年的个人系基金公司,泓德基金一季度末管理规模732.76亿元,共有基金经理12人,其中王克玉、秦毅两位所管规模占比就超一半。
伴随着这两位总监级别的基金经理升任公司高管,公募“投而优”则仕的队伍再度扩容。
绩优舵手进入升职快车道
事实上,早再去年以来就有多位绩优基金经理密集进入升职快车道。汇丰晋信基金陆彬同样晋升迅速,年初从研究副总监升到研究总监,后又升任总经理助理,一路“火箭”升迁。
在基金经理升迁路径中,晋升高管更是成为一种趋势。去年7月2日,长盛基金发布公告,基金经理郭堃升任公司副总经理。而在此前的6月18日,冯明远升任信达亚基金副总经理。5月20日,前海开源公告称,邱杰、曲杨升任前海开源基金副总经理。
此外,华夏基金郑煜、孙彬,景顺长城基金刘彦春,鹏华基金王宗合、梁浩,西部利得基金王宇均于年内升任公司副总经理职位。从过往业绩来看,这些基金经理均为公司核心投研人才,无论管理规模还是投资能力均属行业翘首。
“升职”不仅是留住自家人才的妙招,也是吸引行业人才的筹码。此前供职于宝盈基金的李进于去年 6月正式加入景顺长城基金,虽然还没接管产品,但通过官方消息可知,其已正式出任股票投资部投资副总监。
另一位公募人士直言,“对一个基金经理来说,最有力的激励除了兑现奖金之外,还包括升职。而且升职一般都伴随着加薪,更意味着明星基金经理统筹资源的增多。目前明星基金经理普遍有职务,不少担任要职,晋升速度也越来越快。”
“升职”后仍然能够专注于投资
绩优基金经理“投而优则仕”背后,是公募行业大发展背景下人才稀缺现状的一个缩影,也反映出互联网时代明星效应的强大影响力。
业内人士表示,近两年公募基金赚钱效应突出,行业迎来快速发展,提拔优秀基金经理为高管,也可为行业储备管理人才。
“公募行业有史以来,冠军基金经理、明星基金经理就有强大的光环效应,而近两年伴随着互联网电商平台的崛起,很容易形成赢家通吃的局面,资金更加迅速地向长期业绩优秀的基金经理及头部公司集中。”一位公募人士表示,基金公司加码留人,原因是明星基金经理越来越重要,至少在带动流量方面效力尤为明显。
至于身份的转变是否会对基金经理的投资能力产生影响,多位受访人士表示,更高的级别意味着更好的待遇,管理岗位并不一定需要执行管理职能,更多的是给予长期绩优基金经理的一种奖励和荣誉。
深圳一位基金公司总经理则称,“优秀的演员有做导演的,优秀的球员有当教练的,但是导演与教练应该讲更多的不是从演员和运动员里面产生的。同理,优秀的基金经理也有可能去做高管,但应该不是一个趋势。管理和投资还是有很大区别,很多公司提拔优秀的基金经理去做高管,很多时候也是为了让基金经理享受达到高管才能有的一些待遇,以此来留住人才。”
编辑:舰长













