来源 董秘一家人
文 崔班长V
作为信息披露的规定动作,下面的这段话出现在上市公司年报的开篇之处,长期以来几乎沦为套话,最容易被投资者所忽略。

但是现在,它已经变得不再是套话。投资者一定要瞪大眼睛仔细看,里面或许有“意外”。
截至2022年4月30日,在上市公司已经披露的年报中,就出现了不少公司的年报被内部人在“声明”处明确表示:“无法保证报告真实、准确、完整”。
这无异于告诉投资者——这份财报可能是假的。
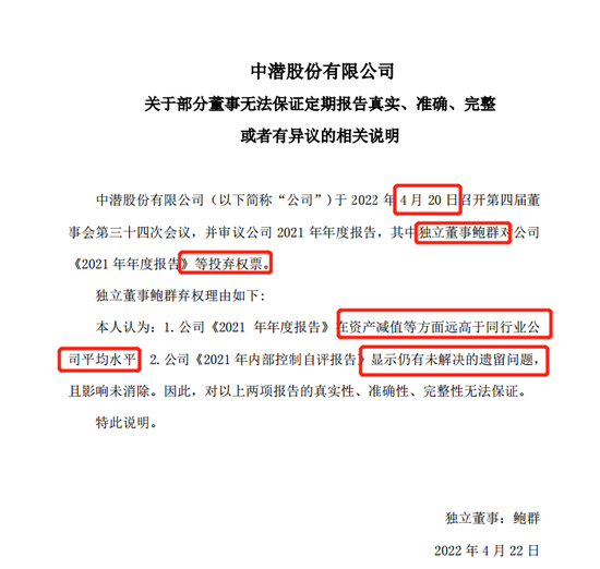
案例一:中潜股份独立董事鲍群,因公司在资产减值等方面远高于同行业公司平均水平以及有未解决的遗留问题对公司2021年年报投了弃权票,无法保证真实性。

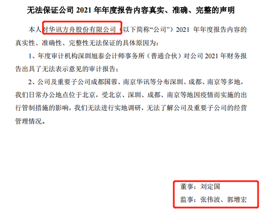
案例二:*ST华讯(维权)董事刘定国,监事张伟波、郭增宏因审计机构对公司2021年年报出具了无法表示意见的审计报告,以及重要子公司离得远,无法进行实地调研,无法了解公司及重要子公司的经营管理情况,无法保证2021年年报真实性。

案例三:*ST西发董事周文坤和监事王强因当前上市公司控股子公司拉萨啤酒大额应收账款未能收回,本人也无法及时、准确获知拉萨啤酒财务信息,无法保证上市公司2021年年报的真实、准确和完整。

案例四:*ST东海A独立董事吴涛和张媛媛无法保证公司2021年年报和2022年一季报的真实准确完整。原因包括是审计机构对公司财务报告出具的无法表示意见的审计报告,因上海疫情原因本人无法前往现场对公司2021年财务报告涉及的相关事项做进一步了解和核实等。

案例五:ST东洋(维权)董事柴俊林无法保证公司2021年年度报告真实、准确完整,理由如下:1、目前公司经营情况严重下滑,公司经营与管理失控,财务和内控制度未能有效遵守,导致财务数据难以确定。2、年度审计机构和信会计师事务所对2021年度出具了保留意见的正式审计报告。3、公司2021年年度报告在2022年4月27日下午提供,无法在短时间内进行判断和对事实进行调查了解。

……
这些“不保真”声明背后有相关人员在勤勉尽责后做出的专业判断。但有的是公司有“故事”,或者相关个人有自己的“小九九”。
此外,明知公司已经问题爆发、撇清责任自保是“不保真”声明最常见的动机。
市场人士认为,内部人的“揭竿而起”有利于提升信息披露质量,但实际上,这样的表态并不一定能获得投资者的认可。
有法律人士表示,这种“不保真”声明能不能让相关人员免责难以确定。《证券法》第六十八条规定,上市公司董事、监事、高级管理人员应当保证上市公司所披露的信息真实、准确、完整。
而从实践来看,这种“不保真”声明会第一时间吸引来监管部门的关注。
因此,在文章最后套用官方的一句话告诫大家:提醒公司及全体董事及时、真实、准确、完整地履行信息披露义务。
反弹行情下的专属投资礼包!投资VIP权益、188元现金红包,100%中奖>>












