【安信策略】陆股通增持消费板块,减持中游制造业——流动性周观察0517
来源:陈果A股策略


正文
1.宏观流动性环境与资金价格
未来两周资金到期压力不大。近一周(0510-0514)央行在公开市场连续5日开展100亿逆回购,净回笼400亿元。周一(0517)1000亿MLF到期,央行等量续作。未来两周资金到期压力不大,近两周地方债发行有所加快,本周税期来临,预计届时将测试央行的中性态度。

银行间资金面保持宽松。至5月14日,R007和DR007均价为2.03%和1.99%,较前一周变化+20bp和+8bp; ,R001和DR001均价1.84%和1.81%,较前一周变化+36bp和+6bp。近一周隔夜回购成交量有所上升。4月银行间资金面整体依然均衡偏松。

4月以来长/短端国债收益率均有所下跌。至5月14日,一年期国债收益率和十年期国债收益率报2.33%和3.14%,较前周变化+1.1bp和-1.6bp;期限利差(10Y-1Y)81.2bp,较前一周收窄2.7bp。4月以来,一年期短端国债收益率累计下跌25.1bp,十年期国债收益率累计下跌5.4bp,期限利差扩大19.7bp。

中美十年期国债利差1.512%,较前一周下降4.7bp。4月至今,中美十年期国债利差上升0.6bp,人民币汇率下跌2.13%。

A股隐含风险溢价恢复至历史均值水平。截至5月15日,A股隐含风险溢价1.52%,较上周下降0.12%。一季报披露后,全A股隐含风险溢价已快速恢复至历史均值水平。

2.微观流动性环境与资金供求情况

2.1. 增量资金
■公募基金
未来两周新发权益类基金数量明显增加。至5月16日已有披露情况,5月已有21只权益类基金完成发行,合计募集规模约350亿份。持有期一年及以上占比达70%。未来两周新发权益类基金数量明显增加。4月共99只完成发行,合计943亿份。
4月权益类基金发行接近冰点,近两周情况边际改善。随基金整体净值企稳,部分头部基金公司产品提前结束募集。目前每周募集规模稳定在200-300亿份之间,与疫情前的19年末至20年初水平接近。
ETF发行方面,5月预计将有18只行业和主题类ETF完成发行:汽车*3、科技*3、医药*2、消费*2、新材料*2、银行券商*2、物流*1、装备*1;宽基增强指数两只:沪深300*2;有望为相应板块带来定向增量资金。
基金仓位方面,据Wind估算,近期股票型基金仓位有所下滑。Wind不提供新发基金仓位估算,根据“新基金净值涨跌均值 / 普通股票型基金总指数涨跌”来看,近月新发基金仓位仍保持偏低水平(若比值收敛至1附近,可认为新基金基本完成建仓或仓位已达平均水平)。



■私募基金
2021年5月,中国对冲基金经理A股信心指数为115.08,环比上个月上涨4.3%。从仓位来看,目前股票策略型私募基金的平均仓位为78.0%,环比上个月下降3.0%。(注:信心指数反映私募基金经理对未来一个月市场的看法,仓位为月初的调查数据)

■陆股通
上周北向资金累计净流入27.1亿元,已连续五周实现净流入,资金更偏好价值型风格。

上周陆股通偏好下游消费板块,减仓中游制造业,交易型资金较为活跃。以周频看,食品饮料(约50.4亿,配置和交易型资金并重)、银行(16.7亿,配置型资金为主)、农林牧渔(7.0亿,交易型资金为主)、建材(6.3亿,交易型资金为主)、休闲服务(5.8亿,交易型资金为主)等下游消费板块获北向资金净增持居前;而中游制造业相关板块如电子(-31.1亿,交易型资金为主)、电气设备(-18.4亿,交易型资金为主)、机械设备(-16.2亿,配置型资金为主)净减持居前。
近四周配置型资金持续增配顺周期板块。以月频来看,银行(64.1亿,配置和交易型资金并重)、化工(52.8亿,配置型资金为主)、电气设备(52.6亿,配置型资金为主)获北向资金净增持居前,汽车(-30.1亿,配置和交易型资金并重)、非银(-24.7亿,配置和交易型资金并重)净减持居前。



贵州茅台转为净增持。以周频看,五粮液、贵州茅台、中国中免净增持居前;三一重工、京东方A、爱尔眼科净减持居前。以月频看,隆基股份、东方财富、平安银行净增持居前;中国平安、三一重工、比亚迪净减持居前。贵州茅台遭持续周度净卖出后,再度迎来周度净买入。配置型外资净流入(约8亿)茅指数成分股,交易型外资维持流出(约10亿)。


■融资融券
上周融资净买入额较前期增加59亿元。上周(5.10-5.14)两融余额16757.8亿元,较前期增加172.6亿元;两融余额占A股流通市值2.54%,较前期下降0.04pct,处历史偏高位水平。两融交易额3842.15亿元,占A股成交额9.22%,较前期减少0.12pct,风险偏好略有下降。其中,融资净买入130.0亿元,较前期增加58.8亿元;融资买入额占A股成交额为8.75%,环比下降0.17%,目前处于近五年43 %分位水平。

军工、建材净流入居前。以周频看,国防军工(26.3亿)、建材(25.2亿)、非银(19.6亿)获杠杆资金净增持居前,商业贸易(-7.11亿)净减持居前。建材、钢铁连续两周获杠杆资金大幅净增持。

以周频看,复星医药、长安汽车、东方财富净增持居前;贵州茅台、中国中免、五粮液减持居前。以月频看,复星医药、长安汽车、沃森生物净增持居前;招商银行、中国中免、中环股份净减持居前。

■股票型ETF
上周信息技术及医药ETF份额减少较多。上周股票型ETF份额增加约50.1亿份。分类看,宽基指数型增加36.7亿份,其中,沪深300(增11.4亿份)和科创版ETF(增12.6亿份)增加较多;行业主题类增加13.4亿份,其中,信息技术(增19.6亿)及医药ETF(增14.1亿)份额增加较多。

2.2. 资金需求
■股权融资
上周股权融资规模处于历史低位水平。上周股权融资规模共82.9亿元,较前期(195.6亿)下降112.7亿元,处于近年来低位水平;本周(5月17日-21日)将有9只新股网上发行,预计募资187.4亿元,处于正常水平。
■产业资本和限售解禁
本周产业资本减持处于正常偏低水平,5月下旬解禁压力较高。上周重要股东净减持54.1亿元,较前期(35.9亿元)有所增加,仍为两年来相对低位水平;净减持金额较高的行业包括休闲服务(7.2亿)、商业贸易(6.0亿)、电气设备(4.0亿)。
限售解禁方面,上周限售解禁规模1771.8亿元,本周(5.17-5.21)规模800.8亿元。5月解禁规模预计为4147.2亿元,解禁规模靠前的行业包括医药生物(1112.0亿)、计算机(672.9亿)、机械设备(531.0亿)。本周解禁规模较大的个股有三六零(约228.3亿)、深信服(约127.9亿)。



3. 机构行为观察
■机构调研
近期机构调研热度较高的行业包括计算机、电子、化工、机械设备;调研热度明显上升的行业包括房地产、非银、通信等;调研热度明显上升的二级行业包括家用整车、饲料、计算机应用、计算机设备、化学制药等。


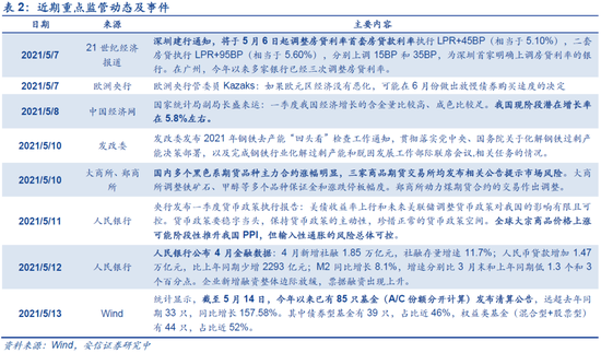
4.近期重点监管动态及事件
扫二维码,注册即可领取6.xx%理财券>>








