【导语】投资的关键在于选对了赛道,选对了赛道,静待时间的玫瑰绽放。每个交易日8:00准时送达,梳理重要资讯,剖析投资机会,是您投资路上的小秘书。添加小助手微信(sinazhq),领取牛年红包、加入粉丝交流群。
【行业要闻】
白酒股再度受宠!北向资金扫货逾52亿 其中20亿买了酒
3月10日食品饮料板块涨2.2%。北向资金全市场净流入52亿元,其中酿酒行业居首,净买入金额达20.08亿元,
广东高价位酒类产品2020年生产总产量同比增26.67%
据广东省酒类行业协会调查显示:2020年全省酒类生产总产量约372.04万千升,同比下降8.38%,销售收入约185.13亿,同比下降1.57%。其中,啤酒总产量约351.54万千升,同比下降4.97%;白酒总产量18.32万千升,同比下降2.81%;黄酒、露酒及其它酒2.18万千升,同比下降6.03%。2020年广东省酒类销售收入约560亿元,同比下降3.45%。其中,高价位酒类产品(600元以上)约190亿元,同比增长26.67%;中价位酒类产品(100~600元)约149亿元,同比下降14.86%;低价位酒类产品(100元以下含啤酒)约221亿元,同比下降13.33%。
【公告淘金】
甘源食品:公司根据经营发展需要,拟用自有资金人民币1,000万元,在浙江省杭州市投资设立全资子公司。
老白干酒:根据衡水市政府城市规划需要,公司位于河北省衡水市红旗南大街113号(南厂区)的土地将由衡水市土地储备中心收储。本次拟收储资产净值为6,680.11万元,补偿价款总计27,382.42万元。
【券商研报】
华创证券:汾酒是绩优确定的核心资产 股价波动不改本质
汾酒预计2020年实现营业收入139.96亿元,同增17.69%;归母净利润31.06亿元,同增57.75%。其中Q4收入36.22亿元,利润6.45亿元,分别增长33.36%和150.97%。
华创证券点评:全国化进展顺利,产品结构仍在提升,基本面扎实,仍是绩优确定的核心资产。
长期看公司全国化及产品提价仍有空间,短期看春节动销依旧旺盛,近期回调主要系流动性及消化估值因素,基本面确定性仍强,股价波动不改绩优核心资产本质,我们维持“强推”评级。
东兴证券:白酒板块估值30-40倍为合理 即板块整体有10%-30%下跌空间
因为2017年是市场风格转换的重要一年,所以将2017年作为食品饮料估值重构的起点,去寻找本轮白酒板块回调的估值底部。
2017年白酒板块的整体估值达到35倍,整个板块的归母净利润增速为44.92%。对比2017年和当前白酒板块估值来看,由于利润增速较快,2017年白酒板块PEG整体小于1,当前PEG在1.5-2.5之间。
但是当前白酒企业净利率水平和ROE水平比2017年都有较大的提升,企业盈利能力有较大的改善,在估值水平上,认为可以享受更高的PEG水平。即估值可以按照PEG1.5倍(中枢)水平+确定性溢价来确定白酒板块的估值。按照这个方法计算出来,认为白酒板块估值在30-40倍为合理估值水平,即板块整体有10%-30%的下跌空间。

本轮白酒估值拐点有两个观察点----美债利率拐点和白酒基本面景气上升的拐点。

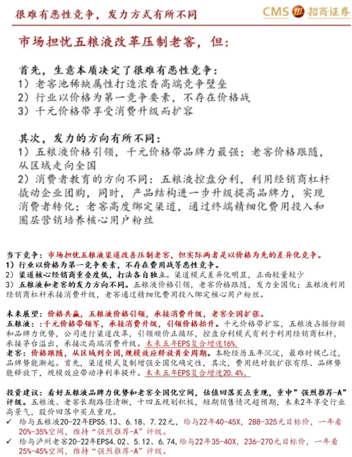
招商证券:五粮液与老窖价格共赢,竞争错位,维持强烈推荐评级
扫二维码,3分钟极速开户>>















